Презентация, доклад по алгебре Модуль числа. Уравнение с модулем.

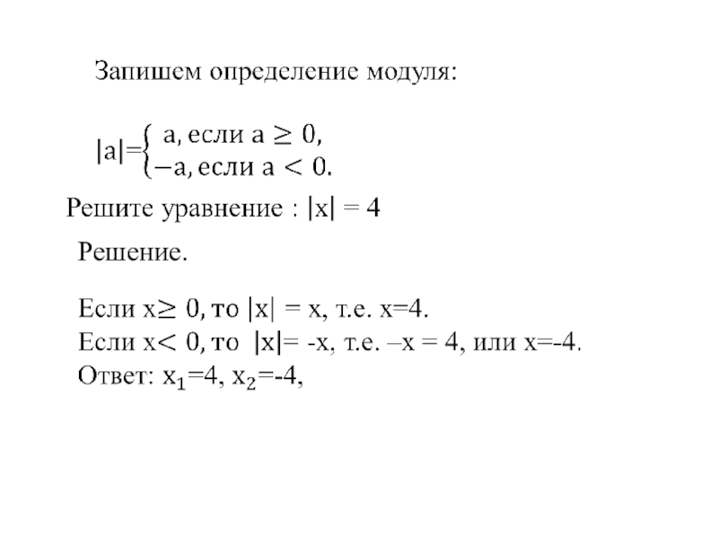
1.Что такое модуль? О14-4Модуль- это расстояние от начала отсчета до точки,изображающей число.   Модуль положительного числа и нуля равенсамому числу.Модуль – число положительное или нуль , так как расстояние между двумя точками не может быть отрицательным.Модуль отрицательного числа равен

Слайд 1МОДУЛЬ ЧИСЛА.
Уравнения, содержащие
модуль

АЛГЕБРА 8

МОДУЛЬ ЧИСЛА.Уравнения, содержащие модульАЛГЕБРА 8

Слайд 21.Что такое модуль?
 
О
1
4
-4
Модуль- это расстояние от начала отсчета до точки,
изображающей число.
 
 
 
Модуль

положительного числа и нуля равен
самому числу.

Модуль – число положительное или нуль , так как
расстояние между двумя точками не может быть
отрицательным.

Модуль отрицательного числа равен числу
противоположному.

1.Что такое модуль? О14-4Модуль- это расстояние от начала отсчета до точки,изображающей число.   Модуль положительного числа и нуля равенсамому числу.Модуль

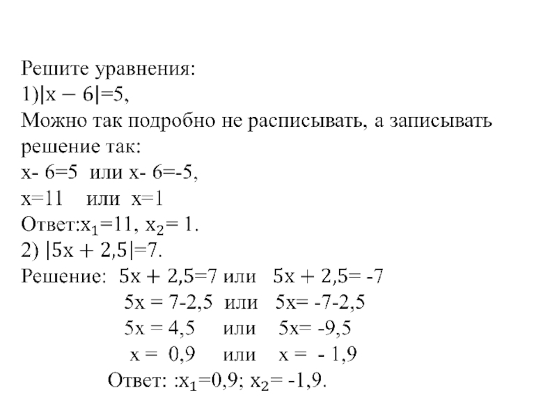
Слайд 3 
 
Решение.
 

  Решение. 

Слайд 5 
Решение: Модуль всегда число положительное,
значит левая часть уравнения положительна,
а

правая часть уравнения отрицательна.
Т.к. Положительное число не может быть равным
отрицательному, то данное уравнение корней не имеет.

Ответ: корней нет.

 Решение: Модуль всегда число положительное,значит левая часть уравнения положительна, а правая часть уравнения отрицательна.Т.к. Положительное число не

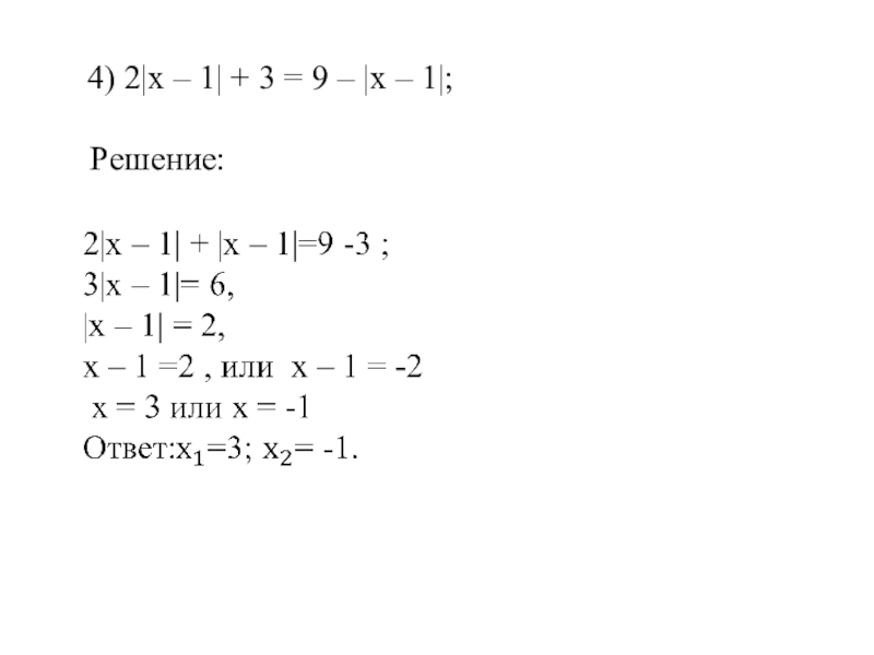
Слайд 6Решение:
4) 2|x – 1| + 3 = 9 – |x –

1|;

 

Решение:4) 2|x – 1| + 3 = 9 – |x – 1|; 

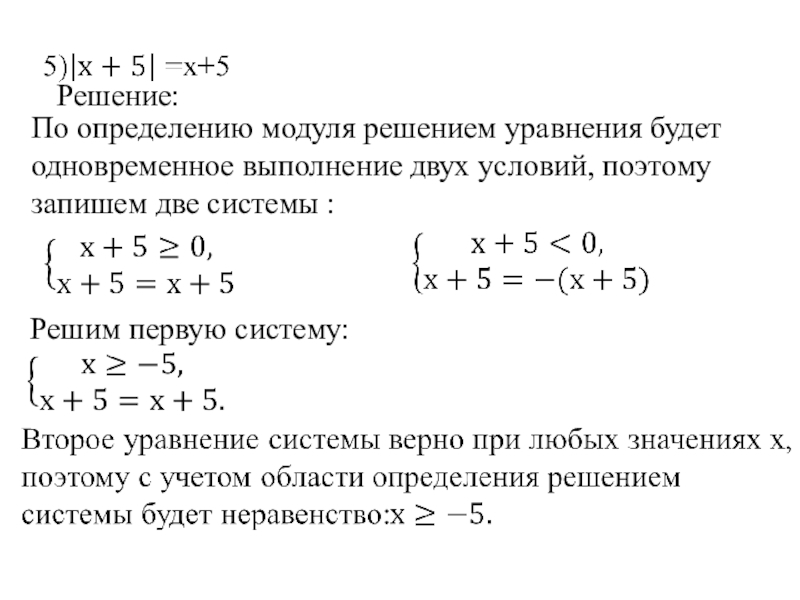
Слайд 7 
Решение:
По определению модуля решением уравнения будет
одновременное выполнение двух условий, поэтому


запишем две системы :

 

Решим первую систему:

 

 

 Решение:По определению модуля решением уравнения будет одновременное выполнение двух условий, поэтому запишем две системы :  Решим первую

Слайд 9 
Решение. Рассмотрим решение исходного уравнения
на трех промежутках, показанных на рисунке.
-5
1
 
 
 
решений

нет

 

х = -2

 

решений нет

Ответ: х= -2

 Решение. Рассмотрим решение исходного уравнения на трех промежутках, показанных на рисунке.-51   решений нет х = -2 решений нетОтвет: х= -2

Что такое shareslide.ru?

Это сайт презентаций, где можно хранить и обмениваться своими презентациями, докладами, проектами, шаблонами в формате PowerPoint с другими пользователями. Мы помогаем школьникам, студентам, учителям, преподавателям хранить и обмениваться учебными материалами.


Для правообладателей

Яндекс.Метрика

Обратная связь

Email: Нажмите что бы посмотреть