Презентация, доклад по алгебре Линейная функция (7 класс)

Продолжите предложениеЛинейной функцией называется… функция вида у = kx + b, где х – независимая переменная (аргумент),

Слайд 1Линейная функция
Подготовила

учитель математики МОУ лицея №86 Карпунина Елена Владимировна

Ярославль 2013

Линейная функцияПодготовила            учитель математики

Слайд 2Продолжите предложение
Линейной функцией называется…
функция вида у = kx + b,

где х – независимая переменная (аргумент), а у – зависимая переменная (функция)
Графиком линейной функции…
является прямая
Для построения прямой…
необходимы только две точки, так как через две точки проходит единственная прямая
Продолжите предложениеЛинейной функцией называется… функция вида у = kx + b,

Слайд 6 Если k > 0, то график линейной функции расположен

в I и III координатных четвертях, угол наклона графика функции к оси Ох – острый.


Если k < 0, то график расположен во II и IV координатных четвертях, а угол наклона графика функции к оси Ох – тупой.


Если k > 0, то график линейной функции  расположен в I и III координатных четвертях,

Слайд 7На рисунке изображены графики функций вида y = kx + b. Установите

соответствие между графиками и знаками коэффициентов k и b.

а) k > 0, b > 0

б) k > 0, b < 0

в) k < 0, b > 0

На рисунке изображены графики функций вида y = kx + b. Установите соответствие между графиками и знаками

Слайд 8График какой функции изображен на рисунке?
А. у = 2х + 4
Б.

у = -2х + 4

В. у = х2 – 4

Г. у = -х2 + 4

График какой функции изображен на рисунке?А. у = 2х + 4Б. у = -2х + 4В. у

Слайд 9Продолжите предложение
Прямой пропорциональностью называется…
функция, которую можно задать формулой

вида у = kx , где х – независимая переменная, k – не равное нулю число
Продолжите предложениеПрямой пропорциональностью называется…функция, которую можно задать формулой        вида у

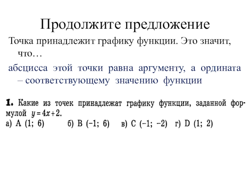
Слайд 10Продолжите предложение
Точка принадлежит графику функции. Это значит, что…
абсцисса этой точки равна

аргументу, а ордината – соответствующему значению функции
Продолжите предложениеТочка принадлежит графику функции. Это значит, что…абсцисса этой точки равна аргументу, а ордината – соответствующему значению

Слайд 12Взаимное расположение графиков линейных функций
Если угловые коэффициенты у функций одинаковые,

то графики функций – параллельны.

Если коэффициенты различные, то графики функций – пересекаются.

Ордината точки пересечения графика функции с осью Оу равна b.

Взаимное расположение графиков линейных функций Если угловые коэффициенты у функций одинаковые, то графики функций – параллельны. Если

Слайд 13Укажите рисунок, на котором приведена графическая иллюстрация решения системы уравнений

Укажите рисунок, на котором приведена графическая иллюстрация решения системы уравнений

Слайд 15Домашнее задание
Домашняя контрольная работа № 2 номера 1, 3, 4, 5,

7
Домашнее заданиеДомашняя контрольная работа № 2 номера 1, 3, 4, 5, 7

Что такое shareslide.ru?

Это сайт презентаций, где можно хранить и обмениваться своими презентациями, докладами, проектами, шаблонами в формате PowerPoint с другими пользователями. Мы помогаем школьникам, студентам, учителям, преподавателям хранить и обмениваться учебными материалами.


Для правообладателей

Яндекс.Метрика

Обратная связь

Email: Нажмите что бы посмотреть