Презентация, доклад по алгебре Квадратные уравнения 8 класс.

Содержание

«Через математические знания, полученные в школе, лежит широкая дорога к огромным, почти необозримым областям труда и открытий» А.И.Маркушевич

Слайд 1Формула корней квадратного уравнения




Подготовила : Соршнева Л.И.
учитель математики
Формула корней квадратного уравнения

Слайд 2 «Через математические знания, полученные в школе, лежит широкая дорога к огромным,

почти необозримым областям труда и открытий» А.И.Маркушевич
«Через математические знания, полученные в школе, лежит широкая дорога к огромным, почти необозримым областям труда и

Слайд 3
Решение квадратных
уравнений.

Решение квадратных уравнений.

Слайд 4
27х2+2х+2014=0

27х2+2х+2014=0

Слайд 5К олимпийским высотам в математике
Проверка домашнего задания.
Разминка.
Личный зачёт.
Командный зачёт.
Показательные выступления

К олимпийским высотам в математикеПроверка домашнего задания.Разминка.Личный зачёт.Командный зачёт.Показательные выступления

Слайд 6I. Домашнее задание
Ответы

а) 1,2,4,6,8.
б) а = - 2, в = 1, с = 14.
в) 7.
г) Д = 28.
д) х1 = 9, х2 = 3.
е) х1 = 6, х2 = 2.

I.    Домашнее заданиеОтветы       а) 1,2,4,6,8.

Слайд 7 II Разминка
а) х1=-

- х2- = -
б) свободный
в) линейное
г) корней нет
д) х1,2= =
е) х1,2=
ж) квадратным
 
 
 
 
 
 
 
 
 
 
 
 
 
 

з) старшим
и) неполным
к) приведённым
л) =0
м) ) >0
н) х1=0, х2=-
р) вторым

II         Разминка а) х1=-    -

Слайд 8Жаркие. Зимние.

Твои.
Жаркие.      Зимние.

Слайд 9От чего зависит количество корней квадратного уравнения?
От знака D.

-
-

От чего зависит количество корней квадратного уравнения?От знака D.--

Слайд 10III. Личный зачёт.
А)-1/4; 1
В)4
И)нет корней
К)-1
Л)-1/8; 1
Н)0,5
О) 3; 2,5
П)5
С)1/3; -1/3
Т)-8
Ц)3; 2/3
Я)2/3; -2/3

III. Личный зачёт.А)-1/4; 1В)4И)нет корнейК)-1Л)-1/8; 1Н)0,5О) 3; 2,5П)5С)1/3; -1/3Т)-8Ц)3; 2/3Я)2/3; -2/3

Слайд 11III. Личный зачёт.
Л)-1/8; 1
И)нет корней
П)5
Н)0,5
И)нет корней
Ц)3; 2/3
К)-1
А)-1/4; 1
Я)2/3; -2/3
С)1/3; -1/3
О)3; 2,5
Т)-8
Н)0,5
И)нет

корней
К)-1
О) 3; 2,5
В)4
А) -1/4; 1
III. Личный зачёт.Л)-1/8; 1И)нет корнейП)5Н)0,5И)нет корнейЦ)3; 2/3К)-1А)-1/4; 1Я)2/3; -2/3С)1/3; -1/3О)3; 2,5Т)-8Н)0,5И)нет корнейК)-1О) 3; 2,5В)4А) -1/4; 1

Слайд 13 IV Командный зачёт ИССЛЕДОВАТЕЛЬСКАЯ РАБОТА

IV Командный зачёт   ИССЛЕДОВАТЕЛЬСКАЯ РАБОТА

Слайд 141) При каком условии один из корней квадратного уравнения равен 1

(-1)? 2)Как найти второй корень?
1) При каком условии один из корней квадратного уравнения равен 1 (-1)? 2)Как найти второй корень?

Слайд 15
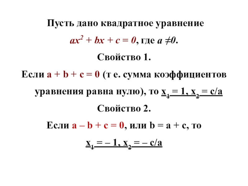
Пусть дано квадратное уравнение
ах2 + bх + с =

0, где а ≠0.
Свойство 1.
Если а + b + с = 0 (т е. сумма коэффициентов уравнения равна нулю), то х1 = 1, х2 = с/а
Свойство 2.
Если а – b + с = 0, или b = а + с, то
х1 = – 1, х2 = – с/а

Пусть дано квадратное уравнение ах2 + bх + с = 0, где а ≠0.Свойство

Слайд 16
№ 659 Из данных уравнений выберите те, которые решаются облегченным

способом.


№ 659 Из данных уравнений выберите те, которые решаются облегченным способом.

Слайд 17№ 659
1; 3
1; -3
1; -4
-1; 7
-1; -6
1; -3/10
1; 2/5

-1; -1/6
№ 6591; 31; -31; -4-1; 7-1; -6 1; -3/10 1; 2/5 -1; -1/6

Слайд 18V Показательные выступления

V  Показательные выступления

Слайд 19
-Сколько корней может иметь квадратное уравнение?
-При каком условии квадратные уравнения не

имеют корней?
-При каком условии квадратные уравнения имеют один корень?
- При каком условии один из корней квадратного уравнения равен 1, как найти второй корень?
-Сколько корней может иметь квадратное уравнение?-При каком условии квадратные уравнения не имеют корней?-При каком условии

Слайд 20Подведение итогов

Подведение итогов

Слайд 21Спасибо
за урок!

Спасибо за урок!

Что такое shareslide.ru?

Это сайт презентаций, где можно хранить и обмениваться своими презентациями, докладами, проектами, шаблонами в формате PowerPoint с другими пользователями. Мы помогаем школьникам, студентам, учителям, преподавателям хранить и обмениваться учебными материалами.


Для правообладателей

Яндекс.Метрика

Обратная связь

Email: Нажмите что бы посмотреть