Презентация, доклад по алгебре Квадрат теңдеу түрлеріне арналған есептер. Өздік жұмысы.

1-топқа:Квадрат теңдеу деген не?Мысал келтір Келтірілген квадрат теңдеу деген не?Мысал келтір. 2-топқа:Квадрат теңдеу деген не?Мысал келтір Толымсыз квадрат теңдеу

Слайд 1Квадрат теңдеу. Квадрат теңдеудің түрлеріне арналған есептер. Өздік жұмысы.
8 сынып

Квадрат теңдеу. Квадрат теңдеудің түрлеріне арналған есептер. Өздік жұмысы.8 сынып

Слайд 2 1-топқа:
Квадрат теңдеу

деген не?
Мысал келтір
Келтірілген квадрат теңдеу деген не?
Мысал келтір.
2-топқа:
Квадрат теңдеу деген не?
Мысал келтір
Толымсыз квадрат теңдеу деген не?
Мысал келтір.

Ой-толғау.

1-топқа:Квадрат теңдеу деген не?Мысал келтір Келтірілген квадрат теңдеу

Слайд 3“Кім жылдам?”
1-топқа: №82 (1), №84(1), №86(1), №89 (1)


2-топқа: №82 (2), №84(2),

№86(2), №89 (2)
“Кім жылдам?”1-топқа: №82 (1), №84(1), №86(1), №89 (1)2-топқа: №82 (2), №84(2), №86(2), №89 (2)

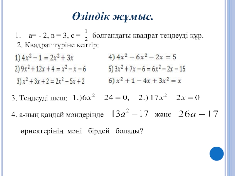
Слайд 4Өзіндік жұмыс.
а= - 2, в = 3, с =

болғандағы квадрат теңдеуді құр.
2. Квадрат түріне келтір:

3. Теңдеуді шеш:

4. а-ның қандай мәндерінде

өрнектерінің мәні бірдей болады?

және

Өзіндік жұмыс.а= - 2, в = 3, с =   болғандағы квадрат теңдеуді құр.2. Квадрат түріне

Слайд 5- 2х + 3 х + 1/2 =0

2
3.
Ж: х1 = -4,

х2 = 4

Ж: х1 = 0, х2 = 0,1

4. 13 a2 – 17= 26a -17
13 a2 – 26a = -17 + 17
13 a2 - 26a = 0
13a (a – 2) = 0
a = 0 a = 2 Ж: a1 = 0, a2 = 2

Тексер.

- 2х + 3 х + 1/2 =023.Ж: х1 = -4, х2 = 4 Ж: х1 =

Слайд 8
Үй жұмысы.
№82 (4), №84(4), №86(4), №89 (4).

14-15 бет есептер

жинағынан.
Үй жұмысы. №82 (4), №84(4), №86(4), №89 (4). 14-15 бет есептер жинағынан.

Слайд 9Сабақ аяқталды.
Сау болыңдар!

Сабақ аяқталды. Сау  болыңдар!

Что такое shareslide.ru?

Это сайт презентаций, где можно хранить и обмениваться своими презентациями, докладами, проектами, шаблонами в формате PowerPoint с другими пользователями. Мы помогаем школьникам, студентам, учителям, преподавателям хранить и обмениваться учебными материалами.


Для правообладателей

Яндекс.Метрика

Обратная связь

Email: Нажмите что бы посмотреть