Презентация, доклад по алгебре и началам анализа на тему: Решение логарифмических уравнений и неравенств. 11 класс бинарный урок.

Содержание

Потому-то словно пена, Опадают наши рифмы И величие степенно Отступает в логарифмы Борис Слуцкий

Слайд 1Решение логарифмических уравнений и неравенств
Урок подготовила:
учитель математики I категории
МБОУ «Васильевская

средняя общеобразовательная школа Шестова С. А.
Решение логарифмических уравнений и неравенствУрок подготовила: учитель математики I категорииМБОУ «Васильевская средняя общеобразовательная школа Шестова С. А.

Слайд 2Потому-то словно пена, Опадают наши рифмы И величие степенно Отступает в логарифмы

Борис Слуцкий
Потому-то словно пена, Опадают наши рифмы И величие степенно Отступает в логарифмы

Слайд 3Основные виды неравносильных преобразований при решении уравнений
Возведение уравнения в чётную степень.
Потенцирование

логарифмического уравнения.
Освобождения уравнения от знаменателя.
Приведение подобных членов уравнения.
Применение формул (тригонометрических, логарифмических и т. п.) не являющихся тождествами.
Умножение уравнения на функцию.
Логарифмирование уравнения.
Основные виды неравносильных преобразований при решении уравненийВозведение уравнения в чётную степень.Потенцирование логарифмического уравнения.Освобождения уравнения от знаменателя.Приведение подобных

Слайд 4Способы решения уравнений при применении неравносильных преобразований, дающих в итоге все

корни исходного уравнения

Переход к уравнению – следствию. При таком способе решения все корни исходного уравнения будут корнями уравнения – следствия, но не все корни уравнения – следствия могут быть корнями исходного уравнения. Поэтому проверка того, какие из найденных чисел – корней уравнения – следствия – являются корнями исходного уравнения, является обязательным этапом решения.
Переход к системе (уравнений и неравенств), равносильной исходному уравнению. При таком способе все решения системы (и только они) будут решениями исходного уравнения.
Переход к уравнению, равносильному исходному на некотором множестве М. При таком способе решения все корни преобразованного уравнения, содержащиеся во множестве М, будут корнями исходного уравнения и других корней, принадлежащих множеству М, у исходного уравнения нет. Обязательным элементом решения при этом способе является проверка того, принадлежат ли найденные корни множеству М.

Способы решения уравнений при применении неравносильных преобразований, дающих в итоге все корни исходного уравненияПереход к уравнению –

Слайд 5Решить уравнение – значит найти все его корни или показать, что

их нет.

Число называют корнем уравнения, если это число обращает уравнение в верное равенство.

Решить систему – значит найти все её решения или показать, что их нет.

Число называют решением системы, если это число удовлетворяет каждому из уравнений, неравенств и других условий системы.

Решить уравнение – значит найти все его корни или показать, что их нет.Число    называют

Слайд 6Основные виды логарифмических уравнений
Простейшие логарифмические уравнения:    

. Решение уравнений данного вида следует из определения логарифма, т.е.
Уравнения вида

3.  Уравнения вида . Уравнения решаются способом введения новой переменной и переходом к обычному квадратному уравнению.
4. Уравнения вида . Решаются логарифмированием обеих частей по основанию  а.
5. Уравнения, которые, используя свойства логарифмов, можно привести к простейшим.


Основные виды логарифмических уравненийПростейшие логарифмические уравнения:          . Решение уравнений данного вида

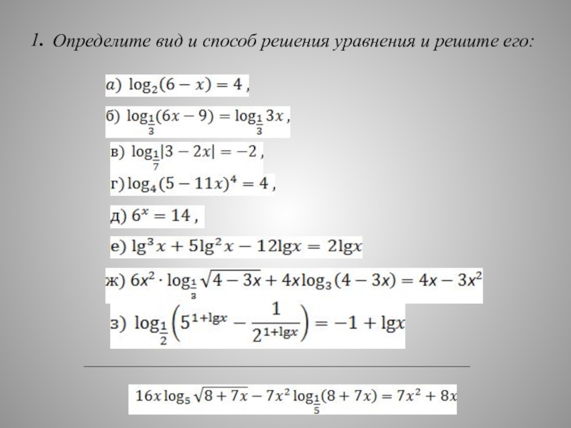
Слайд 7.
Определите вид и способ решения уравнения и решите его:
1.
_________________________________________________________________________

. Определите вид и способ решения уравнения и решите его:1._________________________________________________________________________

Слайд 8Поднимает руки класс - это "раз" Повернулась голова - это "два" "Руки вниз,

вперёд смотри - это "три". Руки в стороны пошире развернули на "четыре" С силой их к плечам прижать - это "пять" Всем ребятам надо сесть - это "шесть".
Поднимает руки класс - это

Слайд 9Определите вид и способ решения неравенства и решите его:
2.

Определите вид и способ решения неравенства и решите его:  2.

Слайд 10Решите неравенство:
Решение:

Решите: а)


___________________________________________________________________________________________

Решите неравенство: Решение: Решите:   а)

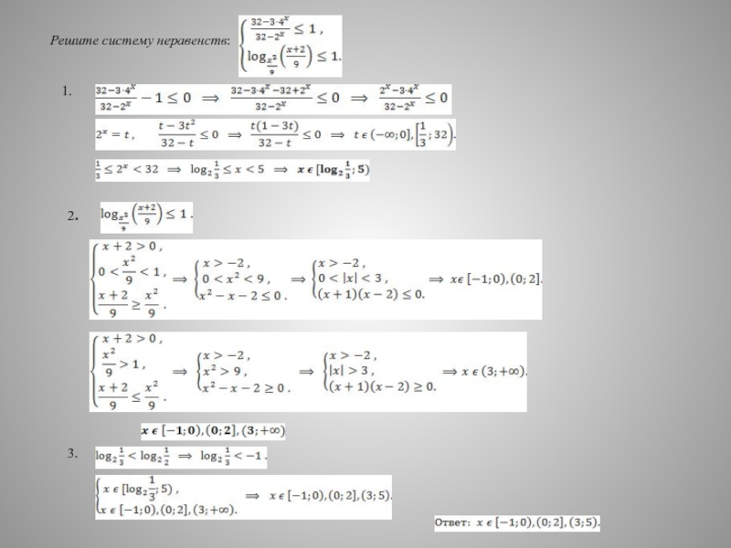
Слайд 11Решите систему неравенств:
Решение:







Ответ:

2.

Решите:

Ответ:

________________________________________________________________________

Решите систему неравенств:   Решение:

Слайд 12Гимнастика для глаз. Исходное положение: сидим в удобной позе, позвоночник прямой, глаза

открыты. 1) Взгляд направить влево – прямо, вправо – прямо, вверх – прямо, вниз – прямо. Повторить три раза. 2) Круговые движения глазами влево до пяти кругов, вправо до пяти кругов. 3) Смотрим на кончик носа, перед собой, вдаль. Повторить пять раз.
Гимнастика для глаз. Исходное положение: сидим в удобной позе, позвоночник прямой, глаза открыты. 1) Взгляд направить влево

Слайд 13Решите систему неравенств:


2.
3.
1.

Решите систему неравенств:    2.3.1.

Слайд 14


.
_________________________________________________________________________

._________________________________________________________________________

Слайд 15 “Музыка может возвышать или умиротворять душу Живопись – радовать глаз, Поэзия – пробуждать

чувства, Философия – удовлетворять потребности разума, Инженерное дело – совершенствовать материальную сторону жизни, А математика способна достичь всех этих целей”.

американский математик Морис Клайн

“Музыка может возвышать или умиротворять душу Живопись – радовать глаз, Поэзия – пробуждать чувства, Философия

Что такое shareslide.ru?

Это сайт презентаций, где можно хранить и обмениваться своими презентациями, докладами, проектами, шаблонами в формате PowerPoint с другими пользователями. Мы помогаем школьникам, студентам, учителям, преподавателям хранить и обмениваться учебными материалами.


Для правообладателей

Яндекс.Метрика

Обратная связь

Email: Нажмите что бы посмотреть