Презентация, доклад по алгебре 9 класс на тему Функции в заданиях ОГЭс использованием заданий с сайта oge.sdamgia.ru.

Найдите зна­че­ние   по гра­фи­ку функции    изоб­ра­жен­но­му на рисунке.

Слайд 1Функции в заданиях ОГЭ
Учитель математики МБОУ «Белая СОШ»
Колосова М.А.

Функции в заданиях ОГЭУчитель математики МБОУ «Белая СОШ» Колосова М.А.

Слайд 2Найдите зна­че­ние   по гра­фи­ку функции   

изоб­ра­жен­но­му на рисунке.

Найдите зна­че­ние   по гра­фи­ку функции          изоб­ра­жен­но­му на рисунке.

Слайд 3На ри­сун­ке изоб­ражён гра­фик квад­ра­тич­ной функ­ции y = f(x).
Какие из сле­ду­ю­щих утвер­жде­ний о дан­ной

функ­ции не­вер­ны? За­пи­ши­те их но­ме­ра.
 
1) f(−1) = f(3).

2) Наи­боль­шее зна­че­ние
функ­ции равно 3.

3) f(x)>0 при −1
На ри­сун­ке изоб­ражён гра­фик квад­ра­тич­ной функ­ции y = f(x).Какие из сле­ду­ю­щих утвер­жде­ний о дан­ной функ­ции не­вер­ны? За­пи­ши­те их но­ме­ра. 1) f(−1) = f(3).2) Наи­боль­шее

Слайд 4На ри­сун­ке изоб­ражён гра­фик квад­ра­тич­ной функ­ции y = f(x).
Какие из сле­ду­ю­щих утвер­жде­ний о дан­ной

функ­ции не­вер­ны? За­пи­ши­те их но­ме­ра в по­ряд­ке возрастания.
 
Функ­ция воз­рас­та­ет на
про­ме­жут­ке (−∞;  −1].

2) Наи­боль­шее зна­че­ние функ­ции
равно 8.

3) f(−4) ≠ f(2).
На ри­сун­ке изоб­ражён гра­фик квад­ра­тич­ной функ­ции y = f(x).Какие из сле­ду­ю­щих утвер­жде­ний о дан­ной функ­ции не­вер­ны? За­пи­ши­те их но­ме­ра в

Слайд 5На ри­сун­ке изображён гра­фик функ­ции y = ax2 + bx + c . Уста­но­ви­те

со­от­вет­ствие между утвер­жде­ни­я­ми и промежутками, на ко­то­рых эти утвер­жде­ния выполняются.
На ри­сун­ке изображён гра­фик функ­ции y = ax2 + bx + c . Уста­но­ви­те со­от­вет­ствие между утвер­жде­ни­я­ми и промежутками, на

Слайд 6Установите со­от­вет­ствие между гра­фи­ка­ми функ­ций и формулами, ко­то­рые их задают.

Установите со­от­вет­ствие между гра­фи­ка­ми функ­ций и формулами, ко­то­рые их задают.

Слайд 7Уста­но­ви­те со­от­вет­ствие между гра­фи­ка­ми функ­ций и фор­му­ла­ми, ко­то­рые их за­да­ют.

Уста­но­ви­те со­от­вет­ствие между гра­фи­ка­ми функ­ций и фор­му­ла­ми, ко­то­рые их за­да­ют.

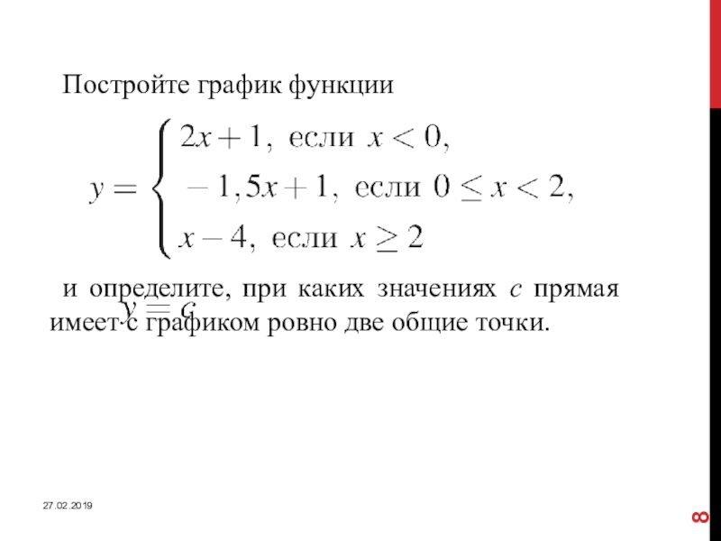
Слайд 8Постройте гра­фик функ­ции

 



и определите, при каких зна­че­ни­ях с пря­мая   

имеет с гра­фи­ком ровно две общие точки.
Постройте гра­фик функ­ции  и определите, при каких зна­че­ни­ях с пря­мая       имеет с гра­фи­ком

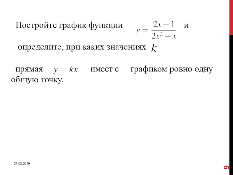
Слайд 9Постройте гра­фик функ­ции    

и

определите, при каких зна­че­ни­ях   

пря­мая  имеет с гра­фи­ком ровно одну общую точку.
Постройте гра­фик функ­ции               и определите,

Что такое shareslide.ru?

Это сайт презентаций, где можно хранить и обмениваться своими презентациями, докладами, проектами, шаблонами в формате PowerPoint с другими пользователями. Мы помогаем школьникам, студентам, учителям, преподавателям хранить и обмениваться учебными материалами.


Для правообладателей

Яндекс.Метрика

Обратная связь

Email: Нажмите что бы посмотреть