Презентация, доклад по алгебре 8 класс Обратная пропорциональность

Пешеходу надо пройти 12 км. Если он будет идти со скоростью V км/ч, то зависимость времени t, которое он затратит на весь путь, от скорости движения выражается формулой

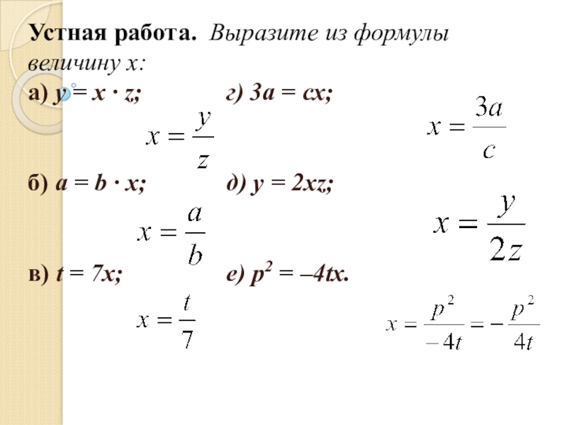
Слайд 1Устная работа. Выразите из формулы величину х:
а) y = x ·

z; г) 3а = сх;


б) а = b · x; д) y = 2xz;


в) t = 7x; е) p2 = –4tx.


Устная работа. Выразите из формулы величину х:а) y = x · z;			г) 3а = сх;

Слайд 2Пешеходу надо пройти 12 км. Если он будет идти со скоростью

V км/ч, то зависимость времени t, которое он затратит на весь путь, от скорости движения выражается формулой



Пешеходу надо пройти 12 км. Если он будет идти со скоростью V км/ч, то зависимость времени t,

Слайд 32. Площадь прямоугольника равна 60 см2, а одно из его измерений

равно а см. Тогда второе измерение можно найти по формуле


2. Площадь прямоугольника равна 60 см2, а одно из его измерений равно а см. Тогда второе измерение

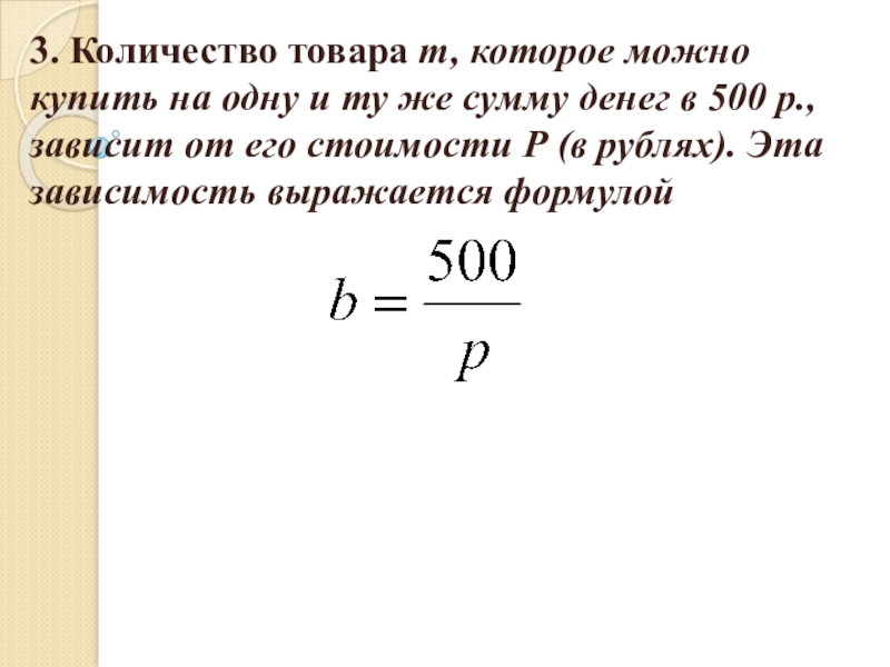
Слайд 43. Количество товара т, которое можно купить на одну и ту

же сумму денег в 500 р., зависит от его стоимости Р (в рублях). Эта зависимость выражается формулой


3. Количество товара т, которое можно купить на одну и ту же сумму денег в 500 р.,

Слайд 5Что общего имеют все данные формулы?

Что общего имеют все данные формулы?

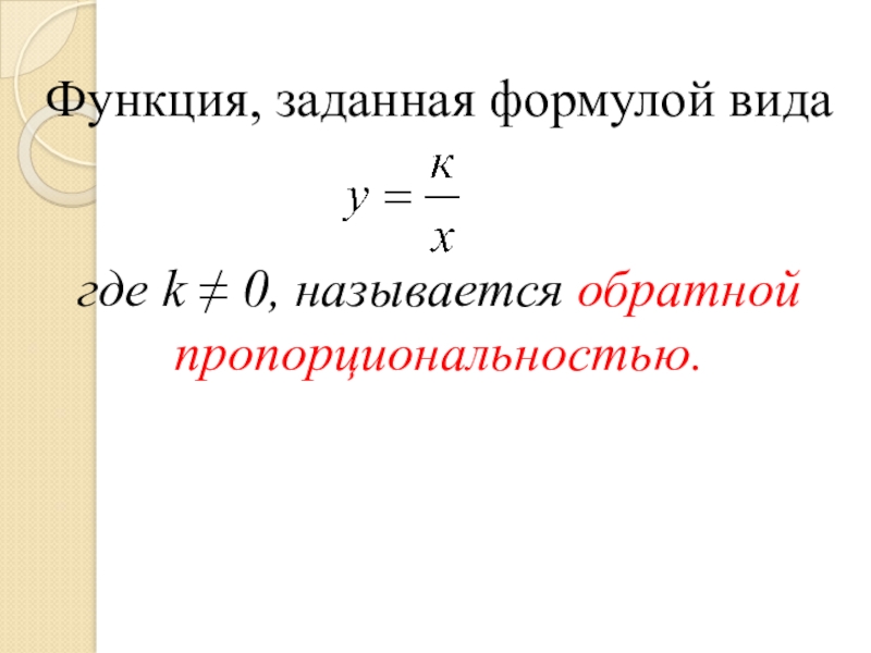
Слайд 6Функция, заданная формулой вида


где k ≠ 0, называется обратной пропорциональностью.

Функция, заданная формулой видагде k ≠ 0, называется обратной пропорциональностью.

Слайд 7
у = 2х – 1;

Укажите, какие из функций являются обратной пропорциональностью.





у = 2х – 1;	Укажите, какие из функций являются обратной пропорциональностью.

Слайд 8Построить график функции

у
х









График функции -гипербола

Построить график функцииухГрафик функции -гипербола

Слайд 9Построить график функции

у
х








Построить график функцииух

Слайд 101 и 3 четверть
2 и 4 четверть

1 и 3 четверть2 и 4 четверть

Что такое shareslide.ru?

Это сайт презентаций, где можно хранить и обмениваться своими презентациями, докладами, проектами, шаблонами в формате PowerPoint с другими пользователями. Мы помогаем школьникам, студентам, учителям, преподавателям хранить и обмениваться учебными материалами.


Для правообладателей

Яндекс.Метрика

Обратная связь

Email: Нажмите что бы посмотреть