Презентация, доклад открытого урока по алгебре и началам анализа Применение производной в заданиях ЕГЭ-11класс

Содержание

Цитата урока:«ВАЖНЕЙШАЯ ЗАДАЧА ЦИВИЛИЗАЦИИ-НАУЧИТЬ ЧЕЛОВЕКА МЫСЛИТЬ» Т.ЭДИСОН

Слайд 1Открытый урок по алгебре и началам анализа в 11 «А» классе по

теме:

«Применение производной
в заданиях ЕГЭ»
МБОУ «СОШ №1 имени Героя Советского Союза П.В.Масленникова»
учитель математики ДемченкоТ.Н.
2015-2016

Открытый урок по алгебре и началам анализа в 11 «А» классе по теме:«Применение производной в заданиях ЕГЭ»МБОУ

Слайд 2Цитата урока:
«ВАЖНЕЙШАЯ ЗАДАЧА ЦИВИЛИЗАЦИИ-НАУЧИТЬ ЧЕЛОВЕКА МЫСЛИТЬ»

Т.ЭДИСОН
Цитата урока:«ВАЖНЕЙШАЯ ЗАДАЧА ЦИВИЛИЗАЦИИ-НАУЧИТЬ ЧЕЛОВЕКА МЫСЛИТЬ»

Слайд 3 ДЕВИЗ УРОКА: «РЕШАЙ, ИЩИ, ТВОРИ И МЫСЛИ»
Тема урока: Применение производной

в задачах с параметром. Функционально-графический подход к решению задач с параметром.
Тип урока: комбинированный
Цели урока:
предметные – повышение интереса к предмету, расширение знаний о методах и идеях решения сложных типов уравнений и систем уравнений, содержащих параметр, с целью подготовки к ЕГЭ
Способствовать развитию навыков применения теоретических знаний
в практической деятельности
метапредметные – коммуникативные: формирование умения слушать
и слышать других, умения выступать перед аудиторией;
регулятивные: формирование умения озвучивать тему и цели выступления, умение планировать свое выступление;
познавательные: формирование умения строить устные высказывания, формулировать проблему и пути её решения, искать и находить подходящую информацию;
личностные .
Способствовать воспитанию ответственности за качество и результат выполняемой работы на уроке.

 


ДЕВИЗ УРОКА: «РЕШАЙ, ИЩИ, ТВОРИ И МЫСЛИ»Тема урока: Применение производной в задачах с параметром. Функционально-графический подход

Слайд 5 Определить количество целых точек, в которых производная

функции у=f(x) отрицательна
Определить количество целых точек, в которых производная функции  у=f(x) отрицательна

Слайд 7Найти количество точек, в которых касательная к графику функции параллельна прямой

у=6 или совпадает с ней
Найти количество точек, в которых касательная к графику функции параллельна прямой у=6 или совпадает с ней

Слайд 9Найти количество точек, в которых касательная к графику функции у=f(х) параллельна

прямой у=-3х-11или совпадает с ней
Найти количество точек, в которых касательная к графику функции у=f(х) параллельна прямой у=-3х-11или совпадает с ней

Слайд 11Найти количество точек, в которых производная равна нулю

Найти количество точек, в которых производная равна нулю

Слайд 13В скольких из этих точек производная функции отрицательна?

В скольких из этих точек производная функции отрицательна?

Слайд 14Найти промежутки возрастания функции у=f(х). Укажите сумму целых точек, входящих в

эти промежутки
Найти промежутки возрастания функции у=f(х). Укажите сумму целых точек, входящих в эти промежутки

Слайд 16Найти промежутки возрастания функции у=f(х). Указать длину наибольшего из них

Найти промежутки возрастания функции у=f(х). Указать длину наибольшего из них

Слайд 18В какой точке отрезка⊏-5;-1⊐принимает наибольшее значение

В какой точке отрезка⊏-5;-1⊐принимает наибольшее значение

Слайд 21Повторение теории

Повторение теории

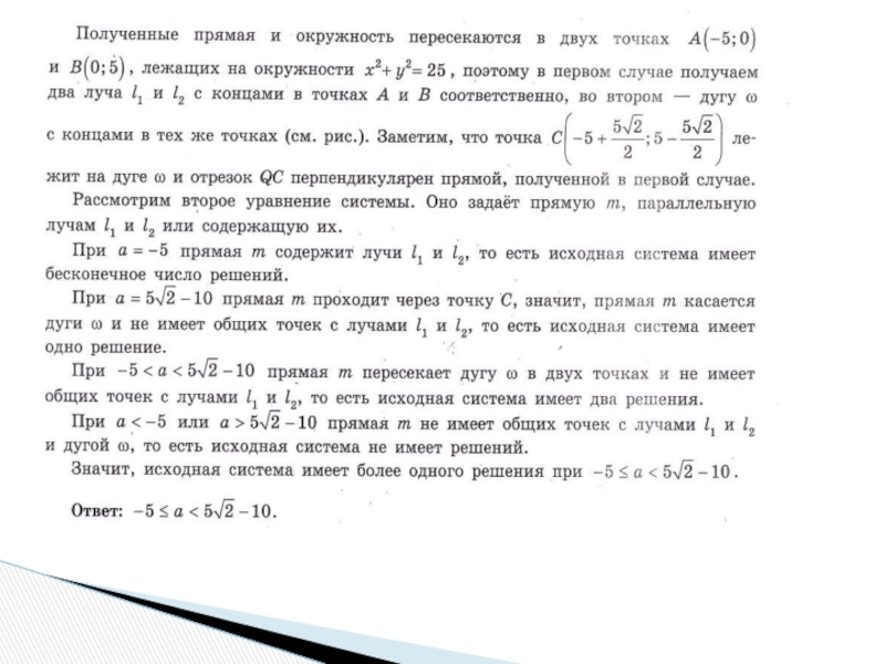
Слайд 23Сколько корней в зависимости от а имеет уравнение ах2+Iх-1I=0

Сколько корней в зависимости от а имеет уравнение ах2+Iх-1I=0

Слайд 24Сколько корней в зависимости от а имеет уравнение х2+аIх-2I=0

Сколько корней в зависимости от а имеет уравнение х2+аIх-2I=0

Слайд 25физминутка

физминутка

Слайд 26Исследование решения уравнения с параметром

на количество корней с использованием элементов математического анализа
Исследование решения уравнения с параметром

Слайд 33 2)задание на распечатках:

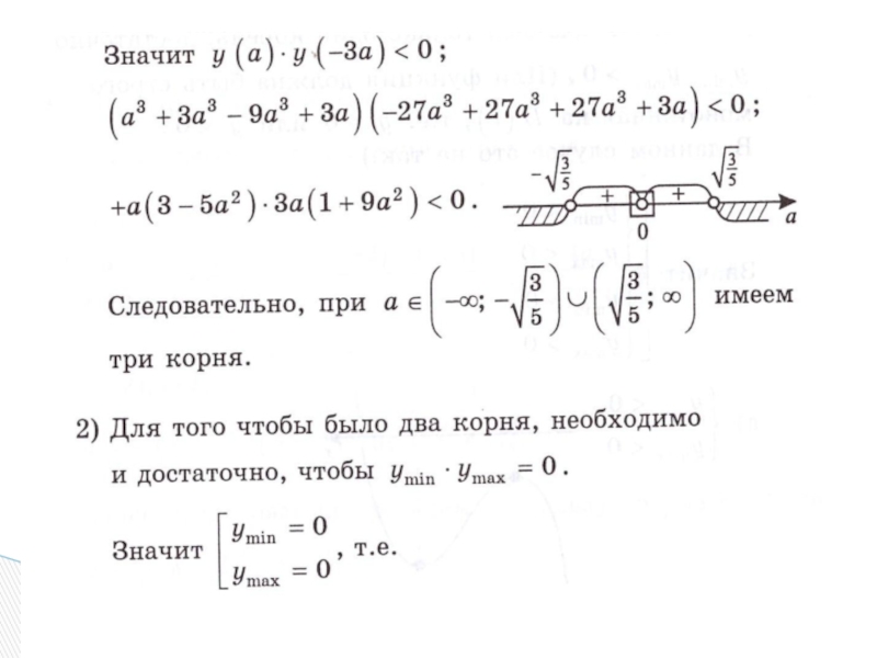
а) При каких значениях а уравнение х3-а2х+1=0 имеет три различных корня?
б) При каких значениях параметра а существует только три корня уравнения
х2 (х-1)2=а

Домашнее задание: 1) карточки по заданию ЕГЭ №7

2)задание на распечатках:             а)

Слайд 34Нестандартное использование элементов математического анализа позволяет глубже усвоить основные понятия изучаемой

теории. Методы математического анализа используются не только для решения поставленных задач, но и являются источником получения новых фактов

ИТОГИ УРОКА:

Нестандартное использование элементов математического анализа позволяет глубже усвоить основные понятия изучаемой теории. Методы математического анализа используются не

Слайд 35 О числах Фибоначчи В качестве релаксации

О числах Фибоначчи В качестве релаксации

Слайд 36


Спасибо за внимание
Урок окончен

Спасибо за вниманиеУрок окончен

Слайд 371.Ш.А.Алимов и др. «Алгебра и начала математического анализа 10-11 класс» Москва

Просвещение 2010г
2.ЕГЭ Математика базовый и профильный уровни типовые экзаменационные варианты под редакцией И.В.Ященко.(по 10 вариантов) Москва Изд-во «Национальное образование» 2016г
3.Рабочие тетради по проекту «Я сдам ЕГЭ» 2016г
4.интернет –ресурсы:

Используемая литература и ресурсы:

1.Ш.А.Алимов и др. «Алгебра и начала математического анализа 10-11 класс» Москва Просвещение 2010г2.ЕГЭ Математика базовый и профильный

Что такое shareslide.ru?

Это сайт презентаций, где можно хранить и обмениваться своими презентациями, докладами, проектами, шаблонами в формате PowerPoint с другими пользователями. Мы помогаем школьникам, студентам, учителям, преподавателям хранить и обмениваться учебными материалами.


Для правообладателей

Яндекс.Метрика

Обратная связь

Email: Нажмите что бы посмотреть