Презентация, доклад Отбор корней в тригонометрических уравнениях по алгебре в 10 классе

Существуют следующие способы отбора корней: • арифметический способ; • алгебраический способ; • геометрический способ; • функционально-графический способ.

Слайд 1Способы отбора корней в тригонометрических уравнениях

Способы отбора корней в тригонометрических    уравнениях

Слайд 2 Существуют следующие способы отбора корней: • арифметический способ; •

алгебраический способ; • геометрический способ; • функционально-графический способ.
Существуют следующие    способы отбора корней: • арифметический способ; • алгебраический способ; • геометрический

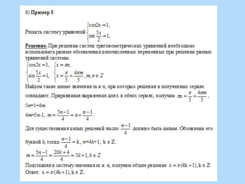
Слайд 3 Арифметический способ.

Арифметический способ.

Слайд 8 Геометрический способ

Геометрический способ

Слайд 12Функционально-графический способ

Функционально-графический способ

Что такое shareslide.ru?

Это сайт презентаций, где можно хранить и обмениваться своими презентациями, докладами, проектами, шаблонами в формате PowerPoint с другими пользователями. Мы помогаем школьникам, студентам, учителям, преподавателям хранить и обмениваться учебными материалами.


Для правообладателей

Яндекс.Метрика

Обратная связь

Email: Нажмите что бы посмотреть