Презентация, доклад Определение тригонометрических характеристик углов

Содержание

ТригонометрияУрок 1

Слайд 1Алгебра
и
начала
математического
анализа
Выражения
Уравнения
Степени
Тригонометрия

Исследование функций

Алгебраиначала математического анализаВыраженияУравненияСтепениТригонометрияИсследование функций

Слайд 2Тригонометрия
Урок 1

ТригонометрияУрок 1

Слайд 3Хотя название науки возникло сравнительно недавно, многие относимые сейчас к тригонометрии

понятия и факты были известны ещё две тысячи лет назад.
Впервые способы решения треугольников, основанные на зависимостях между сторонами и углами треугольника, были найдены древнегреческими астрономами Гиппархом (2 в. до н. э.) и Клавдием Птолемеем (2 в. н. э.).
Хотя название науки возникло сравнительно недавно, многие относимые сейчас к тригонометрии понятия и факты были известны ещё

Слайд 4 Современный вид тригонометрии придал крупнейший математик XVIII столетия Л. Эйлер (1707

– 1783), швейцарец по происхождению, долгие годы работавший в России и являвшийся членом Петербургской академии наук.
Современный вид тригонометрии придал крупнейший математик XVIII столетия Л. Эйлер (1707 – 1783), швейцарец по происхождению, долгие

Слайд 5Повторение
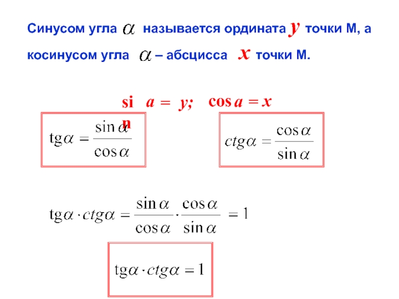
Одной из характеристик угла является его градусная мера.

Для острых углов были введены тригонометрические
характеристики:

синус,

косинус и

тангенс.

Повторение   Одной из характеристик угла является его градусная мера.   Для острых углов были

Слайд 6a
b
c
c
отношение противолежащего катета к гипотенузе
- синус угла α
отношение прилежащего катета к

гипотенузе

- косинус угла α

отношение противолежащего катета к прилежащему

- тангенс угла α

abccотношение противолежащего катета к гипотенузе- синус угла αотношение прилежащего катета к гипотенузе- косинус угла αотношение противолежащего катета

Слайд 7a
b
Отношение прилежащего катета к противолежащему называется котангенсом угла
Определение
Тангенс и котангенс являются

обратными числами:
abОтношение прилежащего катета к противолежащему называется котангенсом углаОпределениеТангенс и котангенс являются обратными числами:

Слайд 8Вопросы:
1. Существуют ли подобные характеристики для углов другого типа: прямых, тупых,

развёрнутого?

2. Какая геометрическая фигура позволяет определить тригонометрические характеристики углов?

Вопросы:1. Существуют ли подобные характеристики для углов другого типа: прямых, тупых, развёрнутого?2. Какая геометрическая фигура позволяет определить

Слайд 9x
y
O
Положительное направление поворота:
против часовой стрелки.
Отрицательное направление поворота:
по часовой стрелке.
Единичная окружность r

= 1
xyOПоложительное направление поворота:против часовой стрелки.Отрицательное направление поворота:по часовой стрелке.Единичная окружность r = 1

Слайд 10x
y
O
Поворот
В т. М можем попасть, выполнив множество разных поворотов.
900
1800
2700
3600
00

xyOПоворотВ т. М можем попасть, выполнив множество разных поворотов.90018002700360000

Слайд 11x
Единичная окружность r = 1
y
O
x
y

xЕдиничная окружность r = 1yOxy

Слайд 12x
Единичная окружность r = 1
y
O
x
y

xЕдиничная окружность r = 1yOxy

Слайд 14M(1;0)
x
y
O
M1(0;1)
M2(-1;0)
M3(0;-1)

M(1;0)xyOM1(0;1)M2(-1;0)M3(0;-1)

Слайд 15x
Единичная окружность r = 1
y
O
x
y
x2 + y2 = 1
1
Основное тригонометрическое тождество

xЕдиничная окружность r = 1yOxyx2 + y2 = 11Основное тригонометрическое тождество

Слайд 16x
y
O
Может ли абсцисса точки единичной полуокружности иметь значения
0,3
– 2,8

xyOМожет ли абсцисса точки единичной полуокружности иметь значения 0,3– 2,8

Слайд 17x
y
O
Может ли ордината точки единичной полуокружности иметь значения
0,6
– 0,3

xyOМожет ли ордината точки единичной полуокружности иметь значения 0,6– 0,3

Слайд 20Вычислить:

Вычислить:

Слайд 21у
0
1
-1
-1
х

у01-1-1х

Слайд 23Бланк 101 №№
699
701
705



Бланк 101 №№  699 701705

Слайд 241. Конспект урока,
2. Повторить таблицу значений тригонометрических характеристик углов в

30°, 45° и 60°, 90°,180°,270°,360°.

Бланк 101 № 700, 702 706, 713, 714

Домашнее задание 10А2, 10Б1

1. Конспект урока, 2. Повторить таблицу значений тригонометрических характеристик углов в 30°, 45° и 60°, 90°,180°,270°,360°.Бланк 101

Что такое shareslide.ru?

Это сайт презентаций, где можно хранить и обмениваться своими презентациями, докладами, проектами, шаблонами в формате PowerPoint с другими пользователями. Мы помогаем школьникам, студентам, учителям, преподавателям хранить и обмениваться учебными материалами.


Для правообладателей

Яндекс.Метрика

Обратная связь

Email: Нажмите что бы посмотреть