Презентация, доклад Кривые второго порядка

Содержание

Гипотеза: Если изменим радиус окружности вдоль оси ординат путём сжатия, то получим эллипс.

Слайд 1§ Кривые второго порядка
Кривые второго порядка делятся на

1) вырожденные и 2) невырожденные
Вырожденные кривые второго порядка это прямые и точки, которые задаются уравнением второй степени. Если уравнению второго порядка не удовлетворяет ни одна точка плоскости, то тоже говорят, что уравнение определяет вырожденную кривую (мнимую кривую второго порядка).
Невырожденными кривыми второго порядка являются эллипс, окружность, гипербола и парабола.
§ Кривые второго порядка Кривые второго порядка делятся на       1) вырожденные

Слайд 2Гипотеза: Если изменим радиус окружности вдоль оси ординат путём сжатия, то получим

эллипс.
Гипотеза: Если изменим радиус окружности вдоль оси ординат путём сжатия, то получим эллипс.

Слайд 3ПОСТРОЙКА ЭЛЛИПСА
Для того чтобы нарисовать эллипс, потребуются нить и кнопки. Прикрепим

концы нити к фокусам. Карандашом натянем нить так, чтобы его острие касалось бумаги. Будем перемещать карандаш по бумаге так, чтобы нить оставалась натянутой. При этом карандаш будет вычерчивать на бумаге эллипс.
ПОСТРОЙКА ЭЛЛИПСАДля того чтобы нарисовать эллипс, потребуются нить и кнопки. Прикрепим концы нити к фокусам. Карандашом натянем

Слайд 4Построение графика эллипса
Пусть, например, на эллипсе взяты точки M1, M2, M3,

M4 и т.д. (рис. 1).
Если фокусы обозначить через F и F1, то согласно данному определению можно написать:
F1M1 + FM1 = F1M2 + FM2 = F1M3 + FM3 = F1M4 + FM4 = const. (1)
Геометрическое место точек, обладающих вышеуказанным свойством (1), и есть эллипс.
Построение графика эллипса Пусть, например, на эллипсе взяты точки M1, M2, M3, M4 и т.д. (рис. 1).Если

Слайд 51. Эллипс и окружность
ОПРЕДЕЛЕНИЕ. Эллипсом называется геометрическое место точек плоскости,

сумма расстояний от которых до двух фиксированных точек плоскости F1 и F2 есть величина постоянная и равная 2a (2a>|F1F2|).
Точки F1 и F2 называют фокусами эллипса.
Выберем декартову прямоугольную систему координат так, чтобы фокусы F1 и F2 лежали на оси Ox на одинаковом расстоянии от O.

В такой системе координат:
F1(–c;0) и F2(c;0) ,
где |OF1| = |OF2| = c.




1. Эллипс и окружность ОПРЕДЕЛЕНИЕ. Эллипсом называется геометрическое место точек плоскости, сумма расстояний от которых до двух

Слайд 6уравнение эллипса.
3. Построим эллипс.

уравнение эллипса.    3. Построим эллипс.

Слайд 7Уравнение (1):
называется каноническим уравнением эллипса. Система координат, в которой эллипс имеет

такое уравнение, называется его канонической системой координат.
Уравнение (1):называется каноническим уравнением эллипса. Система координат, в которой эллипс имеет такое уравнение, называется его канонической системой

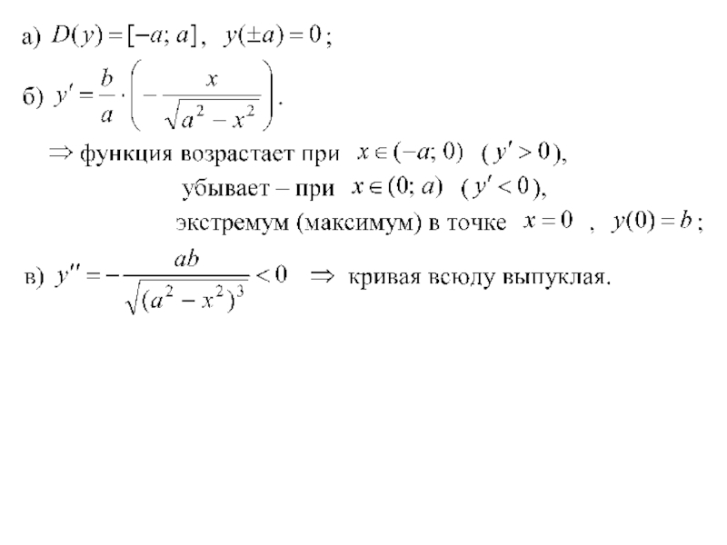
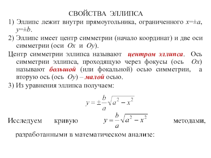
Слайд 8СВОЙСТВА ЭЛЛИПСА
1) Эллипс лежит внутри прямоугольника, ограниченного x=±a, y=±b.
2) Эллипс

имеет центр симметрии (начало координат) и две оси симметрии (оси Ox и Oy).
Центр симметрии эллипса называют центром эллипса. Ось симметрии эллипса, проходящую через фокусы (ось Ox) называют большой (или фокальной) осью симметрии, а вторую ось (ось Oy) – малой осью.
3) Из уравнения эллипса получаем:

СВОЙСТВА ЭЛЛИПСА 1) Эллипс лежит внутри прямоугольника, ограниченного x=±a, y=±b.2) Эллипс имеет центр симметрии (начало координат) и

Слайд 10Точки A1 , A2 , B1 , B2 называются вершинами эллипса.


Отрезок A1A2 и его длина 2a называются большой (фокальной) осью, отрезок B1B2 и его длина 2b – малой осью.
Величины a и b называются большой и малой полуосью соответственно.
Длина отрезка F1F2 (равная 2c) называется фокусным расстоянием. Если M – произвольная точка эллипса, то отрезки MF1 , MF2 и их длины r1, r2 называются фокальными радиусами точки M








Точки A1 , A2 , B1 , B2 называются вершинами эллипса. Отрезок A1A2 и его длина 2a

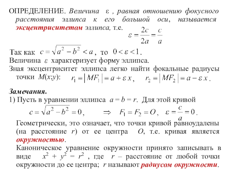
Слайд 11ОПРЕДЕЛЕНИЕ. Величина ε , равная отношению фокусного расстояния эллипса к его

большой оси, называется эксцентриситетом эллипса, т.е.

Величина ε характеризует форму эллипса.
Зная эксцентриситет эллипса легко найти фокальные радиусы точки M(x;y):

Замечания.
1) Пусть в уравнении эллипса a = b = r. Для этой кривой

Геометрически, это означает, что точки кривой равноудалены (на расстояние r) от ее центра O, т.е. кривая является окружностью.
Каноническое уравнение окружности принято записывать в виде x2 + y2 = r2 , где r – расстояние от любой точки окружности до ее центра; r называют радиусом окружности.

ОПРЕДЕЛЕНИЕ. Величина ε , равная отношению фокусного расстояния эллипса к его большой оси, называется эксцентриситетом эллипса, т.е.

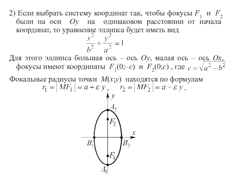
Слайд 122) Если выбрать систему координат так, чтобы фокусы F1 и F2

были на оси Oy на одинаковом расстоянии от начала координат, то уравнение эллипса будет иметь вид

Для этого эллипса большая ось – ось Oy, малая ось – ось Ox, фокусы имеют координаты F1(0;–c) и F2(0;c) , где

Фокальные радиусы точки M(x;y) находятся по формулам

2) Если выбрать систему координат так, чтобы фокусы F1 и F2 были на оси Oy на одинаковом

Слайд 13Точки пересечения эллипса с осями
Найдём точки пересечения эллипса с осью Ох.
Пусть

у=0;
тогда имеем:


.
Отсюда следует: эллипс пересекает ось Ох в двух точках, координаты которых (а; 0) и (-а; 0) (точки А и А1)
Точки пересечения эллипса с осямиНайдём точки пересечения эллипса с осью Ох.Пусть у=0;тогда имеем: .Отсюда следует: эллипс пересекает

Слайд 14Теоретический материал
Окружность

является

частным случаем эллипса при




Эксцентриситет окружности равен нулю. Чем ближе значение
эксцентриситета эллипса к нулю, тем больше форма эллипса
приближается к форме окружности.

Окружность, центром которой является точка ,
определяется уравнением











Теоретический материалОкружность         является частным случаем эллипса при

Слайд 15Теоретический материал
Исследование формы эллипса по его уравнению

Пример

1














Теоретический материалИсследование формы эллипса по его уравнению    Пример 1

Слайд 16Теоретический материал

Пример 2














Теоретический материал    Пример 2

Слайд 17Теоретический материал

Пример 3














Теоретический материал    Пример 3

Слайд 18Теоретический материал

Пример 4















Теоретический материал    Пример 4

Слайд 192. Гипербола
ОПРЕДЕЛЕНИЕ. Гиперболой называется геометрическое место точек плоскости, модуль разности

расстояний от которых до двух фиксированных точек плоскости F1 и F2 есть величина постоянная и равная 2a (2a < |F1F2|).
Точки F1 и F2 называют фокусами гиперболы.
Выберем декартову прямоугольную систему координат так, чтобы фокусы F1 и F2 лежали на оси Ox на одинаковом расстоянии от O.

В такой системе координат:
F1(–c;0) и F2(c;0) ,
где |OF1| = |OF2| = c.




2. Гипербола ОПРЕДЕЛЕНИЕ. Гиперболой называется геометрическое место точек плоскости, модуль разности расстояний от которых до двух фиксированных

Слайд 20Уравнение (2):

называется каноническим уравнением гиперболы. Система координат, в которой гипербола имеет

такое уравнение, называется ее канонической системой координат.
Уравнение (2):называется каноническим уравнением гиперболы. Система координат, в которой гипербола имеет такое уравнение, называется ее канонической системой

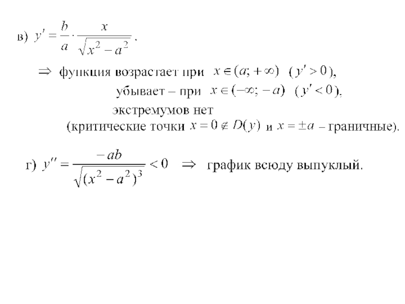
Слайд 21СВОЙСТВА ГИПЕРБОЛЫ
1) Точек гиперболы нет в полосе, ограниченной прямыми x=±a.
2)

Гипербола имеет центр симметрии (начало координат) и две оси симметрии (оси Ox и Oy).
Центр симметрии гиперболы называют центром гиперболы. Ось симметрии гиперболы, проходящую через фокусы (ось Ox) называют действительной (или фокальной) осью симметрии, а вторую ось (ось Oy) – мнимой осью.
3) Из уравнения гиперболы получаем:

СВОЙСТВА ГИПЕРБОЛЫ 1) Точек гиперболы нет в полосе, ограниченной прямыми x=±a.2) Гипербола имеет центр симметрии (начало координат)

Слайд 22Прямая ℓ называется асимптотой кривой, если расстояние от точки M кривой

до прямой ℓ стремится к нулю при удалении точки M от начала координат.
Существуют два вида асимптот – вертикальные и наклонные.
Вертикальные асимптоты кривая y=f(x) имеет в тех точках разрыва II рода функции y=f(x) , в которых хотя бы один из односторонних пределов функции равен бесконечности.
Наклонные асимптоты кривой y=f(x) имеют уравнение y=k1,2x+b1,2 , где
Прямая ℓ называется асимптотой кривой, если расстояние от точки M кривой до прямой ℓ стремится к нулю

Слайд 24Точки A1 , A2 называются вершинами гиперболы.
Отрезок A1A2 и его

длина 2a называются действительной (фокальной) осью, отрезок B1B2 и его длина 2b – мнимой осью.
Величины a и b называются действительной и мнимой полуосью соответственно.
Длина отрезка F1F2 (равная 2c) называется фокусным расстоянием. Если M – произвольная точка гиперболы, то отрезки MF1 , MF2 и их длины r1, r2 называются фокальными радиусами точки M









Точки A1 , A2 называются вершинами гиперболы. Отрезок A1A2 и его длина 2a называются действительной (фокальной) осью,

Слайд 25ОПРЕДЕЛЕНИЕ. Величина ε , равная отношению фокусного расстояния гиперболы к ее

действительной оси, называется эксцентриситетом гиперболы, т.е.

Величина ε характеризует форму гиперболы.
Зная эксцентриситет гиперболы легко найти фокальные радиусы точки M(x;y). Если точка M лежит на правой ветке гиперболы (т.е. x > 0), то

Если M лежит на левой ветке гиперболы (т.е. x < 0), то

ОПРЕДЕЛЕНИЕ. Величина ε , равная отношению фокусного расстояния гиперболы к ее действительной оси, называется эксцентриситетом гиперболы, т.е.

Слайд 26Замечания.
1) Если в уравнении гиперболы a=b, то гипербола называется равнобочной.
Асимптоты

равнобочной гиперболы, перпендикулярны.
⇒ можно выбрать систему координат так, чтобы координатные оси совпали с асимптотами. Тогда уравнение гиперболы будет
xy=0,5a2 . (3)
Уравнение (3) называют уравнением равнобочной гипер- болы, отнесенной к асимптотам.

Замечания.1) Если в уравнении гиперболы a=b, то гипербола называется равнобочной. 	Асимптоты равнобочной гиперболы, перпендикулярны. 	⇒ можно выбрать

Слайд 272) Если выбрать систему координат так, чтобы фокусы F1 и F2

были на одинаковом расстоянии от O(0;0), но лежали на Oy, то уравнение гиперболы будет иметь вид

Для этой гиперболы:
действительная ось – ось Oy,
мнимая ось – ось Ox,
F1(0;–c) и F2 (0;c) (где )

асимптоты:

фокальные радиусы точки M(x;y) находятся по формулам

2) Если выбрать систему координат так, чтобы фокусы F1 и F2 были на одинаковом расстоянии от O(0;0),

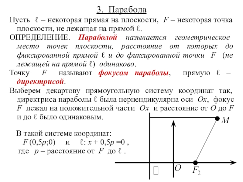
Слайд 283. Парабола
Пусть ℓ – некоторая прямая на плоскости, F –

некоторая точка плоскости, не лежащая на прямой ℓ.
ОПРЕДЕЛЕНИЕ. Параболой называется геометрическое место точек плоскости, расстояние от которых до фиксированной прямой ℓ и до фиксированной точки F (не лежащей на прямой ℓ) одинаково.
Точку F называют фокусом параболы, прямую ℓ – директрисой.
Выберем декартову прямоугольную систему координат так, директриса параболы ℓ была перпендикулярна оси Ox, фокус F лежал на положительной части Ox и расстояние от O до F и до ℓ было одинаковым.

В такой системе координат:
F (0,5p;0) и ℓ: x + 0,5p =0 ,
где p – расстояние от F до ℓ .



3. Парабола Пусть ℓ – некоторая прямая на плоскости, F – некоторая точка плоскости, не лежащая на

Слайд 29
Уравнение (4): y2 = 2px
называется

каноническим уравнением параболы. Система координат, в которой парабола имеет такое уравнение, называется ее канонической системой координат.

Уравнение (4):    	 y2 = 2px  называется каноническим уравнением параболы. Система координат, в

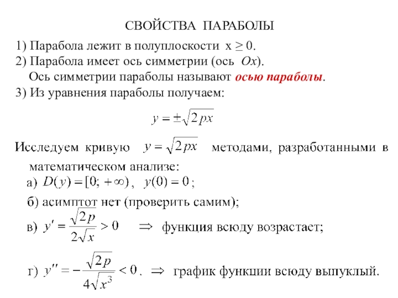
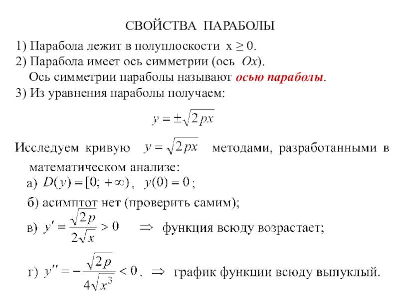
Слайд 30СВОЙСТВА ПАРАБОЛЫ
1) Парабола лежит в полуплоскости x ≥ 0.
2) Парабола

имеет ось симметрии (ось Ox).
Ось симметрии параболы называют осью параболы.
3) Из уравнения параболы получаем:
СВОЙСТВА ПАРАБОЛЫ 1) Парабола лежит в полуплоскости x ≥ 0.2) Парабола имеет ось симметрии (ось Ox).

Слайд 31СВОЙСТВА ПАРАБОЛЫ
1) Парабола лежит в полуплоскости x ≥ 0.
2) Парабола

имеет ось симметрии (ось Ox).
Ось симметрии параболы называют осью параболы.
3) Из уравнения параболы получаем:
СВОЙСТВА ПАРАБОЛЫ 1) Парабола лежит в полуплоскости x ≥ 0.2) Парабола имеет ось симметрии (ось Ox).

Слайд 32Точка, в которой парабола пересекает свою ось, называется вершиной параболы,
Число

p называется параметром параболы.
Если M – произвольная точка параболы, то отрезок MF и его длина называются фокальными радиусами точки M.








Точка, в которой парабола пересекает свою ось, называется вершиной параболы, Число p называется параметром параболы. Если M

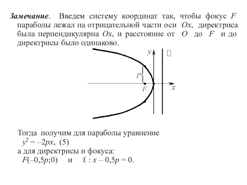
Слайд 33Замечание. Введем систему координат так, чтобы фокус F параболы лежал на

отрицательной части оси Ox, директриса была перпендикулярна Ox, и расстояние от O до F и до директрисы было одинаково.

Тогда получим для параболы уравнение
y2 = –2px, (5)
а для директрисы и фокуса:
F(–0,5p;0) и ℓ : x – 0,5p = 0.

Замечание. Введем систему координат так, чтобы фокус F параболы лежал на отрицательной части оси Ox, директриса была

Слайд 34Выберем систему координат так, чтобы директриса была перпендикулярна Oy, фокус лежал

на положительной (отрицательной) части оси Oy и O была на одинаковом расстоянии от F и от директрисы (рис. 2 и рис. 3):

Тогда уравнение параболы будет иметь вид x2 = ±2py, (6)
а для директрисы и фокуса получим:
F(0; ± 0,5p) и ℓ : y ± 0,5p = 0.
Уравнения (5) и (6) тоже называются каноническими уравнениями параболы, а соответствующие им системы координат – каноническими системами координат.

Выберем систему координат так, чтобы директриса была перпендикулярна Oy, фокус лежал на положительной (отрицательной) части оси Oy

Слайд 354. Координаты точки в разных системах координат
Получаем:
Формулу (8) называют формулой

преобразования координат точки при переносе начала координат в точку C(x0;y0).
4. Координаты точки в разных системах координат Получаем:Формулу (8) называют формулой преобразования координат точки при переносе начала

Слайд 365. Общее уравнение кривой второго порядка
Рассмотрим уравнение
Ax2 + Cy2 +

2Dx + 2Ey + F = 0 (13)
С помощью элементарных преобразований, уравнение (13) может быть приведено к виду:

ВЫВОД: Уравнение (13) определяет кривую, каноническая система координат которой параллельна заданной, но имеет начало в точке C(x0,y0).
Говорят: уравнение (13) определяет кривую со смещенным центром (вершиной), а уравнение (14) называют каноническим уравнением кривой со смещенным центром (вершиной).

5. Общее уравнение кривой второго порядкаРассмотрим уравнение 		Ax2 + Cy2 + 2Dx + 2Ey + F =

Слайд 37Замечание. Приводить уравнение (13) к виду (14) необходимо, если мы хотим

построить кривую. Тип кривой можно определить и без уравнения (14). А именно:
1) если AC = 0, то кривая является параболой;
2) если AC < 0, то кривая является гиперболой;
3) если AC > 0, A ≠ C– эллипсом;
4) если AC > 0, A = C – окружностью.

Замечание. Приводить уравнение (13) к виду (14) необходимо, если мы хотим построить кривую. Тип кривой можно определить

Слайд 386. Общее определение эллипса, гиперболы и параболы
Пусть M – произвольная точка

эллипса или гиперболы.
ri = | MFi | , di = d(M,ℓi)
ТЕОРЕМА. Для любой точки M эллипса (гиперболы) имеет место равенство

ЗАМЕЧАНИЕ. По определению параболы r = d. ⇒ параболу можно считать кривой, у которой эксцентриситет ε = 1.
ОПРЕДЕЛЕНИЕ. Геометрическое место точек, для которых отношение расстояния до фиксированной точки (фокуса) к расстоянию до фиксированной прямой (директрисы) есть величина постоянная и равная ε , называется
1) эллипсом, если ε<1 ; 2) гиперболой, если ε>1;
3) параболой, если ε = 1.

6. Общее определение эллипса, гиперболы и параболыПусть M – произвольная точка эллипса или гиперболы.ri = | MFi

Слайд 39
7. Оптическое свойство эллипса, гиперболы и параболы
Получаем: α = β .С

физической точки зрения это означает:
1) Если источник света находится в одном из фокусов эллиптического зеркала, то лучи его, отразившись от зеркала, собираются в другом фокусе.
2) Если источник света находится в одном из фокусов гиперболического зеркала, то лучи его, отразившись от зеркала, идут далее так, как если бы они исходили из другого фокуса.
3) Если источник света находится в фокусе параболического зеркала, то лучи его, отразившись от зеркала, идут далее параллельно оси.
























7. Оптическое свойство эллипса, гиперболы и параболыПолучаем: α = β .С физической точки зрения это означает:1) Если

Слайд 40§ Поверхности второго порядка
Поверхностью второго порядка называется геометрическое место точек

в пространстве, декартовы координаты которых удовлетворяют уравнению F(x,y,z) = 0, где F(x,y,z) – многочлен степени 2.
⇒ в общем случае уравнение поверхности 2-го порядка имеет вид:
a11x2+a22y2+a33z2+2a12xy+2a13xz+2a23yz+2a10x+2a20y+2a30z+a00=0 .
Поверхности второго порядка делятся на
1) вырожденные и 2) невырожденные
Вырожденные поверхности второго порядка это плоскости и точки, которые задаются уравнением второй степени. Если уравнению второго порядка не удовлетворяет ни одна точка пространства, то тоже говорят, что уравнение определяет вырожденную поверхность (мнимую поверхность второго порядка).
Невырожденными поверхности второго порядка подразделяются на пять типов.
§ Поверхности второго порядка Поверхностью второго порядка называется геометрическое место точек в пространстве, декартовы координаты которых удовлетворяют

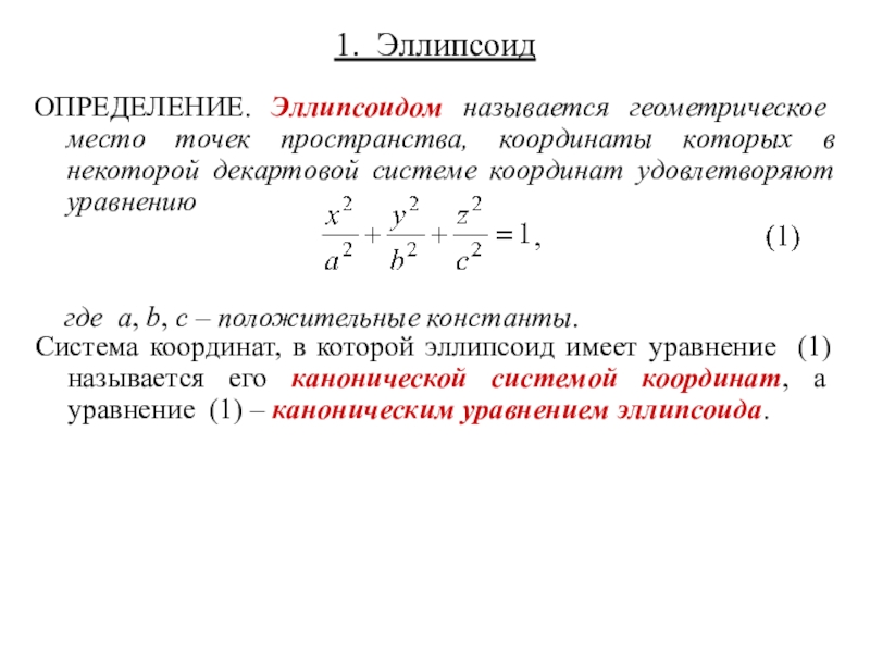
Слайд 411. Эллипсоид
ОПРЕДЕЛЕНИЕ. Эллипсоидом называется геометрическое место точек пространства, координаты которых

в некоторой декартовой системе координат удовлетворяют уравнению

где a, b, c – положительные константы.

Система координат, в которой эллипсоид имеет уравнение (1) называется его канонической системой координат, а уравнение (1) – каноническим уравнением эллипсоида.

1. Эллипсоид ОПРЕДЕЛЕНИЕ. Эллипсоидом называется геометрическое место точек пространства, координаты которых в некоторой декартовой системе координат удовлетворяют

Слайд 42Величины a, b и c называются полуосями эллипсоида.
Если все они

различны, то эллипсоид называется трехостным.
Если две из трех полуосей равны, эллипсоид является поверхностью вращения. Он получается в результате вращения эллипса вокруг одной из своих осей.













Величины a, b и c называются полуосями эллипсоида. Если все они различны, то эллипсоид называется трехостным.Если две

Слайд 43Эллипсоид, у которого все три полуоси равны, называют сферой.
Каноническое уравнение

сферы принято записывать в виде
x2 + y2 + z2 = r2,
где r – величина полуосей, которая называется радиусом сферы.
С геометрической точки зрения, сфера – геометрическое место точек пространства, равноудаленных (на расстояние r) от некоторой фиксированной точки (называемой центром). В канонической системе координат сферы, центр – начало координат.
Эллипсоид, у которого все три полуоси равны, называют сферой. Каноническое уравнение сферы принято записывать в видеx2 +

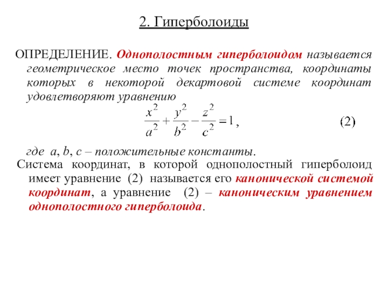
Слайд 442. Гиперболоиды
ОПРЕДЕЛЕНИЕ. Однополостным гиперболоидом называется геометрическое место точек пространства, координаты

которых в некоторой декартовой системе координат удовлетворяют уравнению

где a, b, c – положительные константы.

Система координат, в которой однополостный гиперболоид имеет уравнение (2) называется его канонической системой координат, а уравнение (2) – каноническим уравнением однополостного гиперболоида.

2. Гиперболоиды ОПРЕДЕЛЕНИЕ. Однополостным гиперболоидом называется геометрическое место точек пространства, координаты которых в некоторой декартовой системе координат

Слайд 45Величины a, b и c называются полуосями однополостного гиперболоида.
Если a=b,

то однополосный гиперболоид является поверхностью вращения. Он получается в результате вращения гиперболы





вокруг своей мнимой оси.

тоже определяют однополостные гиперболоиды, но они «вытянуты» вдоль оси Oy и Ox соответственно.

Замечание. Уравнения

Величины a, b и c называются полуосями однополостного гиперболоида. Если a=b, то однополосный гиперболоид является поверхностью вращения.

Слайд 46ОПРЕДЕЛЕНИЕ. Двуполостным гиперболоидом называется геометрическое место точек пространства, координаты которых в

некоторой декартовой системе координат удовлетворяют уравнению

где a, b, c – положительные константы.

Система координат, в которой двуполостный гиперболоид имеет уравнение (3) называется его канонической системой координат, а уравнение (3) – каноническим уравнением двуполостного гиперболоида.

ОПРЕДЕЛЕНИЕ. Двуполостным гиперболоидом называется геометрическое место точек пространства, координаты которых в некоторой декартовой системе координат удовлетворяют уравнению

Слайд 47Величины a, b и c называются полуосями двуполостного гиперболоида.
Если a=b,

то двуполостный гиперболоид является поверхностью вращения. Он получается в результате вращения гиперболы







вокруг своей действительной оси.

тоже определяют двуполостные гиперболоиды, но они «вытянуты» вдоль оси Oy и Ox соответственно.

Замечание. Уравнения

Величины a, b и c называются полуосями двуполостного гиперболоида. Если a=b, то двуполостный гиперболоид является поверхностью вращения.

Слайд 483. Конус
ОПРЕДЕЛЕНИЕ. Конусом называется геометрическое место точек пространства, координаты которых

в некоторой декартовой системе координат удовлетворяют уравнению

где a, b, c – положительные константы.

Система координат, в которой конус имеет уравнение (4) называется его канонической системой координат, а уравнение (4) – каноническим уравнением конуса.

3. Конус ОПРЕДЕЛЕНИЕ. Конусом называется геометрическое место точек пространства, координаты которых в некоторой декартовой системе координат удовлетворяют

Слайд 49Величины a, b и c называются полуосями конуса. Центр симметрии O

называется вершиной конуса.
Если a=b, то конус является поверхностью вращения. Он получается в результате вращения прямой





вокруг оси Oz .

Замечание. Уравнения

тоже определяют конусы, но они «вытянуты» вдоль оси Oy и Ox соответственно.

Величины a, b и c называются полуосями конуса. Центр симметрии O называется вершиной конуса. Если a=b, то

Слайд 504. Параболоиды
ОПРЕДЕЛЕНИЕ. Эллиптическим параболоидом называется геометрическое место точек пространства, координаты которых

в некоторой декартовой системе координат удовлетворяют уравнению

где a, b – положительные константы.

Система координат, в которой эллиптический параболоид имеет уравнение (5) называется его канонической системой координат, а уравнение (5) – каноническим уравнением эллиптического параболоида.

4. ПараболоидыОПРЕДЕЛЕНИЕ. Эллиптическим параболоидом называется геометрическое место точек пространства, координаты которых в некоторой декартовой системе координат удовлетворяют

Слайд 51Величины a и b называются параметрами параболоида. Точка O называется вершиной

параболоида.
Если a=b, то параболоид является поверхностью вращения. Он получается в результате вращения параболы





вокруг оси Oz.

Эллиптический параболоид это поверхность, которая получается при движении одной параболы вдоль другой (вершина параболы скользит по параболе, оси подвижной и неподвижной параболы параллельны, ветви направлены в одну сторону).

Замечания: 1) Уравнение

тоже определяет эллиптический параболоид, но «развернутый» вниз.

2) Уравнения

определяют эллиптические параболоиды, с осями симметрии Oy и Ox соответственно.

Величины a и b называются параметрами параболоида. Точка O называется вершиной параболоида.  Если a=b, то параболоид

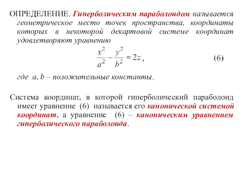
Слайд 52ОПРЕДЕЛЕНИЕ. Гиперболическим параболоидом называется геометрическое место точек пространства, координаты которых в

некоторой декартовой системе координат удовлетворяют уравнению

где a, b – положительные константы.

Система координат, в которой гиперболический параболоид имеет уравнение (6) называется его канонической системой координат, а уравнение (6) – каноническим уравнением гиперболического параболоида.

ОПРЕДЕЛЕНИЕ. Гиперболическим параболоидом называется геометрическое место точек пространства, координаты которых в некоторой декартовой системе координат удовлетворяют уравнениюгде

Слайд 53Величины a и b называются параметрами параболоида.









Замечания: 1) Уравнение
тоже определяет

параболоид, но «развернутый» вниз.

2) Уравнения

определяют параболоиды, «вытянутые» вдоль осей Oz и Oy соответственно.

Гиперболический параболоид это поверхность, которая получается при движении одной параболы вдоль другой (вершина параболы скользит по параболе, оси подвижной и неподвижной параболы параллельны, ветви направлены в разные стороны).

Величины a и b называются параметрами параболоида. Замечания: 1) Уравнениетоже определяет параболоид, но «развернутый» вниз.

Слайд 545. Цилиндры
ОПРЕДЕЛЕНИЕ. Цилиндрической поверхностью (цилиндром) называется поверхность, которую описывает прямая (называемая

образующей), перемещающаяся параллельно самой себе вдоль некоторой кривой (называемой направляющей) .
Цилиндры называют по виду направляющей: круговые, эллиптические, параболические, гиперболические.








5. ЦилиндрыОПРЕДЕЛЕНИЕ. Цилиндрической поверхностью (цилиндром) называется поверхность, которую описывает прямая (называемая образующей), перемещающаяся параллельно самой себе вдоль

Слайд 55Цилиндр
в некоторой декартовой системе координат
задается уравнением,
в которое не

входит одна из координат.
Кривая,
которую определяет это уравнение
в соответствующей координатной плоскости, является направляющей цилиндра;
а образующая – параллельна оси отсутствующей координаты.
Цилиндр в некоторой декартовой системе координат задается уравнением, в которое не входит одна из координат. Кривая, которую

Что такое shareslide.ru?

Это сайт презентаций, где можно хранить и обмениваться своими презентациями, докладами, проектами, шаблонами в формате PowerPoint с другими пользователями. Мы помогаем школьникам, студентам, учителям, преподавателям хранить и обмениваться учебными материалами.


Для правообладателей

Яндекс.Метрика

Обратная связь

Email: Нажмите что бы посмотреть