Презентация, доклад к уроку по теме Приращение функции, 10 класс

Содержание

Цели урока:Формирование понятия приращения функции и приращения аргумента, секущей, геометрического смысла приращения функции;Развитие вычислительных навыков; Воспитание познавательного интереса к предмету.

Слайд 1Тема урока:Приращение функции

Тема урока:Приращение функции

Слайд 2Цели урока:
Формирование понятия приращения функции и приращения аргумента, секущей, геометрического смысла

приращения функции;
Развитие вычислительных навыков;
Воспитание познавательного интереса к предмету.


Цели урока:Формирование понятия приращения функции и приращения аргумента, секущей, геометрического смысла приращения функции;Развитие вычислительных навыков; Воспитание познавательного

Слайд 3Нахождение значения функции в точке.
Найти значение функции f(x)= x2 + 2x

в точке x0 = -3.
Решение: f(x0) = f(-3) = (-3)2+ 2∙(-3) = 9 - 6 = 3
Ответ: f(-3) = 3

Нахождение значения функции в точке.Найти значение функции f(x)= x2 + 2x в точке x0 = -3.Решение: f(x0)

Слайд 4 Дан график функции у=4-х2 По графику найти значение функции в

точке х1=1 и х2=2

1

3

2

f(1)=3, f(2)=0

Дан график функции у=4-х2  По графику найти значение функции

Слайд 54
3
2
1
у
х
2
-2
-1
1
0



Дан график функции у=4-х2
По графику найти значение функции в

точке х1=1 и х2=2

Разность х2 - х1=2-1=1; ∆x=1

f (1)=3; f(2)=0; f(2)- f(1)=0-3= -3
∆f=-3

∆x

∆f

4321ух2-2-110Дан график функции у=4-х2 По графику найти значение функции  в точке   х1=1 и

Слайд 6
у=f(х)
Пусть дана функция у=f(х)
y

x

0
х
х0
Пусть х – произвольная точка в окрестности
фиксированной

точки х0

Разность х-х0 называется
приращением аргумента и обозначается



Разность f(x)-f(x0) называется приращением функции
и обозначается


∆f = f(x)-f(x0) или
∆f =f(x0+ ∆x)-f(x0) - приращение функции

∆х=х- х0 – приращение аргумента

∆ x =x-x0 х=х0+ ∆ x

у=f(х)Пусть дана функция у=f(х)yx0хх0Пусть х – произвольная точка в окрестности фиксированной точки х0Разность х-х0 называется приращением аргумента

Слайд 7Определение.
 Приращением аргумента функции называется величина, равная разности между конечным и

начальным значением аргумента:  ∆ x =x-x0

Определение.
 Приращением функции называется величина, равная разности между конечным и начальным значением функции ∆f =f(x) - f(x0) = f(х0 + х)– f(x0).
Определение.  Приращением аргумента функции называется величина, равная разности между конечным и начальным значением аргумента:  ∆ x =x-x0Определение.

Слайд 8

Δ, δ (название: де́льта, греч. δέλτα) — 4-я буква греческого алфавита. В системе греческой алфавитной записи чисел имеет числовое значение

4. Происходит от Финикийской буквы   — далет, название которой означало «дверь» или «вход в палатку». От буквы «дельта» произошли латинская буква D и кириллическая Д. Обозначение приращения функции (аргумента) буквой дельта впервые применил швейцарский математик и механик Иоганн Бернулли (1667-1748)  

Δ, δ (название: де́льта, греч. δέλτα) — 4-я буква греческого алфавита. В системе греческой алфавитной записи чисел имеет числовое значение 4. Происходит от Финикийской буквы   — далет, название которой

Слайд 9Пример 1
Найти приращение аргумента и приращение функции y=x2 при переходе от

х0=1,2 к точке х=2,5
Решение: ∆ x= х-х0
∆ x=2,5-1,2=1,3,
∆f =f(x) - f(x0)
∆f=2,52-1,22=6,25-1,44= 4,81
Ответ: 1,3; 4,81

Пример 1Найти приращение аргумента и приращение функции y=x2 при переходе от х0=1,2 к точке х=2,5

Слайд 10Пример 2:
Найти приращение аргумента и приращение функции в точке

х0, если

Решение:

Пример 2:  Найти приращение аргумента и приращение функции в точке х0, если Решение:

Слайд 11Геометрический смысл приращения функции

у=f(х)
y

x

0
х
х0



Прямая l , проходящая через
любые две точки

графика функции,
называется секущей к графику функции.

l


А

В

С


- прямоугольный



-угловой коэффициент
секущей к графику
функции

y=kх+b


Геометрический смысл приращения функцииу=f(х)yx0хх0Прямая l , проходящая через любые две точки графика функции, называется секущей к графику

Слайд 12 Найти угловой коэффициент секущей к графику функции f(x) =

, проходящей через точки с данными абсциссами х1 и х2. Какой угол (острый или тупой) образует секущая с осью Ох. f(x) = x2; x1 = 0; x2 = 1


Решение tgα =
Δx = x – x0; Δf = f(x) - f(x0);
Δx = 1 – 0 = 1; Δf = f(1) - f(0) = · 12 - · 02 =
k = tgα = > 0, значит α – острый

Ответ: tgα = ; α - острый









Найти угловой коэффициент секущей к графику функции f(x) =   , проходящей через точки с

Слайд 13 Найдите приращение функции f в точке х0, если f(x)

= 3x+1, x0 = 5, ∆x = 0, 01.


Решение: х=х0+∆x, х= 5+0,01=5,01
f(х0)=f(5)=3·5+1=16;
f (x)=f(5,01)= 3·5,01+1=16,03
Δf = f(x) - f(x0); Δf = 16,03-16=0,03

Ответ: 0,03

Найдите приращение функции f в точке х0, если    f(x) = 3x+1, x0

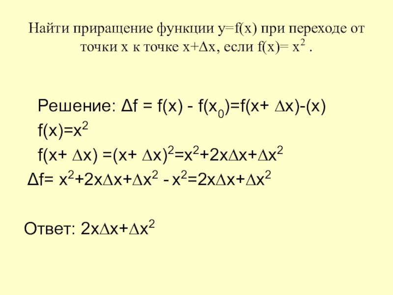
Слайд 14Найти приращение функции y=f(x) при переходе от точки х к точке

х+∆x, если f(x)= х2 .


Решение: Δf = f(x) - f(x0)=f(х+ ∆x)-(x)
f(x)=x2
f(х+ ∆x) =(х+ ∆x)2=x2+2x∆x+∆x2
Δf= x2+2x∆x+∆x2 - x2=2x∆x+∆x2

Ответ: 2x∆x+∆x2

Найти приращение функции y=f(x) при переходе от точки х к точке х+∆x, если f(x)= х2 .

Слайд 15Самостоятельная работа

1 вариант № 26.20(а), 26.22 (а), 26.24 (а)

2 вариант №26.20(б),

26.22(б), 26.24(б)



1 вар- №26.20 0,4 №26.22 0,2; №26.24 3 ∆x


2 вар- №26.20 2,8 №26.22 - 0,1; №26.24 -2х ∆x- (∆x)2



Самостоятельная работа1 вариант № 26.20(а), 26.22 (а), 26.24 (а)2 вариант №26.20(б), 26.22(б), 26.24(б)1 вар- №26.20

Слайд 16Ответить на вопросы
1. Что такое приращение функции?
2. Что такое приращение аргумента?
3.

Объяснить в чём заключается геометрический смысл отношения приращения функции и приращения аргумента
Ответить на вопросы1. Что такое приращение функции?2. Что такое приращение аргумента?3. Объяснить в чём заключается геометрический смысл

Слайд 17Домашнее задание


П.26, №26.20-26.21(вг),
26.22(вг), 26.24 (вг)

Домашнее заданиеП.26, №26.20-26.21(вг), 26.22(вг), 26.24 (вг)

Что такое shareslide.ru?

Это сайт презентаций, где можно хранить и обмениваться своими презентациями, докладами, проектами, шаблонами в формате PowerPoint с другими пользователями. Мы помогаем школьникам, студентам, учителям, преподавателям хранить и обмениваться учебными материалами.


Для правообладателей

Яндекс.Метрика

Обратная связь

Email: Нажмите что бы посмотреть