Презентация, доклад к уроку по математике Комплексное число

ЗАДАНИЕ: РЕШИТЕ УРАВНЕНИЕ. Подсказка: пусть -1 = i² Найдите теперь корни.*

Слайд 1КОМПЛЕКСНОЕ ЧИСЛО

*

КОМПЛЕКСНОЕ ЧИСЛО*

Слайд 2ЗАДАНИЕ: РЕШИТЕ УРАВНЕНИЕ.







Подсказка: пусть -1 = i²
Найдите теперь корни.


*

ЗАДАНИЕ: РЕШИТЕ УРАВНЕНИЕ. Подсказка: пусть -1 = i² Найдите теперь корни.*

Слайд 3
Число i называют мнимой единицей.

Числа вида 4+3i и 4-3i называют комплексными числами.


*

Число i называют мнимой единицей. Числа вида 4+3i и 4-3i называют комплексными числами. *

Слайд 4СТАНДАРТНЫЙ ВИД КОМПЛЕКСНОГО ЧИСЛА


a и b - действительные числа
i - мнимая единица
а - действительная

часть
bi - мнимая часть

Комплексное число z  это пара действительных чисел (а, b), таких что


.


*

СТАНДАРТНЫЙ ВИД КОМПЛЕКСНОГО ЧИСЛАa и b - действительные числаi - мнимая единица а - действительная часть bi - мнимая частьКомплексное число

Слайд 5
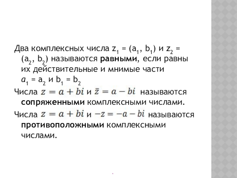
Два комплексных числа z1 = (a1, b1) и z2 = (a2, b2) называются равными, если равны их действительные и

мнимые части a1 = a2 и b1 = b2
Числа и называются сопряженными комплексными числами.
Числа и называются противоположными комплексными числами.




*

Два комплексных числа z1 = (a1, b1) и z2 = (a2, b2) называются равными, если равны их действительные и мнимые части a1 = a2 и b1 = b2Числа

Слайд 6ЗАДАНИЯ
1. Решить уравнение z6 + 1 = 0.
2. Решить квадратное уравнение 
х2 -

10х + N = 0, полагая:
а) N =16; б) N = - 24; в) N = 12;   г) N  = 41.
3. Показать, что следующие квадратные уравнения не имеют корней в множестве вещественных чисел:
а) х2 + 1 = 0;                   в) х2 + 2х + 5= 0; б) х2 - 6х + 18 = 0;           г) 4х2 - 4х + 13 = 0.

*

ЗАДАНИЯ1. Решить уравнение z6 + 1 = 0.2. Решить квадратное уравнение   х2 - 10х + N = 0, полагая:

Слайд 7ЗАДАНИЯ
4. Даны следующие  числа:




Назвать среди них

числа:
а) натуральные;
б) положительные;
в) отрицательные;
г) рациональные;
д) иррациональные;
е) действительные;
ж) мнимые;
з) чисто мнимые;  
и) комплексные.

*



ЗАДАНИЯ4. Даны следующие  числа:    Назвать среди них числа:   а) натуральные;

Слайд 8ЗАДАНИЯ
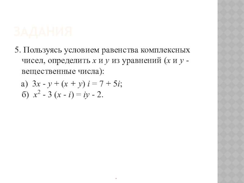
5. Пользуясь условием равенства комплексных чисел, определить х и у из уравнений (х и у - вещественные числа):

а)  3х - у + (х + y) i = 7 + 5i; б)  х2 - 3 (х - i) = iу - 2.

*

ЗАДАНИЯ5. Пользуясь условием равенства комплексных чисел, определить х и у из уравнений (х и у - вещественные числа):  а)  3х - у + (х + y) i =

Что такое shareslide.ru?

Это сайт презентаций, где можно хранить и обмениваться своими презентациями, докладами, проектами, шаблонами в формате PowerPoint с другими пользователями. Мы помогаем школьникам, студентам, учителям, преподавателям хранить и обмениваться учебными материалами.


Для правообладателей

Яндекс.Метрика

Обратная связь

Email: Нажмите что бы посмотреть