Презентация, доклад к уроку по математике 10 класс Тригонометрические функции одного аргумента

Цели и задачи:1. Обобщить и систематизировать знания.2. отработка умений применять знания в а) стандартных задачах;б) нестандартных задачах.3.Самоконтроль.

Слайд 1Тема урока «Тригонометрические функции числового и углового аргумента».
Эпиграф: Учти, что «нельзя

изучать математику, наблюдая, как это делает сосед»
Тема урока «Тригонометрические функции числового и углового аргумента». Эпиграф: Учти, что «нельзя изучать математику, наблюдая, как это

Слайд 2Цели и задачи:
1. Обобщить и систематизировать знания.
2. отработка умений применять знания

в
а) стандартных задачах;
б) нестандартных задачах.
3.Самоконтроль.
Цели и задачи:1. Обобщить и систематизировать знания.2. отработка умений применять знания в а) стандартных задачах;б) нестандартных задачах.3.Самоконтроль.

Слайд 3Актуализация знаний

Актуализация знаний

Слайд 4Проверка Помни, что правильное решение задачи, основывается на хороших знаниях относящейся к

ней теории
Проверка Помни, что правильное решение задачи, основывается на хороших знаниях относящейся к ней теории

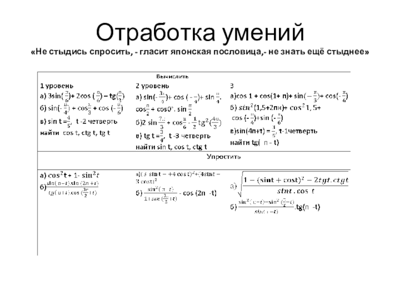
Слайд 5Отработка умений «Не стыдись спросить, - гласит японская пословица,- не знать ещё

стыднее»
Отработка умений «Не стыдись спросить, - гласит японская пословица,- не знать ещё стыднее»

Слайд 6Применение знаний в нестандартных заданиях

Применение знаний в нестандартных заданиях

Слайд 7Применение в других предметах
Геометрия, физика, география, астрономия..

1. В треугольнике АВС: АВ

= 4, угол А=45°, угол С=30°. Найти ВС, АС, площадь ∆АВС.
2. Тело брошено под углом 45°к горизонту со скоростью 20 м/с с поверхностиЗемли. Найти наибольшую высоту подъема, дальность полета через
Применение в других предметахГеометрия, физика, география, астрономия..1. В треугольнике АВС: АВ = 4, угол А=45°, угол С=30°.

Слайд 8Синквейн своеобразный, стихотворный минианализ, который выражает эмоциональный итог урока.

Алгоритм составления
1-я строка: Кто? что? 1 существительное
2-я строка: Какой? 2 прилагательных
3-я строка: Что делает? 3 глагола
4-я строка: Что автор думает о теме? (форма из 4слов)
5-я строка: Что? Кто? (Новое звучание темы)
1существительное
Синквейн своеобразный, стихотворный минианализ, который выражает эмоциональный итог урока.

Слайд 9Итог урока
Презентация ученика « Что изучено по теме «Тригонометрическая функция»

Итог урокаПрезентация ученика « Что изучено по теме «Тригонометрическая функция»

Слайд 10 10 класс

10 класс

Слайд 11Тема :
Подведение итогов
функции
тригонометрические

Тема :Подведение итогов функции тригонометрические

Что такое shareslide.ru?

Это сайт презентаций, где можно хранить и обмениваться своими презентациями, докладами, проектами, шаблонами в формате PowerPoint с другими пользователями. Мы помогаем школьникам, студентам, учителям, преподавателям хранить и обмениваться учебными материалами.


Для правообладателей

Яндекс.Метрика

Обратная связь

Email: Нажмите что бы посмотреть