Презентация, доклад к уроку математики Показательная функция

Определение показательной функцииПоказательной функцией называется функция у = а , где а – заданное число, а>0, a ≠ 1. хПримеры:

Слайд 1Показательная функция, ее свойства и график

Показательная функция,  ее свойства и график

Слайд 2Определение показательной функции
Показательной функцией называется функция у = а , где

а – заданное число, а>0, a ≠ 1.


х

Примеры:

Определение показательной функцииПоказательной функцией называется функция у = а , где а – заданное число, а>0,

Слайд 3График показательной функции у = а , а>1



Построим график показательной функции

В

этой же системе координат построим графики функций

У

Х

1

0

х

у=2х

у=(1,5)х

у=4х









График показательной функции у = а , а>1Построим график показательной функцииВ этой же системе координат построим графики

Слайд 4а >1
График показательной функции

а >1График показательной функции

Слайд 5Свойства показательной функции у = а , а>1
х
Область определения функции:
все

действительные числа.

Множество значений функции:
все положительные числа.

Функция – возрастающая.

Функция не является ни четной, ни нечетной.

Свойства показательной функции у = а , а>1хОбласть определения функции: все действительные числа.Множество значений функции: все положительные

Слайд 6График показательной функции у = а , 0

этой же системе координат построим графики функций

У

Х

1

0

х

а =0,25

График показательной функции у = а , 0

Слайд 8Свойства показательной функции у = а , 0


все действительные числа.

Множество значений функции:
все положительные числа.

Функция – убывающая.

Функция не является ни четной, ни нечетной.

Свойства показательной функции у = а , 0

Слайд 9Показательная функция
(a>0, a≠1)
y 0,7 1

1,4

y 3,1 1 0,3

Показательная функция (a>0, a≠1)y   0,7  1   1,4y  3,1  1

Слайд 10Повторить определение и свойства показательной функции.
1) Выяснить, является ли возрастающей или

убывающей функция

а)


б)

в)

г)


д)

е)

2)Используя свойство возрастания или убывания показательной функции, сравнить числа.

а)

б)

в)

г)

д)

е)


и 1;


и 1;



и







и

и

и

Повторить определение и свойства показательной функции.1) Выяснить, является ли возрастающей или убывающей функция а)   б)

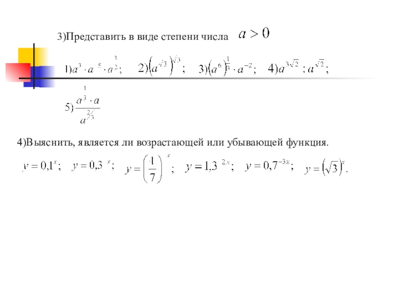
Слайд 113)Представить в виде степени числа
.





4)Выяснить, является ли возрастающей или

убывающей функция.







3)Представить в виде степени числа . 4)Выяснить, является ли возрастающей или убывающей функция.

Что такое shareslide.ru?

Это сайт презентаций, где можно хранить и обмениваться своими презентациями, докладами, проектами, шаблонами в формате PowerPoint с другими пользователями. Мы помогаем школьникам, студентам, учителям, преподавателям хранить и обмениваться учебными материалами.


Для правообладателей

Яндекс.Метрика

Обратная связь

Email: Нажмите что бы посмотреть