Презентация, доклад к уроку алгебры в 9 классе на тему Простейшие преобразования графиков функций.

Линейная функция

Слайд 1


Слайд 2Линейная функция

Линейная функция

Слайд 7Найти способы, с помощью которых можно построить график некоторой функции, используя

при этом умение строить графики элементарных функций

ЦЕЛЬ УРОКА:

Найти способы, с помощью которых можно построить график некоторой функции, используя при этом умение строить графики элементарных

Слайд 8Простейшие преобразования графиков функций
Классная работа

Простейшие преобразования графиков функцийКлассная работа

Слайд 9Построить графики функций:








Построить графики функций:

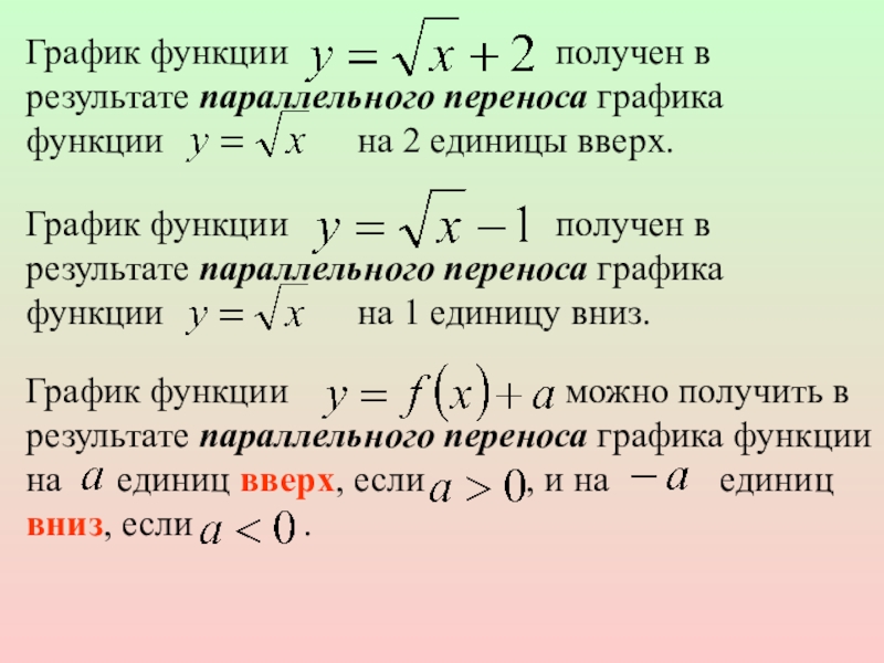
Слайд 10График функции

получен в результате параллельного переноса графика функции на 2 единицы вверх.

График функции получен в результате параллельного переноса графика функции на 1 единицу вниз.

График функции можно получить в результате параллельного переноса графика функции на единиц вверх, если , и на единиц вниз, если .

График функции               получен

Слайд 11Как построить графики:

;
Как построить графики:         ;

Слайд 12Как построить графики функций:

Как построить графики функций:

Слайд 13Построить графики функций:








Построить графики функций:

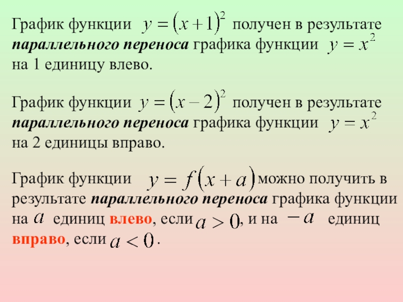
Слайд 14График функции

получен в результате параллельного переноса графика функции на 1 единицу влево.

График функции получен в результате параллельного переноса графика функции на 2 единицы вправо.

График функции можно получить в результате параллельного переноса графика функции на единиц влево, если , и на единиц вправо, если .

График функции            получен в результате параллельного

Слайд 15Как построить графики:

;
Как построить графики:          ;

Слайд 16Как построить графики:

;
Как построить графики:          ;

Слайд 17График какой функции изображен на рисунке?
а)
б)
в)
г)

График какой функции изображен на рисунке?а)б)в)г)

Слайд 18График какой функции изображен на рисунке?
а)
б)
в)
г)

График какой функции изображен на рисунке?а)б)в)г)

Слайд 19График какой функции изображен на рисунке?

График какой функции изображен на рисунке?

Слайд 20Построить график функции:

Построить график функции:

Что такое shareslide.ru?

Это сайт презентаций, где можно хранить и обмениваться своими презентациями, докладами, проектами, шаблонами в формате PowerPoint с другими пользователями. Мы помогаем школьникам, студентам, учителям, преподавателям хранить и обмениваться учебными материалами.


Для правообладателей

Яндекс.Метрика

Обратная связь

Email: Нажмите что бы посмотреть