Презентация, доклад к уроку Алгебраическая дробь

Содержание

Повторение.Ответ:2,3Что такое обыкновенная дробь?

Слайд 1Тема урока: «Алгебраическая дробь.»

Тема урока: «Алгебраическая дробь.»

Слайд 2Повторение.
Ответ:2,3
Что такое обыкновенная дробь?

Повторение.Ответ:2,3Что такое обыкновенная дробь?

Слайд 3Повторение.
Что такое числитель обыкновенной дроби?
Числитель дроби это число, записанное над дробной

чертой
Повторение.Что такое числитель обыкновенной дроби?Числитель дроби это число, записанное над дробной чертой

Слайд 4Ответ:1)7, 2) 56

-Что такое знаменатель обыкновенной дроби?
Знаменатель дроби это число, записанное

под дробной чертой

Какое действие заменяет знак дробной черты?

Деление

Ответ:1)7, 2) 56-Что такое знаменатель обыкновенной дроби?Знаменатель дроби это число, записанное под дробной чертойКакое действие заменяет знак

Слайд 5Повторение.
Укажите пары (тройки) равных дробей:
3/6, 1/2, 2/4, 1/3, 4/8, 2/5, 1/4,

3/9.

Как вы определили, что дроби равны? Каким свойством пользовались?

Вчём заключается основное свойство дроби?

при умножении или делении числителя и знаменателя дроби на одно и то же число, отличное от нуля, получается равная ей дробь.

Повторение.Укажите пары (тройки) равных дробей:3/6, 1/2, 2/4, 1/3, 4/8, 2/5, 1/4, 3/9. Как вы определили, что дроби

Слайд 6Ответ: 1,2,3,4

Ответ: 1,2,3,4

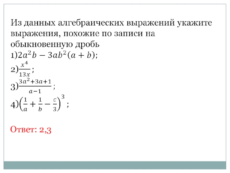
Слайд 7Ответ: 2,3

Ответ: 2,3

Слайд 8Задача.
Скорость катера в стоячей воде равна а километрам в час, скорость

течения реки равна b километрам в час. Во сколько раз скорость движения катера по течению реки больше скорости движения катера против течения?

a+b км/ч - скорость катера по течению

a-b км/ч -скорость катера против течения

Задача.Скорость катера в стоячей воде равна а километрам в час, скорость течения реки равна b километрам в

Слайд 9«Алгебраическая дробь»

«Алгебраическая дробь»

Слайд 10Ответ: 1), 3),4),5),7)

Ответ: 1), 3),4),5),7)

Слайд 12Ответ: А) 45, B) 17,4

Ответ: А) 45, B) 17,4

Слайд 13a-10
a1
все числа, кроме 1.

a-10a1все числа, кроме 1.

Слайд 15значение алгебраической дроби не изменится, если её числитель и знаменатель умножить

или разделить на одно и то же выражение, значение которого отлично от нуля.
значение алгебраической дроби не изменится, если её числитель и знаменатель умножить или разделить на одно и то

Слайд 16Запишите дроби, равные данной: 2a
1)со знаменателем 9b,

3b
2)с числителем 2а2.

Запишите дроби, равные данной: 2a1)со знаменателем 9b,

Слайд 17Сократите дробь:

Сократите дробь:

Слайд 19Парная работа.

Парная работа.

Слайд 20-Дайте определение алгебраической дроби.

-Дайте определение алгебраической дроби.

Слайд 21Что необходимо сделать чтобы найти значения алгебраической дроби при которой она

не имеет смысл?

Найти значения при которых знаменатель обращается в ноль.

Скажите основное свойство дроби.

значение алгебраической дроби не изменится, если её числитель и знаменатель умножить или разделить на одно и то же выражение, значение которого отлично от нуля.

Что необходимо сделать чтобы найти значения алгебраической дроби при которой она не имеет смысл?Найти значения при которых

Слайд 22
b≠3
b≠3
c-5
a+3
a≠-3
x-3
Заполните таблицу:

b≠3b≠3c-5a+3a≠-3x-3Заполните таблицу:

Слайд 23Домашнее задание. § 24, № 428,432(2, 4, 6), 433(2,4)

Домашнее задание. § 24, № 428,432(2, 4, 6), 433(2,4)

Что такое shareslide.ru?

Это сайт презентаций, где можно хранить и обмениваться своими презентациями, докладами, проектами, шаблонами в формате PowerPoint с другими пользователями. Мы помогаем школьникам, студентам, учителям, преподавателям хранить и обмениваться учебными материалами.


Для правообладателей

Яндекс.Метрика

Обратная связь

Email: Нажмите что бы посмотреть