Презентация, доклад для подготовки к ОГЭ: Числовые последовательности. Геометрическая прогрессия

Определение: Геометрической прогрессией называется последовательность отличных от нуля чисел, каждый член которой, начиная со второго, равен предыдущему члену, умноженному на одно и то же число.Формула n-го члена:Рекуррентная формула:Формула суммы первых n членов:Знаменатель геометрической прогрессии:Пласт 2019

Слайд 1ЧИСЛОВЫЕ ПОСЛЕДОВАТЕЛЬНОСТИ. Геометрическая прогрессия
Подбор материала для подготовки к ОГЭ
Разработала
Хайрятдинова Е.В.
Учитель математики МКОУ

«Школа №20 г.Пласт»

Пласт 2019

ЧИСЛОВЫЕ ПОСЛЕДОВАТЕЛЬНОСТИ.  Геометрическая прогрессияПодбор материала для подготовки к ОГЭРазработалаХайрятдинова Е.В.Учитель математики МКОУ «Школа №20 г.Пласт»Пласт 2019

Слайд 2Определение: Геометрической прогрессией называется последовательность отличных от нуля чисел, каждый

член которой, начиная со второго, равен предыдущему члену, умноженному на одно и то же число.

Формула n-го члена:

Рекуррентная формула:

Формула суммы первых n членов:

Знаменатель геометрической прогрессии:

Пласт 2019

Определение:  Геометрической прогрессией называется последовательность отличных от нуля чисел, каждый член которой, начиная со второго, равен

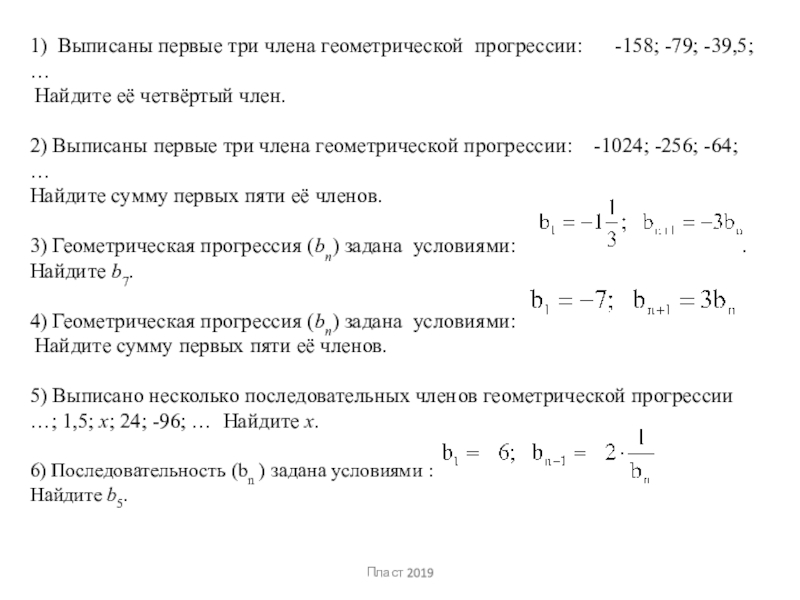
Слайд 31) Выписаны первые три члена геометрической прогрессии: -158; -79;

-39,5; …
Найдите её четвёртый член.

2) Выписаны первые три члена геометрической прогрессии: -1024; -256; -64; …
Найдите сумму первых пяти её членов.

3) Геометрическая прогрессия (bn) задана условиями: . Найдите b7.

4) Геометрическая прогрессия (bn) задана условиями:
Найдите сумму первых пяти её членов.

5) Выписано несколько последовательных членов геометрической прогрессии
…; 1,5; x; 24; -96; … Найдите x.

6) Последовательность (bn ) задана условиями :
Найдите b5.

 

 

 

 

 
 

Пласт 2019

1) Выписаны первые три члена геометрической прогрессии:   -158; -79; -39,5; … Найдите её четвёртый член.2)

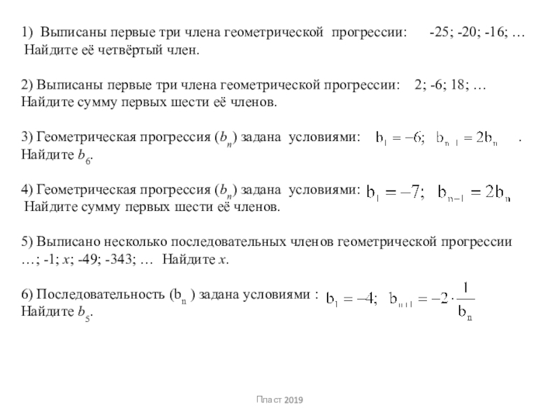
Слайд 41) Выписаны первые три члена геометрической прогрессии: -25; -20;

-16; …
Найдите её четвёртый член.

2) Выписаны первые три члена геометрической прогрессии: 2; -6; 18; …
Найдите сумму первых шести её членов.

3) Геометрическая прогрессия (bn) задана условиями: . Найдите b6.

4) Геометрическая прогрессия (bn) задана условиями:
Найдите сумму первых шести её членов.

5) Выписано несколько последовательных членов геометрической прогрессии
…; -1; x; -49; -343; … Найдите x.

6) Последовательность (bn ) задана условиями :
Найдите b5.

 

 

 

 

 
 

Пласт 2019

1) Выписаны первые три члена геометрической прогрессии:   -25; -20; -16; … Найдите её четвёртый член.2)

Слайд 5Используемые материалы:
Открытый банк заданий ГИА-9/ математика/ числовые последовательности http://www.fipi.ru/content/otkrytyy-bank-zadaniy-oge
Пласт 2019

Используемые материалы:Открытый банк заданий ГИА-9/ математика/ числовые последовательности http://www.fipi.ru/content/otkrytyy-bank-zadaniy-ogeПласт 2019

Что такое shareslide.ru?

Это сайт презентаций, где можно хранить и обмениваться своими презентациями, докладами, проектами, шаблонами в формате PowerPoint с другими пользователями. Мы помогаем школьникам, студентам, учителям, преподавателям хранить и обмениваться учебными материалами.


Для правообладателей

Яндекс.Метрика

Обратная связь

Email: Нажмите что бы посмотреть