Презентация, доклад Арифметикалық және геометриялық прогрессиялардың алғашқы n мүшесінің қосындысы

Содержание

Арифметикалық және геометриялық прогрессиялардың алғашқы n мүшесінің қосындысының формуласын қолдану;

Слайд 1Әлжанова Бақыт Қонысбайқызы Ақтөбе қаласындағы физика-математика бағытындағы Назарбаев Зияткерлік мектебінің математика пәнінің

мұғалімі

Арифметикалық және геометриялық прогрессиялардың алғашқы
n мүшесінің қосындысы

Әлжанова Бақыт Қонысбайқызы Ақтөбе қаласындағы физика-математика бағытындағы Назарбаев Зияткерлік мектебінің  математика пәнінің мұғаліміАрифметикалық және геометриялық прогрессиялардың

Слайд 2
Арифметикалық және геометриялық прогрессиялардың алғашқы n мүшесінің қосындысының формуласын қолдану;



Арифметикалық және геометриялық прогрессиялардың алғашқы n мүшесінің қосындысының формуласын қолдану;

Слайд 3Күтілетін нәтиже:
Арифметикалық және геометриялық прогрессиялардың алғашқы n мүшесінің қосындысын табу формуласын

өмірмен байланысын түсіну.



Күтілетін нәтиже:	Арифметикалық және геометриялық прогрессиялардың алғашқы n мүшесінің қосындысын табу формуласын өмірмен байланысын түсіну.

Слайд 4Барлық тірі организмдер
геометриялық прогрессия
бойынша көбейеді.

Барлық тірі организмдер геометриялық прогрессия бойынша көбейеді.

Слайд 5Бейнефильм
“КОХ таяқшалары”

Бейнефильм “КОХ таяқшалары”

Слайд 6 Алты сағаттан соң
“Кох таяқшаларының”
саны нешеге жетеді?

Алты сағаттан соң “Кох таяқшаларының” саны нешеге жетеді?

Слайд 7Бейнефильм

Бейнефильм

Слайд 8 Шешуі:

6 сағат = 360 минут
360 минут

: 20 минут= 18 (рет)


Шешуі:6 сағат = 360 минут 360 минут : 20 минут= 18 (рет)

Слайд 9Бактериялардың
көбею
интенсивтігі тағам
өнеркәсібінде

сусындар дайындауда,
ашытылған сүт өнімдерінде,
ашытуда,

тұздауда және тағы басқа
Бактериялардың көбею интенсивтігі тағам өнеркәсібінде сусындар дайындауда, ашытылған сүт өнімдерінде, ашытуда, тұздауда және тағы басқа

Слайд 10Фармацевтік өнеркәсіпте

дәрілерді,
вакциналарды шығаруда

Фармацевтік өнеркәсіпте дәрілерді, вакциналарды шығаруда

Слайд 11Ауыл
шаруашылығында


Ауылшаруашылығында

Слайд 12Коммуналдық шаруашылықта,
табиғатты қорғау шараларында


арық суларын тазалауда,
мұнай қалдықтарын тазалауда

Коммуналдық шаруашылықта,табиғатты қорғау шараларында арық суларын тазалауда, мұнай қалдықтарын тазалауда

Слайд 13Бейнефильм
“Ағзадағы өзгерістер”

Бейнефильм “Ағзадағы өзгерістер”

Слайд 14Бактерия тірі организмге түсіп, 20-минут соңында екі бактерияға бөлінеді, олардың әрқайсысы

келесі 20-минут соңында екі бактерияға бөлінеді және осылайша жалғасады.
Бір бактериядан таралған тәулік соңындағы бактериялар санын табыңыз.
Бактерия тірі организмге түсіп, 20-минут соңында екі бактерияға бөлінеді, олардың әрқайсысы келесі 20-минут соңында екі бактерияға бөлінеді

Слайд 15Бейнефильм
“Бактериялар”

Бейнефильм “Бактериялар”

Слайд 16Шешуі:
Бір тәулікте 1440 минут бар.

Әрбір 20-минут сайын жаңа бактерия пайда

болады.

Тәулігіне 72 жаңа бактерия.
Шешуі:Бір тәулікте 1440 минут бар. Әрбір 20-минут сайын жаңа бактерия пайда болады. Тәулігіне 72 жаңа бактерия.

Слайд 17Геометриялық прогрессияның алғашқы n мүшесінің қосындысы бойынша
b1=1,
q=2, n=72,
S72=272-1

Геометриялық прогрессияның алғашқы n мүшесінің қосындысы бойынша b1=1, q=2, n=72, S72=272-1

Слайд 18Егер

тізбегінің екінші мүшесінен бастап, әрбір мүшесі өзінің алдындағы көршілес мүшеге бірдей тұрақты санды қосқанға тең болса, онда бұл тізбекті арифметикалық прогрессия деп атайды.



Егер

Слайд 19Егер

тізбегінің екінші мүшесінен бастап, әрбір мүшесі өзінің алдындағы көршілес мүшені бірдей тұрақты, нөлден өзге санға көбейткенде шығатын болса, онда бұл тізбекті геометриялық прогрессия деп атайды.

Егер             тізбегінің екінші мүшесінен бастап,

Слайд 21Ә.Н.Шыныбеков . Алгебра. 9 класс.
№208-есеп
Егер:

болса, онда -ді;
болса, онда -ны;
болса, онда -ті;
болса, онда -ді табыңыз.



Ә.Н.Шыныбеков . Алгебра. 9 класс.№208-есеп Егер:

Слайд 221) Анықтама бойынша



Демек,



Жауабы: 4
4)




Жауабы: -24,2


1) Анықтама бойынша            Демек, 						Жауабы: 44)

Слайд 23“315 есеп”
Марат 315 есеп шығаруы тиіс. Күн сайын ол алдыңғы күнге

қарағанда белгілі бір есептер санын артық орындайды. Бірінші күні Марат 11 есеп шығарғаны белгілі. Егер Марат барлық есепті 9 күнде шығарып бітірсе, соңғы күні неше есеп шығарғанын анықтаңыз.
“315 есеп”Марат 315 есеп шығаруы тиіс. Күн сайын ол алдыңғы күнге қарағанда белгілі бір есептер санын артық

Слайд 24Бейнефильм
“315 есеп”

Бейнефильм“315 есеп”

Слайд 25Ә.Н.Шыныбеков . Алгебра. 9 класс.
№238-есеп
Геометриялық прогрессиясы үшін

;
;

;

болса, онда n-ді табыңыз.



Ә.Н.Шыныбеков . Алгебра. 9 класс.№238-есеп Геометриялық прогрессиясы үшін

Слайд 26













Жауабы: n=5


Слайд 27Жауабы: n=4
4)

Жауабы: n=44)

Слайд 28Дәрігердің нұсқауы бойынша емделуші дәрі-дәрмекті келесідей тәртіппен қабылдайды: бірінші күні ол

5 тамшы ішеді, әрбір келесі күндері алдыңғы күнге қарағанда 5 тамшыға артық ішеді. 40 тамшы қабылдаған соң, ол 3 күн бойы 40 тамшыдан қабылдайды, одан кейін әр күнде 5 тамшыға азайтып, соңғы 5 тамшыға дейін жеткізеді. Егер дәрі 20 мл (250 тамшы) құтыда болса, онда емделушіге қанша құты дәрі сатып алу керек?

Медицинадағы прогрессия

Дәрігердің нұсқауы бойынша емделуші дәрі-дәрмекті келесідей тәртіппен қабылдайды: бірінші күні ол 5 тамшы ішеді, әрбір келесі күндері

Слайд 29Бейнефильм
“Медицинадағы прогрессия”

Бейнефильм “Медицинадағы прогрессия”

Слайд 30Шешуі:
5, 10,15, … 35, 40, 40, 40, 35, …15, 10,

5.

Жауабы: 2 құты

Шешуі:5, 10,15, … 35, 40, 40, 40, 35,  …15, 10, 5.Жауабы: 2 құты

Слайд 31Сауда-саттықтағы прогрессия
Әлемдік нарықта көптеген елдер отандық өнімдерімен тауар алмасып отырады. Бүгінде

әлемдік тауар алмасуда әртүрлі, дамуы мен мәртебе жағынан сан қилы елдер кездесіп жатады. Өз елімізде де шетелдік бренд тауарларды тұтынушылар көптеп кездеседі.
Сауда-саттықтағы прогрессияӘлемдік нарықта көптеген елдер отандық өнімдерімен тауар алмасып отырады. Бүгінде әлемдік тауар алмасуда әртүрлі, дамуы мен

Слайд 32Асан құны 800$ құрайтын брендтік спорт аяқ киімін армандайды. Оның барлық

ақшасы 290$ құрайды. Баласының мәселесін шешуге әкесі ұсыныс жасайды. Егер Асан үй тапсырмасын жақсы орындаса 1-күні 0,5$; 2- күні 1$; 3-күні 2$ береді. Егер Асан үй жұмысын жақсы орындаса 10 күн ішінде қажетті суммаға қол жеткізе ме?
Асан құны 800$ құрайтын брендтік спорт аяқ киімін армандайды. Оның барлық ақшасы 290$ құрайды. Баласының мәселесін шешуге

Слайд 33Бейнефильм
“Бренд тауарлар”

Бейнефильм “Бренд тауарлар”

Слайд 34Бүгінгі сабақ туралы ойыңыз?
Қандай қиындыққа кезіктіңіз?
Не үйрендіңіз?
Келесі сабақтарда тағы нені білгіңіз

келеді?

Бүгінгі сабақ туралы ойыңыз?Қандай қиындыққа кезіктіңіз?Не үйрендіңіз?Келесі сабақтарда тағы нені білгіңіз келеді?

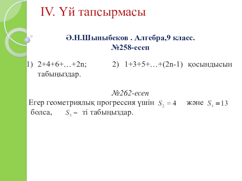
Слайд 35 ІV. Үй тапсырмасы
Ә.Н.Шыныбеков . Алгебра,9 класс.
№258-есеп

2+4+6+…+2n; 2) 1+3+5+…+(2n-1)

қосындысын табыңыздар.

№262-есеп
Егер геометриялық прогрессия үшін және
болса, ті табыңыздар.
ІV. Үй тапсырмасы Ә.Н.Шыныбеков . Алгебра,9 класс.№258-есеп 2+4+6+…+2n;   2) 1+3+5+…+(2n-1) қосындысын табыңыздар.№262-есеп

Слайд 36Қолданылған материалдар:
Ә.Н.Шыныбеков .Алгебра,9 класс.Оқулық.
А.Г. Мордкович. Алгебра. 9 класс. Ч.2. Задачник_2010.
http://www.wolframalpha.com/input/

Қолданылған материалдар:Ә.Н.Шыныбеков .Алгебра,9 класс.Оқулық.А.Г. Мордкович. Алгебра. 9 класс. Ч.2. Задачник_2010.http://www.wolframalpha.com/input/

Слайд 37Назарларыңызға рахмет!

Назарларыңызға рахмет!

Что такое shareslide.ru?

Это сайт презентаций, где можно хранить и обмениваться своими презентациями, докладами, проектами, шаблонами в формате PowerPoint с другими пользователями. Мы помогаем школьникам, студентам, учителям, преподавателям хранить и обмениваться учебными материалами.


Для правообладателей

Яндекс.Метрика

Обратная связь

Email: Нажмите что бы посмотреть