Презентация, доклад Алгебраические дроби. Сокращение дробей Алгебра 8 класс А.Г. Мерзляк , В.Б.Полонский

Устная работа - разминка

Слайд 1Алгебраические дроби.
Сокращение дробей

Алгебра 8 класс
А.Г. Мерзляк , В.Б.Полонский
МКОУ «Бабяковская СОШ № 2»
Учитель:
Булгакова Татьяна Дмитриевна
Алгебраические дроби. Сокращение дробей         Алгебра  8 класс А.Г.

Слайд 2Устная работа - разминка

Устная работа - разминка

Слайд 31. Разложите на множители:
а)
б)


в)
г)
д)
е)
ж)
з) .
1. Разложите на множители:а)      	б)  		в) г) д) е) ж) з)

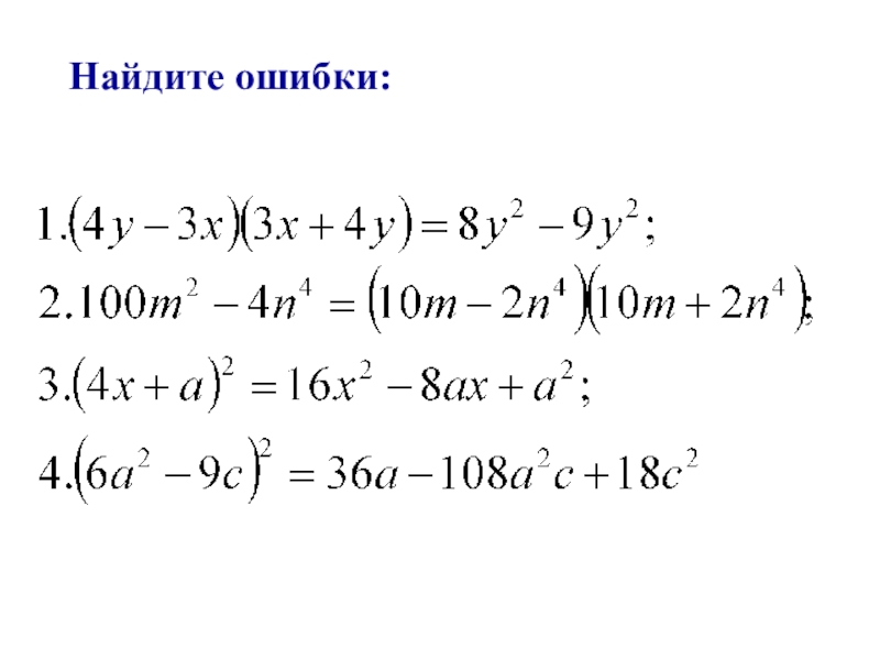
Слайд 4Найдите ошибки:

Найдите ошибки:

Слайд 5Разложите на множители:

Разложите на множители:

Слайд 6Теория:

Теория:

Слайд 9Сократите дроби (письменно):

Сократите дроби (письменно):

Слайд 102. Сократите дроби (письменно)
а)



б)

в)

г)

2. Сократите дроби (письменно)а) 		       б)  	в) 			 г)

Слайд 113. Найдите значение алгебраической дроби, предварительно сократив ее:














при х=10,
х=0,
х=5,
х=2.


Всегда ли это возможно?

Когда нет?






3. Найдите значение алгебраической дроби, предварительно сократив ее:

Слайд 12 Запомним !

Запомним !

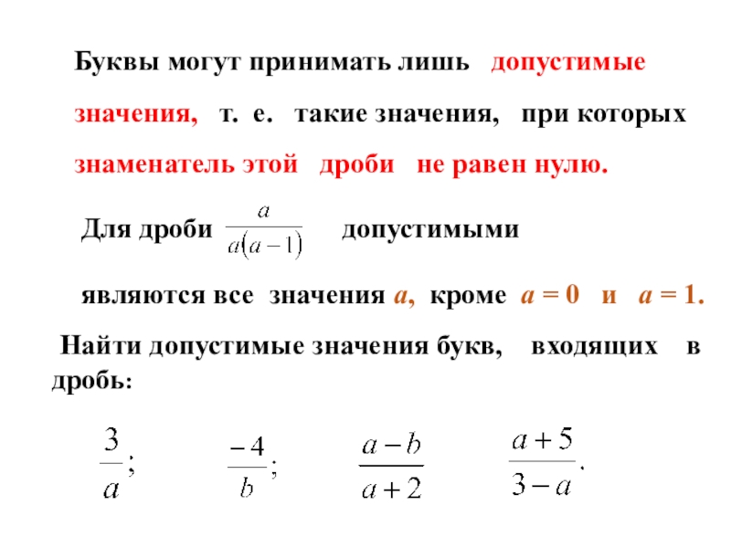
Слайд 13 Буквы могут принимать лишь допустимые

значения, т. е. такие значения, при которых
знаменатель этой дроби не равен нулю.
Для дроби допустимыми
являются все значения а, кроме а = 0 и а = 1.
Найти допустимые значения букв, входящих в дробь:



Буквы могут принимать лишь  допустимые    значения,  т. е.

Слайд 14Найти допустимые значения букв,
входящих в дробь:
любое действительное число

Найти допустимые значения букв, входящих в дробь:любое действительное число

Слайд 154. При каких значениях р возможно сокращение дроби

4. При каких значениях р возможно сокращение дроби

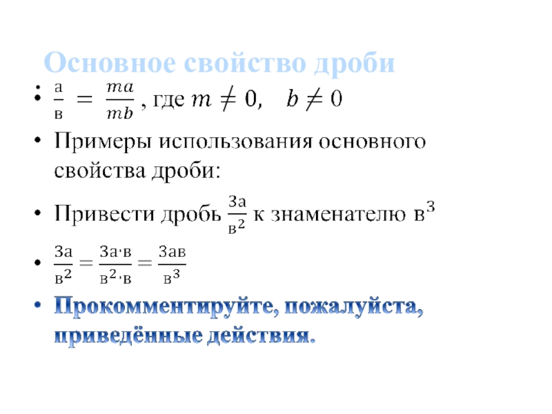
Слайд 16Основное свойство дроби

Основное свойство дроби

Слайд 17Какой вывод относительно сокращения дроби можно сделать?
ВЫВОД: для сокращения дроби нужно

воспользоваться основным свойством дроби, т.е. числитель и знаменатель разделить на их общий множитель.

Какой вывод относительно сокращения дроби можно сделать?ВЫВОД: для сокращения дроби нужно воспользоваться основным свойством дроби, т.е. числитель

Что такое shareslide.ru?

Это сайт презентаций, где можно хранить и обмениваться своими презентациями, докладами, проектами, шаблонами в формате PowerPoint с другими пользователями. Мы помогаем школьникам, студентам, учителям, преподавателям хранить и обмениваться учебными материалами.


Для правообладателей

Яндекс.Метрика

Обратная связь

Email: Нажмите что бы посмотреть