Презентация, доклад на тему Повторение по алгебре на первом уроке 8 класс

Содержание

Найдите значение выражения:-3,2-0,081

Слайд 1Учитель математики:
Маркина Е. В.
МБОУ СШ № 9 с УИОП
ПОВТОРЕНИЕ

КУРСА АЛГЕБРЫ 7 КЛАССА
Учитель математики: Маркина Е. В.МБОУ СШ № 9 с УИОП ПОВТОРЕНИЕ КУРСА АЛГЕБРЫ  7 КЛАССА

Слайд 2Найдите значение выражения:
-3,2
-0,08
1

Найдите значение выражения:-3,2-0,081

Слайд 3Решите уравнение:
3
-1
2

Решите уравнение:3-12

Слайд 4Рулон бумаги длиной 135 м разрезали на две части в отношении

2:7. Найдите длину большей части.

Решите задачу:

3

28

98

98

Рулон бумаги длиной 135 м разрезали на две части в отношении 2:7. Найдите длину большей части.Решите задачу:3289898

Слайд 54
Решите уравнение:

5/8

4Решите уравнение:5/8

Слайд 6Упростите выражение и найдите его значение:
при
5
-4,5с+3
2

Упростите выражение и найдите его значение:при 5-4,5с+32

Слайд 7Представьте в виде степени(устно):
6

Представьте в виде степени(устно):6

Слайд 8Представить в виде степени с основанием 5:
7
5

Представить в виде степени с основанием 5:75

Слайд 9Упростить:
8
0

Упростить:80

Слайд 103
Выполните действия:





9

3Выполните действия:9

Слайд 11
Представьте в виде многочлена:



10

Представьте в виде многочлена:10

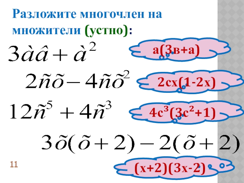
Слайд 12Разложите многочлен на множители (устно):
11
а(3в+а)
2сх(1-2х)
4с³(3с²+1)
(х+2)(3х-2)

Разложите многочлен на множители (устно):11а(3в+а)2сх(1-2х)4с³(3с²+1)(х+2)(3х-2)

Слайд 13Разложите многочлен на множители:
12
3ав²(3а-4в)
(а-в)(5+7а)
(m²-2)(m-2)

Разложите многочлен на множители:123ав²(3а-4в)(а-в)(5+7а)(m²-2)(m-2)

Слайд 14Разложите многочлен на множители:
13
(5-а)(5+а)
(4х²+9)(2х-3)(2х+3)
(0,5а-0,3m²)(0,5a+0,3m²)
(10-а)²
(3у²+2z)²

Разложите многочлен на множители:13(5-а)(5+а)(4х²+9)(2х-3)(2х+3)(0,5а-0,3m²)(0,5a+0,3m²)(10-а)²(3у²+2z)²

Слайд 15
Сократите дробь:
14


3а-4

Сократите дробь:143а-4

Слайд 16Выполните действия:
15

Выполните действия:15

Слайд 17Выполните действия:
16

Выполните действия:16

Слайд 18Выполните действия:
17
х

Выполните действия:17х

Слайд 19Функция задана формулой:
Определите:

а) чему равно значение у при х=0; х=2,5; х=-3
б)при

каком значении х значение у=0, у=4, у=-8

в)проходит ли график функции через точку С(2; 12)?

18

20

10

32

5

4

7

да

Функция задана формулой:Определите:а) чему равно значение у при х=0; х=2,5; х=-3б)при каком значении х значение у=0, у=4,

Слайд 20Постройте график функции:
Укажите с помощью графика, чему равно значение:
а) у

при х=2;

б) х, если у= - 8

19

1

0

х

у

у=3х-2

2

4

-2

-2

-8

Постройте график функции:Укажите с помощью графика, чему равно значение:а) у  при х=2; б) х, если у=

Слайд 21Найдите точку пересечения графиков функций:
и
20
(2;-3)

Найдите точку пересечения графиков функций:и20(2;-3)

Слайд 22Пусть (х0; у0) – решение системы
линейных уравнений.
Найдите х0+ у0
21
4+3=7

Пусть (х0; у0) – решение системылинейных уравнений. Найдите х0+ у0 214+3=7

Слайд 23Пусть (х0; у0) – решение системы линейных уравнений. Найдите х0: у0


22

3:2=1,5

Пусть (х0; у0) – решение системы линейных уравнений. Найдите х0: у0 223:2=1,5

Слайд 24Решите задачу:
В двух канистрах содержалось 140 л воды. Когда из первой

канистры взяли 26 л воды, а из второй – 60 л, то в первой канистре осталось в 2 раза больше воды, чем во второй. Сколько литров воды было в каждой канистре?

23

78

62

Решите задачу:В двух канистрах содержалось 140 л воды. Когда из первой канистры взяли 26 л воды, а

Слайд 25
Удачи Вам, ребята,
в изучении курса алгебры 8 класса

Удачи Вам, ребята,в изучении курса алгебры 8 класса

Что такое shareslide.ru?

Это сайт презентаций, где можно хранить и обмениваться своими презентациями, докладами, проектами, шаблонами в формате PowerPoint с другими пользователями. Мы помогаем школьникам, студентам, учителям, преподавателям хранить и обмениваться учебными материалами.


Для правообладателей

Яндекс.Метрика

Обратная связь

Email: Нажмите что бы посмотреть