Презентация, доклад на тему Неравенства

Содержание

Цели урока:ввести понятия «решение неравенства»,

Слайд 1 Решение неравенств с одной переменной

Алгебра
8 класс
Решение неравенств с      одной переменной   Алгебра

Слайд 2

Цели урока:

ввести понятия «решение неравенства», «равносильные неравенства»;
познакомиться со свойствами равносильности неравенств;
рассмотреть решение линейных неравенств вида ах > b, ax < b;
научиться решать неравенства с одной переменной, опираясь на свойства
равносильности.


Слайд 3 Всякий день есть
ученик дня вчерашнего.


Публий Сир
Всякий день есть ученик дня вчерашнего.

Слайд 4Устные упражнения
Зная, что a < b, поставьте соответствующий знак < или

>, чтобы неравенство было верным:

1) -5а □ - 5b
2) 5а □ 5b
3) a – 4 □ b – 4
4) b + 3 □ a +3

Устные упражненияЗная, что a < b, поставьте соответствующий знак < или >, чтобы неравенство было верным:1) -5а

Слайд 5Устные упражнения
Принадлежит ли отрезку [- 7; - 4] число:
- 10

- 6,5
- 4
- 3,1





Устные упражненияПринадлежит ли отрезку [- 7; - 4] число: - 10 - 6,5 - 4 - 3,1

Слайд 6Устные упражнения
Укажите наибольшее целое число, принадлежащее промежутку:

[-1; 4]


(- ∞; 3)
(2; + ∞)

4

2

не существует

Устные упражненияУкажите наибольшее целое число, принадлежащее промежутку: [-1; 4]      (- ∞; 3)

Слайд 7Устные упражнения
Найди ошибку!
x ≥ 7

Ответ: (- ∞; 7)
7
y < 2,5 Ответ: (- ∞; 2,5)
2,5



Устные упражненияНайди ошибку!x ≥ 7

Слайд 8 В учении нельзя
останавливаться

Сюньцзы
В учении нельзя   останавливаться

Слайд 9Историческая справка
Понятиями неравенства пользовались уже древние греки.
Например, Архимед (III в.

до н. э.), занимаясь вычислением длины окружности, указал границы числа «пи».

Ряд неравенств приводит в своём трактате «Начала» Евклид. Он, например, доказывает, что среднее геометрическое двух чисел не больше их среднего арифметического и не меньше их среднего гармонического.


Историческая справкаПонятиями неравенства пользовались уже древние греки. Например, Архимед (III в. до н. э.), занимаясь вычислением длины

Слайд 10Историческая справка
Современные знаки неравенств появились лишь в XVII— XVIII вв.

В 1631

году английский математик Томас Гарриот ввел для отношений «больше» и «меньше» знаки неравенства < и >, употребляемые и поныне.

Символы ≤ и ≥ были введены в 1734 году французским математиком Пьером Буге́ром. 
Историческая справкаСовременные знаки неравенств появились лишь в XVII— XVIII вв.В 1631 году английский математик Томас Гарриот ввел

Слайд 11 Неравенства
Скажите мне, какая математика без них?
О тайне всех неравенств, вот

о чём мой стих.
Неравенства такая штука – без правил не решить!
Я тайну всех неравенств попробую открыть.

НеравенстваСкажите мне, какая математика без них?О тайне всех неравенств, вот о чём мой стих.Неравенства такая штука

Слайд 12 Рассмотрим неравенство 5х – 11 > 3
при х = 4

5 • 4 – 11 > 3; 9 > 3 – верно;
при х = 2 5 • 2 – 11 > 3, - 1 > 3 – неверно;


Решением неравенства с одной переменной называется значение переменной, которое обращает его в верное числовое неравенство.



Рассмотрим неравенство 5х – 11 > 3 при х = 4

Слайд 13Решением неравенства с одной переменной называется значение переменной, которое обращает его

в верное числовое неравенство.

Являются ли числа 2; 0,2 решением неравенства:
а) 2х – 1 < 4;
б) - 4х + 5 > 3?

Решить неравенство – значит найти все
его решения или доказать, что их нет.









Решением неравенства с одной переменной называется значение переменной, которое обращает его в верное числовое неравенство.Являются ли числа

Слайд 14Равносильные неравенства
Неравенства, имеющие одни и те же решения,

называют равносильными. Неравенства, не имеющие решений, тоже считают равносильными

2х – 6 > 0 и равносильны х > 3

х2 + 4 ≤ 0 и |х| + 3 < 0 равносильны нет решений
3х – 6 ≥ 0 и 2х > 8 неравносильны
х ≥ 2 х > 4


Равносильные неравенства   Неравенства, имеющие одни и те же решения, называют равносильными. Неравенства, не имеющие решений,

Слайд 15 При решении неравенств используются следующие свойства:
Если из

одной части неравенства перенести в другую слагаемое с противоположным знаком, то получится равносильное ему неравенство.
Если обе части неравенства умножить или разделить на одно и то же положительное число, то получится равносильное ему неравенство;
если обе части неравенства умножить или разделить на одно и то же отрицательное число, изменив при этом знак неравенства на противоположный, то получится равносильное ему неравенство.
При решении неравенств используются следующие свойства:Если из одной части неравенства перенести

Слайд 16
На примерах учимся


Федр
На примерах учимся

Слайд 17Пример 1. Решим неравенство

3(2х – 1) > 2(х + 2) + х + 5.

Раскроем скобки
приведём подобные слагаемые:
Сгруппируем в левой части слагаемые с переменной, а
в правой - без переменной:
Приведём подобные слагаемые:
Разделим обе части неравенства на положительное число 3,
сохраняя при этом знак неравенства:

6х – 3 > 2х + 4 + х + 5
6х – 3 > 3х + 9


6х – 3х > 9 + 3



3х > 12



х > 4



4 х


Ответ: (4; + ∞)

Пример 1. Решим неравенство           3(2х – 1)

Слайд 18Пример 2. Решим неравенство

> 2.

Умножим обе части неравенства на наименьший общий знаменатель дробей, входящих в неравенство, т. е. на положительное число 6:
Приведём подобные слагаемые:
Разделим обе части на отрицательное число – 1, изменив знак неравенства на противоположный:


- > 2 • 6
2х – 3х > 12
- х > 12
х < - 12
- 12 х





Ответ:(- ∞; -12)

Пример 2. Решим неравенство        > 2.Умножим обе части неравенства на

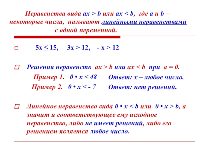
Слайд 19 5х ≤ 15, 3х > 12,

- х > 12

Решения неравенств ах > b или ах < b при а = 0.
Пример 1. 0 • х < 48
Пример 2. 0 • х < - 7

Линейное неравенство вида 0 • х < b или 0 • х > b, а значит и соответствующее ему исходное неравенство, либо не имеет решений, либо его решением является любое число.

Неравенства вида ах > b или ах < b, где а и b – некоторые числа, называют линейными неравенствами с одной переменной.

Ответ: х – любое число.

Ответ: нет решений.

5х ≤ 15,   3х > 12,  - х > 12Решения неравенств

Слайд 20 Алгоритм решения неравенств первой степени с одной переменной.
Раскрыть скобки

и привести подобные слагаемые.
Сгруппировать слагаемые с переменной в левой части неравенства, а без переменной – в правой части, при переносе меняя знаки.
Привести подобные слагаемые.
Разделить обе части неравенства на коэффициент при переменной, если он не равен нулю.
Изобразить множество решений неравенства на координатной прямой.
Записать ответ в виде числового промежутка.
Алгоритм решения неравенств первой степени с одной переменной.Раскрыть скобки и привести подобные слагаемые.Сгруппировать слагаемые с

Слайд 21

Устные упражнения

Знак изменится, когда неравенств обе части
Делить на с минусом число

1) – 2х < 4
2) – 2х > 6
3) – 2х ≤ 6





Решите неравенство:

4) – х < 12
5) – х ≤ 0
6) – х ≥ 4


х > - 2
х < - 3
х ≥ - 3

х > - 12
х ≥ 0
х ≤ - 4


Устные упражнения

Слайд 22

Устные упражнения

Найдите решение неравенств:
1) 0 • х < 7
2) 0 • x < -7 не имеет решений
3) 0 • х ≥ 6
4) 0 • х > - 5
5) 0 • х ≤ 0 х - любое число
6) 0 • x > 0




Устные упражнения

Слайд 23Письменные упражнения
Выполните:
№ 836(а, б, в)
№ 840(д, е,

ж, з)
№ 844(а, д)


Письменные упражнения  Выполните:№ 836(а, б, в)  № 840(д, е, ж, з)№ 844(а, д)

Слайд 24 Как приятно,
что ты что – то

узнал.
Мольер

Как приятно,   что ты что – то

Слайд 25Домашнее задание
Изучить п.34(выучить определения, свойства и алгоритм решения).
Выполнить

835;
№836(д – м);
№ 841.

Домашнее заданиеИзучить п.34(выучить определения, свойства и алгоритм решения).Выполнить   № 835;    №836(д –

Что такое shareslide.ru?

Это сайт презентаций, где можно хранить и обмениваться своими презентациями, докладами, проектами, шаблонами в формате PowerPoint с другими пользователями. Мы помогаем школьникам, студентам, учителям, преподавателям хранить и обмениваться учебными материалами.


Для правообладателей

Яндекс.Метрика

Обратная связь

Email: Нажмите что бы посмотреть