Презентация, доклад на тему Непрерывность функции. МАтериалы для урока в виде презентации

Содержание

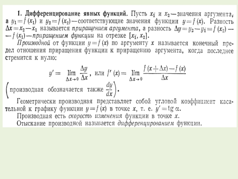
Производная и дифференциал

Слайд 1НЕПРЕРЫВНОСТЬ ФУНКЦИИ

НЕПРЕРЫВНОСТЬ ФУНКЦИИ

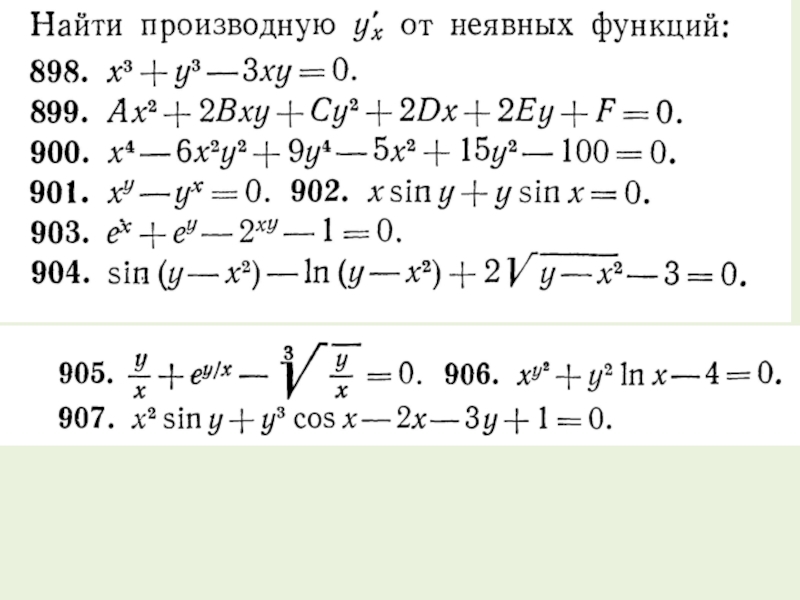
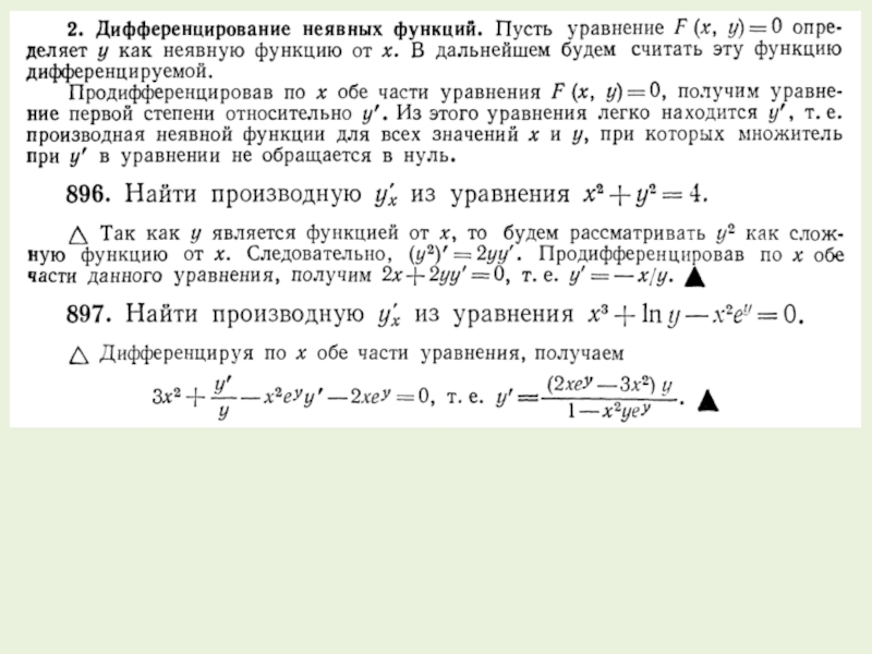
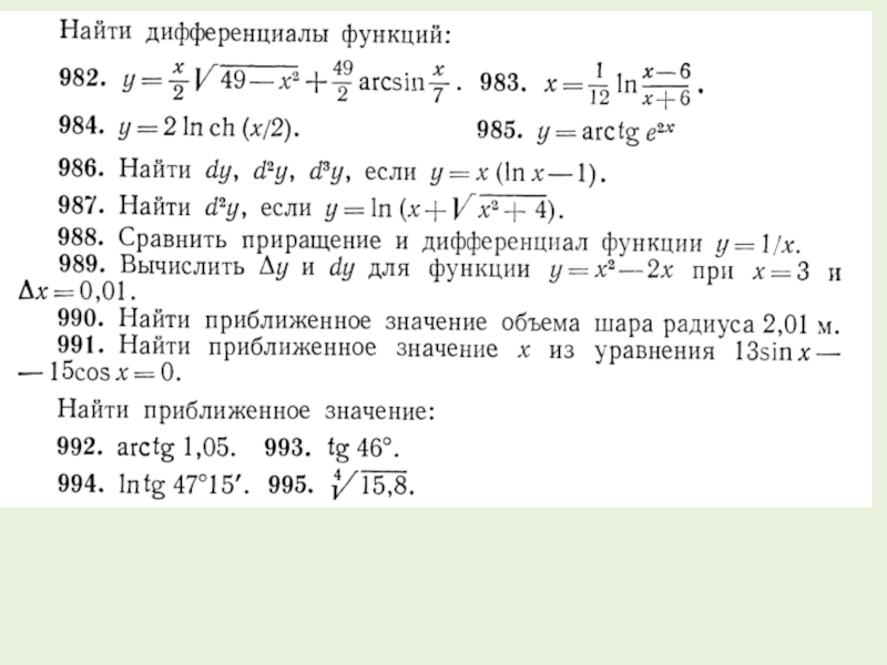
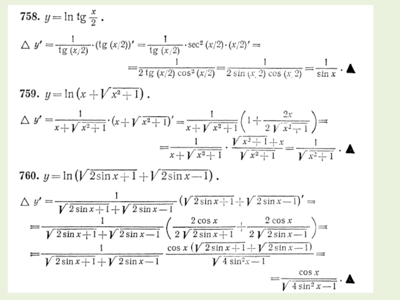
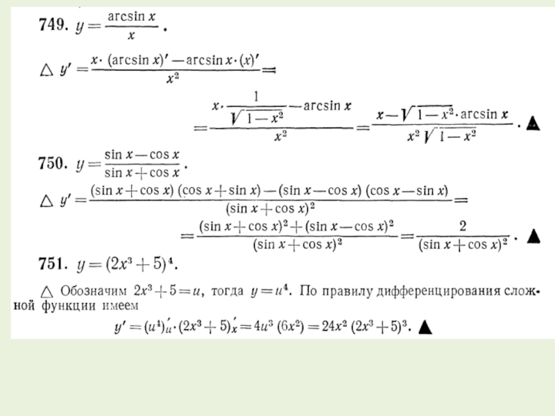
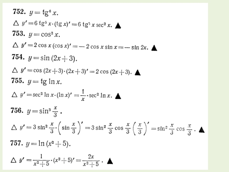
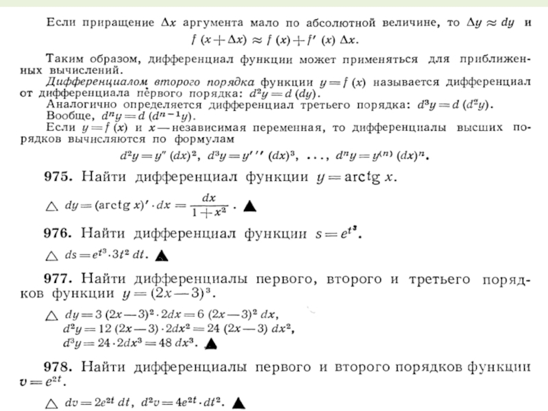
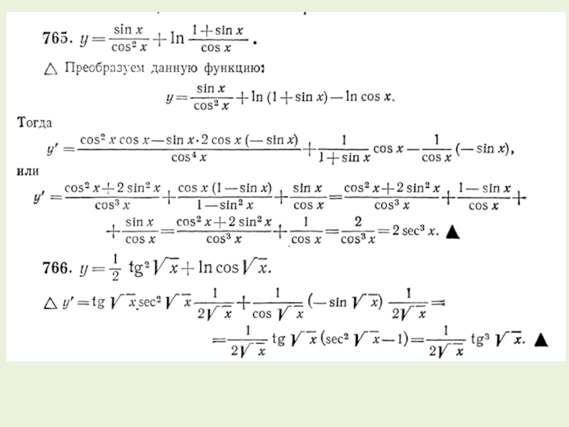
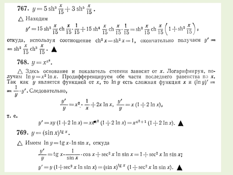
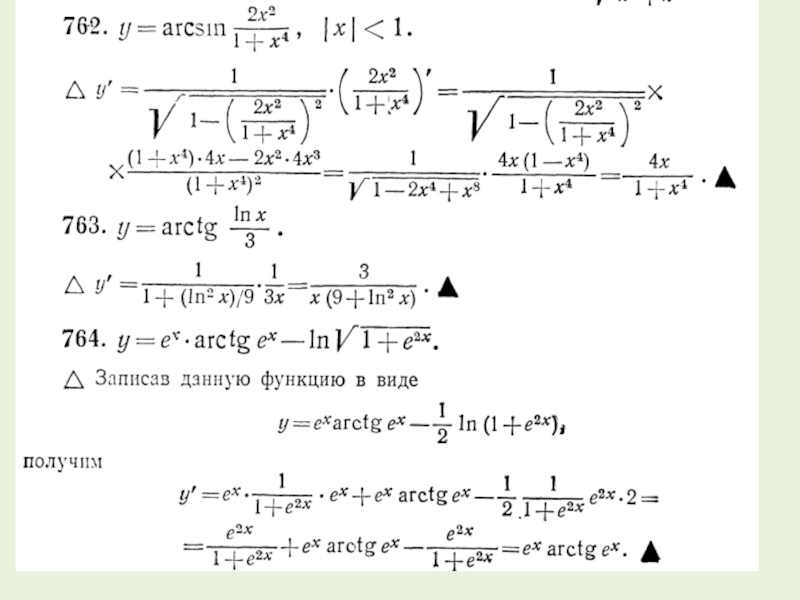
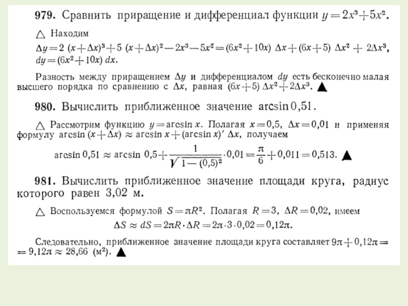
Слайд 7Производная и дифференциал

Производная и дифференциал

Слайд 38Алгоритм исследования функции  и построения ее графика
1. Находим область определения (D(f)) функции .
2. Если область определения функции симметрична относительно

нуля (то есть для любого значения  из D(f) значение  также принадлежит области определения, то проверяем функцию на четность.
Если  , то функция четная. Для нас важно, что график четной функции симметричен относительно оси OY.
Если  , то функция нечетная. График нечетной функции симметричен относительно начала координат.
Если функция является четной или нечетной, то мы можем построить часть ее графика для,  а затем соответствующим образом отразить ее.
Алгоритм исследования функции  и построения ее графика1. Находим область определения (D(f)) функции .2. Если область определения функции симметрична относительно нуля (то есть для любого значения  из

Слайд 393. Находим точки пересечения графика с осями координат.
Находим нули функции - это

точки пересечения графика функции  с осью абсцисс (OX).
Для этого мы решаем уравнение f(x) = 0 .
Корни этого уравнения являются абсциссами точек пересечения графика функции с осью ОХ.
Находим точку пересечения графика функции  с осью ординат (OY). Для этого ищем значение функции при x = 0.
4. Находим промежутки знакопостоянства функции, то есть промежутки, на которых функция  сохраняет знак. Это нам потребуется для контроля правильности построения графика.
Чтобы найти промежутки знакопостоянства функции , нам нужно решить неравенства     и   .
5. Находим асимптоты графика функции.
Как найти асимптоты https://ege-ok.ru/2013/11/12/asimptotyi-grafika-funktsii/
3. Находим точки пересечения графика с осями координат.Находим нули функции - это точки пересечения графика функции  с осью абсцисс

Слайд 406. Если функция периодическая, то находим период функции.
7. Исследуем функцию с помощью производной: находим промежутки

возрастания и убывания функции, а также точки максимума и минимума.
Для этого мы следуем привычному алгоритму.
а) Находим производную f(x)
б) Приравниваем производную к нулю и находим корни уравнения  f’(x) = 0 - это стационарные точки.
в) Находим промежутки знакопостоянства производной. Промежутки, на которых производная положительна, являются промежутками возрастания функции.
Промежутки, на которых производная отрицательна, являются промежутками убывания функции.
Точки, в которых производная меняет знак с плюса на минус, являются точками максимума.
Точки, в которых производная меняет знак с минуса на плюс, являются точками минимума.

6. Если функция периодическая, то находим период функции.7. Исследуем функцию с помощью производной: находим промежутки возрастания и убывания функции, а также

Слайд 418. Последний этап- точки перегиба и промежутки выпуклости и вогнутости.
Подробнее о том, как находить

точки перегиба и промежутки выпуклости и вогнутости читайте https://ege-ok.ru/2013/11/15/tochki-peregiba-i-promezhutki-vyipuklosti-i-vognutosti-grafika-funktsii/ .

8. Последний этап- точки перегиба и промежутки выпуклости и вогнутости.Подробнее о том, как находить точки перегиба и промежутки выпуклости и

Слайд 50Задание к зачету

Задание к зачету

Что такое shareslide.ru?

Это сайт презентаций, где можно хранить и обмениваться своими презентациями, докладами, проектами, шаблонами в формате PowerPoint с другими пользователями. Мы помогаем школьникам, студентам, учителям, преподавателям хранить и обмениваться учебными материалами.


Для правообладателей

Яндекс.Метрика

Обратная связь

Email: Нажмите что бы посмотреть