Презентация, доклад на тему Квадратное уравнение и его корни.

Цели: обобщить, повторить и закрепить знания по данной теме, подготовить учащихся к выполнению теста;

Слайд 1МКОУ Березняговская ООШ Урок в 8 классе по алгебре. Тема: «Квадратное уравнение и

его корни». Степовая Анна Александровна 2017 – 2018 учебный год
МКОУ Березняговская ООШ   Урок в 8 классе по алгебре.  Тема: «Квадратное уравнение и его

Слайд 2 Цели: обобщить, повторить и закрепить

знания по данной теме, подготовить учащихся к выполнению теста; развивать логическое мышление, быстроту, сообразительность;
Цели: обобщить, повторить и закрепить знания

Слайд 3

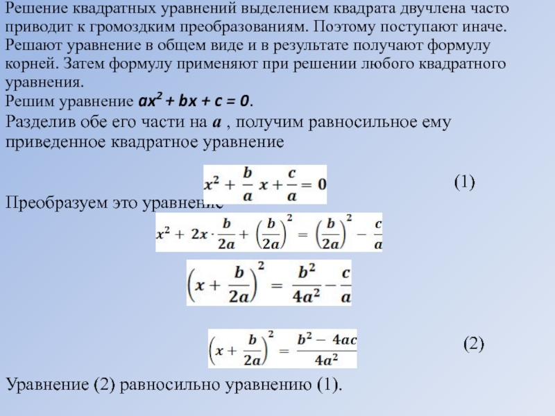
Решение квадратных уравнений выделением квадрата двучлена часто приводит к громоздким преобразованиям.

Поэтому поступают иначе. Решают уравнение в общем виде и в результате получают формулу корней. Затем формулу применяют при решении любого квадратного уравнения.
Решим уравнение ax2 + bx + c = 0.
Разделив обе его части на a , получим равносильное ему приведенное квадратное уравнение

(1)
Преобразуем это уравнение






(2)

Уравнение (2) равносильно уравнению (1).









Решение квадратных уравнений выделением квадрата двучлена часто приводит к громоздким преобразованиям. Поэтому поступают иначе. Решают уравнение в

Слайд 4

Число его корней зависит от знака дроби


Так как a ≠ 0, то 4a2 - положительное число, поэтому знак этой дроби определяется знаком ее числителя, т.е. выражения b2 – 4ac Это выражение называют дискриминантом квадратного уравнения ax2 + bx + c = 0. Его обозначают буквой D, т.е. D = b2 – 4ac

ВОЗМОЖНЫЕ СЛУЧАИ ЗАВИСИМОСТИ ОТ D

Если D > 0, то выражение имеет 2 корня


Если D = 0, то в этом случае выражение имеет один корень


Если D < 0, то выражение корней не имеет








Число его корней зависит от знака дроби        Так как a

Слайд 5


Для квадратных уравнений, у которых второй коэффициент является четным числом, формулу

корней удобно записать в другом виде.
Рассмотрим квадратное уравнение

ax2 + 2kx + c = 0

Найдем его дискриминант: D = 4k2 – 4ac = 4 (k2 – ac)
Очевидно, что число корней уравнения зависит от знака выражения k2 – ac. Обозначим это выражение через D1
Если D1 ≥0, то по формуле корней квадратного уравнения получим, что


Т.е. , где D1 = k2 – ac

Если D1 < 0 то уравнение корней не имеет






Для квадратных уравнений, у которых второй коэффициент является четным числом, формулу корней удобно записать в другом виде.Рассмотрим

Слайд 6
x2 + px + q = 0 - приведенное квадратное

уравнение



Корни приведенного квадратного уравнения равны половине второго коэффициента, взятого с противоположным знаком ± корень квадратный из квадрата этой половины без свободного члена





x2 + px + q = 0 - приведенное квадратное уравнение Корни приведенного квадратного уравнения

Слайд 7Заполните пропуски в формулировке определений, свойств и в истинных утверждениях. а)

Квадратным трехчленом называется многочлен вида __________________, где х – переменная, ________- некоторые числа, причем а ≠ 0. б)Дискриминант квадратного уравнения находят по формуле D = ____________. в)Корни квадратного уравнения находят по формуле х₁,₂ = _________________. г) Дискриминант квадратного уравнения ах² + 2kx+c=0, находят по формуле D1 =______________________. д)Если х₁ и х₂ - корни квадратного трехчлена, то можно разложить на множители по формуле ах² + bх + с = _________________.
Заполните пропуски в формулировке определений, свойств и в истинных утверждениях.  а) Квадратным трехчленом называется многочлен вида

Слайд 8Определить истинны ли приведенные утверждения, выбрав ответ да или нет. 1. Если

дискриминант квадратного трехчлена больше нуля, то квадратный трехчлен имеет два корня. 1) да; 2) нет. 2. Число 2 является корнем квадратного трехчлена х² + 3х – 10. 1) да; 2) нет. 3. Число 3 является корнем квадратного трехчлена х² - х – 12. 1) да; 2) нет. 4. Данный трехчлен можно разложить на множители так: х² - 9х – 22 = (х + 11) (х + 2), если корни его 11 и – 2. 1) да; 2) нет. 5. Данный трехчлен можно разложить на множители так: 5х² - 8х – 4 = (х – 2) (х + 0,4), если корни его 2 и -0,4. 1) да; 2) нет.
Определить истинны ли приведенные утверждения, выбрав ответ да или нет. 1. Если дискриминант квадратного трехчлена больше нуля,

Слайд 9
1) Пусть ax2 + bx + c = 0 квадратное уравнение,

сумма коэффициентов которого равна нулю, т.е. a + b + c = 0,

Тогда его корни находят по формулам x1 = 1; x2 =

Например, уравнение 2005 x2 – 1996 x – 9 = 0 имеем корни

x1 = 1; x2 = т.к. 2005 + (- 1996 ) – 9 = 0
 
2) Если в уравнении ax2 + bx + c = 0 коэффициенты такие, что

a + c = b , то x1 = - 1; x2 =
 
Например: 1997 x2 – 2000 x + 3 = 0

1997 + 3 = 2000 , значит x1 = - 1; x2 =





1) Пусть ax2 + bx + c = 0 квадратное уравнение, сумма коэффициентов которого равна нулю,

Слайд 10 1. При каких значениях Х трехчлен х² + 2х –

7 принимает наименьшее значение? Найдите это значение. 2. При каких значениях Х трехчлен -х² - 4х + 1 принимает наибольшее значение? Найдите это значение. 3. При каких значениях а дробь можно сократить: а) 2х² + 3х – 2 б) (х – а)² х² - а х²+х-30 4. Решите уравнение: 299x2 + 100x = 500 - 101x2 .
1. При каких значениях Х трехчлен х² + 2х – 7 принимает наименьшее значение? Найдите это

Слайд 11Интернет ресурсы: matem.ege2012a.ru

Интернет ресурсы:  matem.ege2012a.ru

Слайд 12Спасибо за внимание!

Спасибо за внимание!

Что такое shareslide.ru?

Это сайт презентаций, где можно хранить и обмениваться своими презентациями, докладами, проектами, шаблонами в формате PowerPoint с другими пользователями. Мы помогаем школьникам, студентам, учителям, преподавателям хранить и обмениваться учебными материалами.


Для правообладателей

Яндекс.Метрика

Обратная связь

Email: Нажмите что бы посмотреть