Презентация, доклад на тему Комплексные числа. Арифметические действия над комплексными числами.

Содержание

После изучения темы «Комплексные числа учащиеся должны:Знать:алгебраическую, геометрическую и тригонометрическую формы комплексного числа.Уметь:производить над комплексными числами операции сложения, умножения, вычитания, деления, возведения в степень, извлечение корня из комплексного числа;переводить комплексные числа из алгебраической формы в геометрическую

Слайд 1КОМПЛЕКСНЫЕ ЧИСЛА

КОМПЛЕКСНЫЕ ЧИСЛА

Слайд 2После изучения темы «Комплексные числа учащиеся должны:
Знать:
алгебраическую, геометрическую и тригонометрическую формы

комплексного числа.
Уметь:
производить над комплексными числами операции сложения, умножения, вычитания, деления, возведения в степень, извлечение корня из комплексного числа;
переводить комплексные числа из алгебраической формы в геометрическую и тригонометрическую;
пользоваться геометрической интерпретацией комплексных чисел;
в простейших случаях находить комплексные корни уравнений с действительными коэффициентами.

После изучения темы «Комплексные числа учащиеся должны:Знать:алгебраическую, геометрическую и тригонометрическую формы комплексного числа.Уметь:производить над комплексными числами операции

Слайд 3Какие числовые множества Вам знакомы?
I. Подготовка к изучению нового материала

Какие числовые множества Вам знакомы?I. Подготовка к изучению нового материала

Слайд 4
Сложение, умножение

Вычитание, деление, извлечение корней
Сложение, вычитание, умножение
Деление, извлечение корней

Сложение, вычитание, умножение,

деление

Извлечение корней из неотрицательных чисел

Сложение, вычитание, умножение, деление, извлечение корней из неотрицательных чисел

Извлечение корней из произвольных чисел

Комплексные числа, C

Все операции

Сложение, умножениеВычитание, деление, извлечение корнейСложение, вычитание, умножениеДеление, извлечение корнейСложение, вычитание, умножение, делениеИзвлечение корней из неотрицательных чиселСложение, вычитание,

Слайд 5Минимальные условия, которым должны удовлетворять комплексные числа:

С1) Существует квадратный корень из

, т.е. существует комплексное число, квадрат которого равен .

С2) Множество комплексных чисел содержит все действительные числа.

С3) Операции сложения, вычитания, умножения и деления комплексных чисел удовлетворяют обычным законам арифметических действий (сочетательному, переместительному, распределительному).

Выполнение этих минимальных условий позволяет определить все множество С комплексных чисел.
Минимальные условия, которым должны удовлетворять комплексные числа:С1) Существует квадратный корень из , т.е. существует комплексное число, квадрат

Слайд 6
Мнимые числа
i = -1, i – мнимая единица
i, 2i, -0,3i —

чисто мнимые числа


Арифметические операции над чисто мнимыми числами выполняются в соответствии с условием С3.



где a и b — действительные числа.


В общем виде правила арифметических операций с чисто мнимыми числами таковы:

Мнимые числаi = -1, i – мнимая единицаi, 2i, -0,3i — чисто мнимые числаАрифметические операции над чисто

Слайд 7Комплексные числа
Определение 1. Комплексным числом называют сумму действительного числа и чисто

мнимого числа.


Определение 2. Два комплексных числа называют равными, если равны их действительные части и равны их мнимые части:


Комплексные числаОпределение 1. Комплексным числом называют сумму действительного числа и чисто мнимого числа. Определение 2. Два комплексных

Слайд 8Классификация комплексных чисел
Комплексные числа
a + bi
Действительные числа
b = o
Мнимые числа
b ≠

o

Рациональные
числа


Иррациональные
числа

Мнимые числа с
ненулевой
действительной
частью
a ≠ 0, b ≠ 0.

Чисто
мнимые
числа
a = 0, b ≠ 0.

Классификация комплексных чиселКомплексные числаa + biДействительные числаb = oМнимые числаb ≠ oРациональные числаИррациональные числаМнимые числа с ненулевой

Слайд 9Арифметические операции над комплексными числами
(а + bi) + (c + di)

= (а + с) + (b + d)i

(а + bi) - (c + di) = (а - с) + (b - d)i

(а + bi)·(с + di) = (ac - bd) + (ad + bc)i


Арифметические операции над комплексными числами(а + bi) + (c + di) = (а + с) + (b

Слайд 10Сопряженные комплексные числа
Определение: Если у комплексного числа сохранить действительную часть и

поменять знак у мнимой части, то получится комплексное число, сопряженное данному.

Если данное комплексное число обозначается буквой z, то сопряженное число обозначается :

:

.



Из всех комплексных чисел действительные числа (и только они) равны своим сопряженным числам.

Числа a + bi и a - bi называются взаимно сопряженными комплексными числами.

Сопряженные комплексные числаОпределение: Если у комплексного числа сохранить действительную часть и поменять знак у мнимой части, то

Слайд 11Свойства сопряженных чисел
Сумма и произведение двух сопряженных чисел есть число действительное.
Число,

сопряженное сумме двух комплексных чисел, равно сумме сопряженных данным числам.

Число, сопряженное разности двух комплексных чисел, равно разности сопряженных данным числам.

Число, сопряженное произведению двух комплексных чисел, равно произведению сопряженных данным числам.









Свойства сопряженных чиселСумма и произведение двух сопряженных чисел есть число действительное.Число, сопряженное сумме двух комплексных чисел, равно

Слайд 12Свойства сопряженных чисел
Число, сопряженное п-ой степени комплексного числа z, равно п-ой

степени числа, сопряженного к числу z, т.е.

Число, сопряженное частному двух комплексных чисел, из которых делитель отличен от нуля, равно частному сопряженных чисел, т.е.


Свойства сопряженных чиселЧисло, сопряженное п-ой степени комплексного числа z, равно п-ой степени числа, сопряженного к числу z,

Слайд 13Степени мнимой единицы
По определению первой степенью числа i является само число

i, а второй степенью – число -1:

.
Более высокие степени числа i находятся следующим образом:


i4 = i3 ∙ i = -∙i2= 1;
i5 = i4 ∙ i = i;
i6 = i5 ∙ i = i2= - 1 и т.д.

i1 = i, i2 = -1

Очевидно, что при любом натуральном n

i4n = 1; i4n+1 = i;
i4n +2 = - 1 i4n+3 = - i.

Степени мнимой единицыПо определению первой степенью числа i является само число i, а второй степенью – число

Слайд 14Извлечение квадратных корней из комплексных чисел в алгебраической форме.
Определение. Число w

называют квадратным корнем из комплексного числа z, если его квадрат равен z:
Теорема. Пусть z=a+bi – отличное от нуля комплексное число. Тогда существуют два взаимно противоположных комплексных числа, квадраты которых равны z. Если b≠0, то эти два числа выражаются формулой:


Извлечение квадратных корней из комплексных чисел в алгебраической форме.Определение. Число w называют квадратным корнем из комплексного числа

Слайд 15Геометрическое изображение комплексных чисел.
Комплексному числу z на координатной плоскости соответствует точка

М(a, b).
Часто вместо точек на плоскости берут их радиусы-векторы
Определение: Модулем комплексного числа z = a + bi называют неотрицательное число ,

равное расстоянию от точки М до начала координат



b

a

М (a, b)

y

x

O

φ

Геометрическое изображение комплексных чисел.Комплексному числу z на координатной плоскости соответствует точка М(a, b).Часто вместо точек на плоскости

Слайд 16
Тригонометрическая форма комплексного числа


где φ – аргумент комплексного числа,
r =

- модуль комплексного числа,
Тригонометрическая форма комплексного числагде φ – аргумент комплексного числа,r =

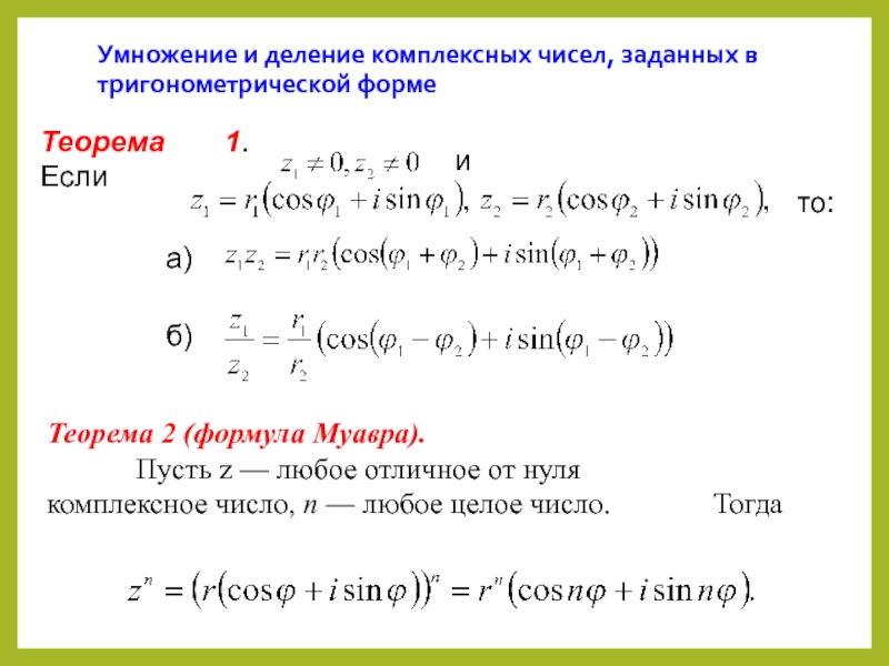
Слайд 17 Умножение и деление комплексных чисел, заданных в тригонометрической форме
Теорема 1. Если


и

то:

б)


а)

Теорема 2 (формула Муавра).
Пусть z — любое отличное от нуля комплексное число, п — любое целое число. Тогда


Умножение и деление комплексных чисел, заданных в тригонометрической форме Теорема 1. Если и то: б) а)Теорема

Слайд 18Извлечение корня из комплексного числа.
Теорема. Для любого натурального числа n и

отличного от нуля комплексного числа z существуют n различных значений корня n-степени.
Если
Извлечение корня из комплексного числа.Теорема. Для любого натурального числа n и отличного от нуля комплексного числа z

Что такое shareslide.ru?

Это сайт презентаций, где можно хранить и обмениваться своими презентациями, докладами, проектами, шаблонами в формате PowerPoint с другими пользователями. Мы помогаем школьникам, студентам, учителям, преподавателям хранить и обмениваться учебными материалами.


Для правообладателей

Яндекс.Метрика

Обратная связь

Email: Нажмите что бы посмотреть