Презентация, доклад на тему ЕГЭ 2016. Анализ и работа по теме: Теории вероятностей (42 слайда, полная версия)

Содержание

ТЕОРИЯ ВЕРОЯТНОСТЕЙ

Слайд 1Теория вероятностей
ЕГЭ-2016

Теория вероятностейЕГЭ-2016

Слайд 6ТЕОРИЯ ВЕРОЯТНОСТЕЙ

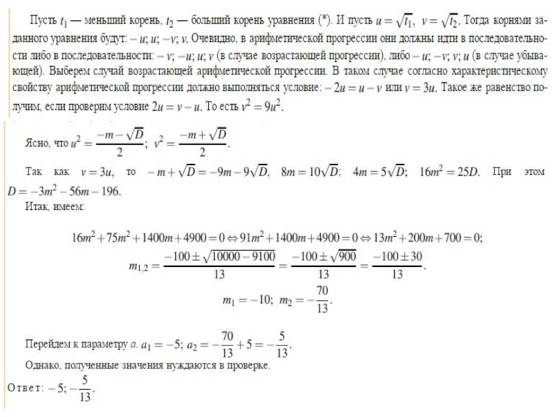
ТЕОРИЯ ВЕРОЯТНОСТЕЙ

Слайд 21В Волшебной стране бывает два типа погоды: хорошая и отличная, причём

погода, установившись утром, держится неизменной весь день. Известно, что с вероятностью 0,8 погода завтра будет такой же, как и сегодня. Сегодня 3 июля, погода в Волшебной стране хорошая. Найдите вероятность того, что 6 июля в Волшебной стране будет отличная погода.
В Волшебной стране бывает два типа погоды: хорошая и отличная, причём погода, установившись утром, держится неизменной весь

Слайд 24Теория вероятностей
Пример 7. У 6 мальчиков и 11 девочек имеются признаки инфекционного

заболевания. Чтобы проверить наличие заболевания, требуется взять выборочный анализ крови у 2 мальчиков и 2 девочек. Сколькими способами можно это сделать?

Теория вероятностейПример 7. У 6 мальчиков и 11 девочек имеются признаки инфекционного заболевания. Чтобы проверить наличие заболевания, требуется

Слайд 29Фабрика выпускает сумки. В среднем на 100 качественных сумок приходится восемь

сумок со скрытыми дефектами. Найдите вероятность того, что купленная сумка окажется качественной. Результат округлите до сотых.
 Решeние: 
По условию на каждые 100 + 8 = 108 сумок приходится 100 качественных сумок. Значит, вероятность того, что купленная сумка окажется качественной, равна 100: 108 =0,925925…= 0,93
Фабрика выпускает сумки. В среднем на 100 качественных сумок приходится восемь сумок со скрытыми дефектами. Найдите вероятность

Слайд 30Научная конференция проводится в 5 дней. Всего запланировано 75 докладов — первые три

дня по 17 докладов, остальные распределены поровну между четвертым и пятым днями. Порядок докладов определяется жеребьёвкой. Какова вероятность, что доклад профессора М. окажется запланированным на последний день конференции?
 Решeние: За первые три дня будет прочитан 51 доклад, на последние два дня планируется 24 доклада. Поэтому на последний день запланировано 12 докладов. Значит, вероятность того, что доклад профессора М. окажется запланированным на последний день конференции, равна 12 : 75 =0,16
Научная конференция проводится в 5 дней. Всего запланировано 75 докладов — первые три дня по 17 докладов, остальные распределены поровну

Слайд 31Две фабрики выпускают одинаковые стекла для автомобильных фар. Первая фабрика выпускает

30% этих стекол, вторая  — 70%. Первая фабрика выпускает 3% бракованных стекол, а вторая — 4%. Найдите вероятность того, что случайно купленное в магазине стекло, окажется бракованным.
Решение.  Переводим %% в дроби.
Событие А - "Куплены стекла первой фабрики". Р(А)=0,3
Событие В - "Куплены стекла второй фабрики". Р(В)=0,7
Событие Х - " Стекла бракованные".
Р(А и Х) = 0.3*0.03=0.009  
Р(В и Х) = 0.7*0.04=0.028 По формуле полной вероятности: Р = 0.009+0.028 = 0.037

Две фабрики выпускают одинаковые стекла для автомобильных фар. Первая фабрика выпускает 30% этих стекол, вторая  — 70%.

Слайд 32.В торговом центре два одинаковых автомата продают кофе. Вероятность того, что

к концу дня в автомате закончится кофе, равна 0,3. Вероятность того, что кофе закончится в обоих автоматах, равна 0,12. Найдите вероятность того, что к концу дня кофе останется в обоих автоматах.
Определим события
А = {кофе закончится в первом автомате}, В = {кофе закончится во втором автомате}. По условию задачи Р(А)=Р(В) =0,3 и Р (А/В)=0,12 . По формуле сложения вероятностей найдем вероятность события А и В = {кофе закончится хотя бы в одном из автоматов}: Р(А и В) = Р(А) + Р(В) - Р(А/В) = 0,3+0,3-0,12 = 0,48. Следовательно, вероятность противоположного события {кофе останется в обоих автоматах} равна 1-0,48 = 0,52.

.В торговом центре два одинаковых автомата продают кофе. Вероятность того, что к концу дня в автомате закончится

Слайд 3321.Помещение освещается фонарём с двумя лампами. Вероятность перегорания одной лампы в

течение года равна 0,3. Найдите вероятность того, что в течение года хотя бы одна лампа не перегорит. 
Решение: 
Обе перегорят (события независимые и пользуемся формулой произведения вероятностей) с вероятностью  p1=0,3⋅0,3=0,09 Противоположное событие (НЕ обе перегорят = ОДНА хотя бы не перегорит) произойдет с вероятностью p=1-p1=1-0,09=0,91 ОТВЕТ: 0,91
21.Помещение освещается фонарём с двумя лампами. Вероятность перегорания одной лампы в течение года равна 0,3. Найдите вероятность

Слайд 35Агрофирма закупает куриные яйца в двух домашних хозяйствах. 50% яиц из

первого хозяйства — яйца высшей категории, а из второго хозяйства — 25% яиц высшей категории. Всего высшую категорию из закупленных яиц получает 45%. Найдите вероятность того, что яйцо, купленное у этой агрофирмы, окажется из первого хозяйства.
Агрофирма закупает куриные яйца в двух домашних хозяйствах. 50% яиц из первого хозяйства — яйца высшей категории, а

Слайд 36В кармане у Пети было 4 монеты по рублю и 2

монеты по два рубля. Петя, не глядя, переложил какие-то 3 монеты в другой карман. Найдите вероятность того, что обе двухрублёвые монеты лежат в одном кармане.
В кармане у Пети было 4 монеты по рублю и 2 монеты по два рубля. Петя, не

Слайд 37Двухрублевые монеты могут лежать в одном кармане, если Петя переложил в

другой карман три из четырех рублевых монет (а двухрублевые не перекладывал), или если переложил в другой карман обе двухрублевые монеты и одну рублевую одним из трех способов: 1, 2, 2; 2, 1, 2; 2, 2, 1. Эти события несовместные, вероятность их суммы равна сумме вероятностей этих событий:
 Ответ: 0,4.

Двухрублевые монеты могут лежать в одном кармане, если Петя переложил в другой карман три из четырех рублевых

Слайд 38Стрелок делает по мишени выстрел. Вероятность попадания равна 0,7. Если он

промахивается, то делает повторный выстрел. Какова вероятность того, что стрелок попадёт в мишень либо с первого, либо со второго выстрела?
Стрелок делает по мишени выстрел. Вероятность попадания равна 0,7. Если он промахивается, то делает повторный выстрел. Какова

Слайд 39Исходя из того, как поставлен вопрос, понятно, что необходимо найти сумму

вероятностей событий:
«Стрелок попадёт по мишени первым выстрелом»
«Стрелок попадёт по мишени со второго выстрела»
Вероятность попадания первым выстрелом равна 0,7.
Вероятность попадания вторым выстрелом равна 0,3∙0,7 = 0,21 (то есть, стрелок первый выстрел делает мимо мишени – вероятность промаха равна 0,3; а вторым выстрелом поражает мишень).
Таким образом, вероятность того, что стрелок попадёт в мишень либо с первого, либо со второго выстрела равна:  0,7 + 0,21 = 0,91.
Ответ: 0,91 
 
Исходя из того, как поставлен вопрос, понятно, что необходимо найти сумму вероятностей событий:«Стрелок попадёт по мишени первым

Слайд 40При артиллерийской стрельбе автоматическая система делает выстрел по цели. Если цель

не уничтожена, то система делает повторный выстрел. Выстрелы повторяются до тех пор, пока цель не будет уничтожена. Вероятность уничтожения некоторой цели при первом выстреле равна 0,6, а при каждом последующем — 0,8. Сколько выстрелов потребуется для того, чтобы вероятность уничтожения цели была не менее 0,95?
При артиллерийской стрельбе автоматическая система делает выстрел по цели. Если цель не уничтожена, то система делает повторный

Слайд 41Сколько бы не было сделано выстрелов, все эти события (каждый отдельный

выстрел) будут независимыми. При совершении независимых событий (в данном случае группы выстрелов) одновременно вероятность такого события будет равна произведению вероятностей этих независимых событий.
Вероятность поразить цель при первом выстреле равна 0,6.
Значит, вероятность промахнуться при первом выстреле равна 0,4.
Вероятность поразить цель при каждом последующем выстреле (втором ит.д.) равна 0,8. Значит, вероятность промаха при каждом последующем выстреле равна 0,2.
Необходимо поставить  вопрос: каким образом может быть поражена цель?  Цель может быть поражена либо при первом выстреле, либо вторым выстрелом, либо третьим, либо четвёртым, либо пятым выстрелом и т.д. …
Все перечисленные события независимые. Найдём их вероятности.
Сколько бы не было сделано выстрелов, все эти события (каждый отдельный выстрел) будут независимыми. При совершении независимых

Слайд 42При первом:
Вероятность поражения равна 0,6.
При втором:
Вероятность поражения равна  0,4 ∙ 0,8

= 0,32 (мимо-попал). То есть, вероятность поражения цели не более, чем двумя выстрелами равна  0,6 + 0,32 = 0,92 < 0,95
При третьем:
Вероятность поражения равна  0,4 ∙ 0,2 ∙ 0,8 = 0,064 (мимо-мимо-попал).
То есть, вероятность поражения цели не более, чем тремя выстрелами равна  0,6 + 0,32 + 0,064 = 0,984 > 0,95
Таким образом, необходимо сделать три выстрела, чтобы мишень была поражена  с вероятностью не менее  0,95.
Ответ: 3


При первом:Вероятность поражения равна 0,6.При втором:Вероятность поражения равна  0,4 ∙ 0,8 = 0,32 (мимо-попал). То есть, вероятность

Что такое shareslide.ru?

Это сайт презентаций, где можно хранить и обмениваться своими презентациями, докладами, проектами, шаблонами в формате PowerPoint с другими пользователями. Мы помогаем школьникам, студентам, учителям, преподавателям хранить и обмениваться учебными материалами.


Для правообладателей

Яндекс.Метрика

Обратная связь

Email: Нажмите что бы посмотреть