Презентация, доклад на тему Детская работа по математике на тему Показательные уравнения и неравенства

х – независимая переменная, аргумент,у – зависимая переменная, функция, основание степени а – конкретное число.

Слайд 1 Ученица 10 «А» школы №1392 Под руководством:

Давтян Р.А.

Показательные уравнения и неравенства

Ученица 10 «А» школы №1392   Под руководством: Давтян Р.А.

Слайд 2х – независимая переменная, аргумент,
у – зависимая переменная, функция,
основание степени

а – конкретное число.
х – независимая переменная, аргумент,у – зависимая переменная, функция, основание степени а – конкретное число.

Слайд 3Графиком показательной функции является экспонента:

Графиком показательной функции является экспонента:

Слайд 4Решение показательных уравнений:
Для решения показательных уравнений требуется знать и уметь

использовать следующую несложную теорему:

Помимо этого, полезно помнить об основных формулах и действиях со степенями:

Решение показательных уравнений: Для решения показательных уравнений требуется знать и уметь использовать следующую несложную теорему:Помимо этого, полезно

Слайд 5Пример 1. Решите уравнение:

Пример 1. Решите уравнение:

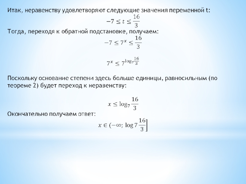
Слайд 6Пример 3. Решите уравнение:
Решение: упрощаем уравнение путем равносильных преобразований, имея в

виду везде, что показательная функция строго больше нуля при любом значении x и используя правила вычисления произведения и частного степеней, приведенные в начале статьи:
Ответ: x = 2.
Пример 3. Решите уравнение: Решение: упрощаем уравнение путем равносильных преобразований, имея в виду везде, что показательная функция

Слайд 7Решение показательных неравенств:
Показательными называются неравенства, в которых неизвестная переменная содержится только

в показателях каких-либо степеней.

Для решения показательных неравенств требуется знание следующей теоремы:
Решение показательных неравенств:Показательными называются неравенства, в которых неизвестная переменная содержится только в показателях каких-либо степеней.Для решения показательных

Слайд 12Для того, чтобы научиться решать показательные уравнения и неравенства, необходимо постоянно

тренироваться в их решении. В этом нелегком деле вам могут помочь различные методические пособия, задачники по элементарной математике, сборники конкурсных задач, занятия по математике в школе, а также индивидуальные занятия с профессиональным репетитором.

Спасибо за внимание

Для того, чтобы научиться решать показательные уравнения и неравенства, необходимо постоянно тренироваться в их решении. В этом

Что такое shareslide.ru?

Это сайт презентаций, где можно хранить и обмениваться своими презентациями, докладами, проектами, шаблонами в формате PowerPoint с другими пользователями. Мы помогаем школьникам, студентам, учителям, преподавателям хранить и обмениваться учебными материалами.


Для правообладателей

Яндекс.Метрика

Обратная связь

Email: Нажмите что бы посмотреть