Презентация, доклад на тему ҰБТ - жаңа формат

Ұлттық бірыңғай тестілеу екі кезеңнен тұрады:1. Қорытынды аттестаттау – бұл мемлекеттік бітіру емтиханы. Түлектер мемлекеттік бітіру емтихандарын тапсырады. Бұл барлық түлек үшін міндетті.2. ҰБТ - жоғары оқу орындарына түсу емтиханы. Емтихан жоғары оқу орындарына оқуға түсуге ниетті талапкерлер

Слайд 1ҰБТ – 2017 жаңа формат (Математика)

ҰБТ – 2017 жаңа формат  (Математика)

Слайд 2Ұлттық бірыңғай тестілеу екі кезеңнен тұрады:

1. Қорытынды аттестаттау – бұл мемлекеттік бітіру

емтиханы. Түлектер мемлекеттік бітіру емтихандарын тапсырады. Бұл барлық түлек үшін міндетті.

2. ҰБТ - жоғары оқу орындарына түсу емтиханы. Емтихан жоғары оқу орындарына оқуға түсуге ниетті талапкерлер үшін өткізіледі. Мұндағы мақсат — жоғары оқу орындарына оқуға қабылдау және мемлекеттік гранттың бөліну жүйесінің функциясын реттеу.

Ұлттық бірыңғай тестілеу екі кезеңнен тұрады:1. Қорытынды аттестаттау – бұл мемлекеттік бітіру емтиханы. Түлектер мемлекеттік бітіру емтихандарын тапсырады.

Слайд 4Бағалау
Жазба жұмыстарын орындау барысында
-қателіктер;
-кемшіліктер;
-ұсақ кемшіліктер кездеседі.
1) Қателіктер:
-оқушы негізгі материалды

меңгермеген;
-негізгі ережелерді, формулаларды, тепе-теңдіктерді білмейді;
-тапсырмаларды орындау барысында оларды қолдана алмайды және т.б.
2) Кемшіліктер:
-өлшем бірліктері көрсетілмеген;
-ең соңғы қорытындыда бұрыс бөлшектерді немесе қысқаратын бөлшектерді сол қалпында қалдырып кету;
- шешуде негіздемелердің болмауы.
3) Ұсақ кемшіліктер:
-шешудің тиімсіз әдістері;
-қажетті түсініктердің болмауы немесе жеткіліксіздігі;
-жазудағы ұқыпсыздықтар және т.с.с.
«5» деген баға – Барлық тапсырмалар дұрыс орындалса; ұсақ кемшіліктер саны екіден аспаса;
«4» деген баға – Бір тапсырма орындалмаған немесе қате орындалған; «3» деген баға – Дұрыс орындалған тапсырмалар саны үштен кем болмаса және оқушы міндетті білім мен білікті меңгергендігін көрсетсе;
«2» деген баға – Тапсырмалардың жартысынан көбі орындалмаған және оқушы міндетті білім мен білікті меңгергендігін көрсете алмаса.
БағалауЖазба жұмыстарын орындау барысында -қателіктер;-кемшіліктер;-ұсақ кемшіліктер кездеседі.1) Қателіктер: -оқушы негізгі материалды меңгермеген;-негізгі ережелерді, формулаларды, тепе-теңдіктерді білмейді;-тапсырмаларды орындау

Слайд 5Жазбаша емтихан жұмыстарын рәсімдеуге қойылатын талаптар
Титулдық парақты толтыру үлгісі:


11 сынып оқушысы
-------------------------- (аты-жөні)
орта мектеп курсы бойынша
алгебра және анализ бастамаларынан
жазбаша емтихандық жұмысы

Нұсқа I (II)
2) Емтихан жұмысы мектеп штампы бар дәптер парағына орындалады. Штампта мектеп атауы, нөмірі, оның орналасқан жері көрсетіледі және емтихан өткізу мерзімі толтырылады. Есеп шешуін жазу үшін әрбір екі парақты дәптер беттері сияқты орналастыру керек.
3) Әрбір жаттығу есеп шартынан, шешімінен және жауаптан тұрады. Есептің шарты бір рет көшіріліп жазылады. Есептің шартын арнайы қысқарта жазу және суреттерге түсініктемелерден бөлек пункт жасауға болмайды, себебі бұл есеп шығарудың жалпы түсініктемесіне кіреді.

Есепті шешудің соңында жауабын жазу керек. Есеп жауабы есеп шартына сәйкес болуы керек, жауап өте қысқа да емес, өте шұбалаңқы да болмауы қажет.
Егер оқушы кезекті тапсырманы орындай алмаса, онда есеп шартын жазып, келесі тапсырмаға көшуі қажет.
4) Тапсырманы шешуде оқушы барлық пайдаланған формулалар мен теңбе-теңдіктерді көрсетуі қажет.
5) Егер жұмыста сызбалар орындау қажет болса, онда оны қаламмен және құралдар көмегімен, ұқыпты орындау керек. Функция графиктерін салғанда осьтермен қиылысу нүктелері мен кризистік (сындық) нүктелерінің координаталары көрсетілуі керек.
6) Тапсырма шешімі көп сөзді болмауы керек. Жинақтылық пен нақтылық ойлау жүйесінің қатаңдығымен үйлесуі қажет.
7) Есептерді шығару барысында негізгі кезеңдерді түсіндіру қажет, егер қажет болса сызбалар салу керек.
8) Бақылау жұмысын жазуда ол анық, өте ұқыпты орындалуы қажет.

Жазбаша емтихан жұмыстарын рәсімдеуге қойылатын талаптарТитулдық парақты толтыру үлгісі:

Слайд 6Бақылау жұмыстарының үлгілері
Жаратылыстану-математикалық бағыт

Бақылау жұмыстарының үлгілеріЖаратылыстану-математикалық бағыт

Слайд 7Бақылау жұмыстарының үлгілері
Жаратылыстану-математикалық бағыт

Бақылау жұмыстарының үлгілеріЖаратылыстану-математикалық бағыт

Слайд 8ҰБТ жоғары оқу орнына түсу емтиханы және мемлекеттік гранттарды бөлу жүйесі 

ретінде қалады.
2017 жылғы ҰБТ форматы бойынша 120 сұрақ   (20+20+20+30+30=120 тапсырма) 5 пән бойынша, оның 3-і міндетті және талапкердің жоғары оқу орнына тапсыратын мамандығына байланысты 2-і бейіні бойынша қарастырылған. Барлық сұрақтар ескеріледі.
Үш міндетті пәннің бірі математикалық сауаттылықтан, бейіні бойынша математикадан тест тапсырады.

ҰЛТТЫҚ БІРЫҢҒАЙ ТЕСТІЛЕУ (ҰБТ)

ҰБТ жоғары оқу орнына түсу емтиханы және мемлекеттік гранттарды бөлу жүйесі  ретінде қалады.2017 жылғы ҰБТ форматы бойынша

Слайд 9Математика-лық сауаттылық

Математика-лық сауаттылық

Слайд 10Математикалық сауаттылық тапсырмалары
№1. Барлық бағандағы және қатарлардағы сандардың қосындылары тең болса,

онда А,В,С,Д сандары неге тең?
Жауаптары: А) 5; 6;7;8
В) 7;6;7;7
С) 4;5;6;9
Д) 6;9;9; 5
Математикалық сауаттылық тапсырмалары№1. Барлық бағандағы және қатарлардағы сандардың қосындылары тең болса, онда А,В,С,Д сандары неге тең?Жауаптары: А)

Слайд 11Математикалық сауаттылық тапсырмалары

Математикалық сауаттылық тапсырмалары

Слайд 12Математика (бейіндік пән)
Математика бойынша 30 тест тапсырмасы беріледі. Олар бір жауапты

және бірнеше жауапты болып келеді.

Бағалау шкаласы

Математика (бейіндік пән)Математика бойынша 30 тест тапсырмасы беріледі. Олар бір жауапты және бірнеше жауапты болып келеді.Бағалау шкаласы

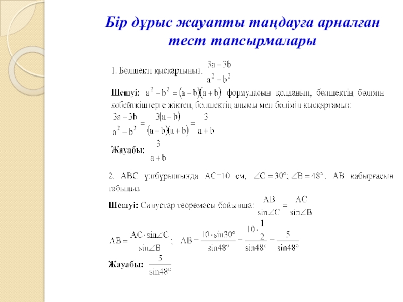
Слайд 13Бір дұрыс жауапты таңдауға арналған тест тапсырмалары

Бір дұрыс жауапты таңдауға арналған тест тапсырмалары

Слайд 14Бірнеше дұрыс жауапты таңдауға арналған тест тапсырмалары
2. Қысқаша көбейту формуласын пайдаланып,

сәйкестікті көрсетіңіз

Жауабы: В, С, Е

Бірнеше дұрыс жауапты таңдауға арналған тест тапсырмалары2. Қысқаша көбейту формуласын пайдаланып, сәйкестікті көрсетіңізЖауабы: В, С, Е

Слайд 15Мамандықтар

Мамандықтар

Что такое shareslide.ru?

Это сайт презентаций, где можно хранить и обмениваться своими презентациями, докладами, проектами, шаблонами в формате PowerPoint с другими пользователями. Мы помогаем школьникам, студентам, учителям, преподавателям хранить и обмениваться учебными материалами.


Для правообладателей

Яндекс.Метрика

Обратная связь

Email: Нажмите что бы посмотреть