Презентация, доклад по геометрии на тему Паралллограмм, ( 8 класс)

Содержание

Параллелограмм

Слайд 1РЕШЕНИЕ ЗАДАНИЙ №6 (ПАРАЛЛЕЛОГРАММ) ПО МАТЕРИАЛАМ ОТКРЫТОГО БАНКА ЗАДАЧ ЕГЭ ПО МАТЕМАТИКЕ

2016 ГОДА HTTP://MATHEGE.RU/OR/EGE/MAIN

МКОУ СОШ №32 г.Нальчик

учитель математики Р.М.Оршокдугова

РЕШЕНИЕ ЗАДАНИЙ  №6 (ПАРАЛЛЕЛОГРАММ) ПО МАТЕРИАЛАМ ОТКРЫТОГО БАНКА  ЗАДАЧ ЕГЭ ПО МАТЕМАТИКЕ 2016 ГОДА HTTP://MATHEGE.RU/OR/EGE/MAIN

Слайд 7Параллелограмм

Параллелограмм

Слайд 8В параллелограмме ABCD AB = 5, AD = 3, sin A =

0,6. Найдите большую высоту параллелограмма.

Ответ: 3.

Решение.

№ 44849

В параллелограмме ABCD AB = 5, AD = 3, sin A = 0,6. Найдите большую высоту параллелограмма.Ответ: 3.Решение.№

Слайд 9Стороны параллелограмма равны 22 и 44. Высота, опущенная на первую из

этих сторон, равна 33. Найдите высоту, опущенную на вторую сторону параллелограмма.

Ответ: 16,5.

Решение.

№ 44849

Стороны параллелограмма равны 22 и 44. Высота, опущенная на первую из этих сторон, равна 33. Найдите высоту,

Слайд 10Параллелограмм и прямоугольник имеют одинаковые стороны. Найдите острый угол параллелограмма, если

его площадь равна половине площади прямоугольника. Ответ дайте в градусах.

Ответ: 30.

Решение.

№ 27610

Параллелограмм и прямоугольник имеют одинаковые стороны. Найдите острый угол параллелограмма, если его площадь равна половине площади прямоугольника.

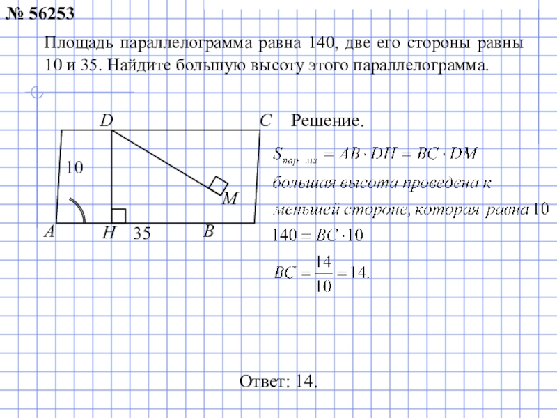
Слайд 11Площадь параллелограмма равна 140, две его стороны равны 10 и 35.

Найдите большую высоту этого параллелограмма.

Ответ: 14.

Решение.

№ 56253

Площадь параллелограмма равна 140, две его стороны равны 10 и 35. Найдите большую высоту этого параллелограмма.Ответ: 14.Решение.№

Слайд 12Диагональ параллелограмма образует с двумя его сторонами углы 24° и 65°. Найдите

больший угол параллелограмма. Ответ дайте в градусах.

Ответ: 91.

Решение.

№ 49304

Диагональ параллелограмма образует с двумя его сторонами углы 24° и 65°. Найдите больший угол параллелограмма. Ответ дайте в

Слайд 13Диагональ параллелограмма образует с двумя его сторонами углы 24° и 65°. Найдите

больший угол параллелограмма. Ответ дайте в градусах.

Ответ: 91.

Решение.

№ 49304

Диагональ параллелограмма образует с двумя его сторонами углы 24° и 65°. Найдите больший угол параллелограмма. Ответ дайте в

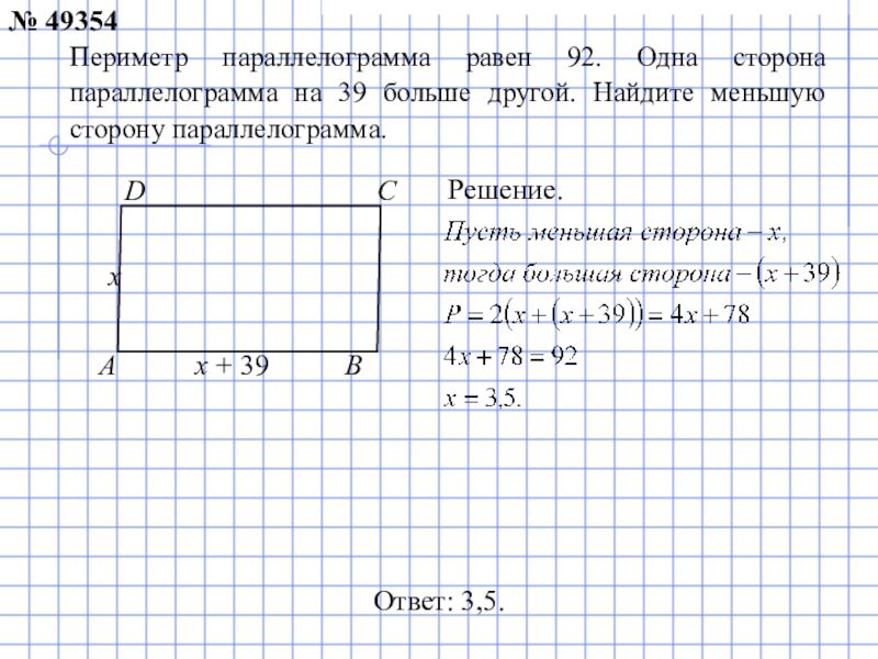
Слайд 14Периметр параллелограмма равен 92. Одна сторона параллелограмма на 39 больше другой.

Найдите меньшую сторону параллелограмма.

Ответ: 3,5.

Решение.

№ 49354

Периметр параллелограмма равен 92. Одна сторона параллелограмма на 39 больше другой. Найдите меньшую сторону параллелограмма.Ответ: 3,5.Решение.№ 49354

Слайд 15Ответ: 14.
Решение.
№ 49928
Две стороны параллелограмма относятся как 3 : 7, а

периметр его равен 40. Найдите большую сторону параллелограмма.
Ответ: 14.Решение.№ 49928Две стороны параллелограмма относятся как 3 : 7, а периметр его равен 40. Найдите большую

Слайд 16Ответ: 26.
№ 50031
Биссектриса тупого угла параллелограмма делит противоположную сторону в отношении

1 : 3, считая от вершины острого угла. Найдите большую сторону параллелограмма, если его периметр равен 65.

Решение.

Ответ: 26.№ 50031Биссектриса тупого угла параллелограмма делит противоположную сторону в отношении 1 : 3, считая от вершины

Слайд 17Найдите угол между биссектрисами углов параллелограмма, прилежащих к одной стороне. Ответ

дайте в градусах.

Ответ: 90.

Решение.

№ 27823

Найдите угол между биссектрисами углов параллелограмма, прилежащих к одной стороне. Ответ дайте в градусах.Ответ: 90.Решение.№ 27823

Слайд 18Ответ: 10.
№ 50081
Точка пересечения биссектрис двух углов параллелограмма, прилежащих к одной

стороне, принадлежит противоположной стороне. Меньшая сторона параллелограмма равна 5. Найдите его большую сторону.

Решение.

Ответ: 10.№ 50081Точка пересечения биссектрис двух углов параллелограмма, прилежащих к одной стороне, принадлежит противоположной стороне. Меньшая сторона

Слайд 19Ответ: 119,25.
№ 317538
Площадь параллелограмма ABCD равна 159. Точка E – середина

стороны BC. Найдите площадь трапеции ADEB.

Решение.

Ответ: 119,25.№ 317538Площадь параллелограмма ABCD равна 159. Точка E – середина стороны BC. Найдите площадь трапеции ADEB.Решение.

Слайд 20Ответ: 75,5.
№ 319155
Площадь параллелограмма ABCD равна 151. Найдите площадь параллелограмма A'B'C'D', вершинами

которого являются середины сторон данного параллелограмма.

Решение.

Ответ: 75,5.№ 319155Площадь параллелограмма ABCD равна 151. Найдите площадь параллелограмма A'B'C'D', вершинами которого являются середины сторон данного параллелограмма.Решение.

Слайд 21Ответ: 19,25.
№ 319253
Площадь параллелограмма ABCD равна 77. Точка E – середина стороны

CD. Найдите площадь треугольника ADE.

Решение.

Ответ: 19,25.№ 319253Площадь параллелограмма ABCD равна 77. Точка E – середина стороны CD. Найдите площадь треугольника ADE.Решение.

Слайд 22Используемые материалы
http://mathege.ru/or/ege/Main − Материалы открытого банка заданий по математике 2016 года


Используемые материалыhttp://mathege.ru/or/ege/Main − Материалы открытого банка заданий по математике 2016 года

Что такое shareslide.ru?

Это сайт презентаций, где можно хранить и обмениваться своими презентациями, докладами, проектами, шаблонами в формате PowerPoint с другими пользователями. Мы помогаем школьникам, студентам, учителям, преподавателям хранить и обмениваться учебными материалами.


Для правообладателей

Яндекс.Метрика

Обратная связь

Email: Нажмите что бы посмотреть