Презентация, доклад на тему Геометрия. Рекомендации Метод координат (с задачи 2

Задача №2. Медиана, проведенная к основанию равнобедренного треугольника, равна 160 см, а основание треугольника равно 80 см. Найдите две другие медианы.

Слайд 1Метод координат

Метод координат

Слайд 2Задача №2.
Медиана, проведенная к основанию равнобедренного треугольника, равна 160 см,

а основание треугольника равно 80 см. Найдите две другие медианы.

Задача №2. Медиана, проведенная к основанию равнобедренного треугольника, равна 160 см, а основание треугольника равно 80 см.

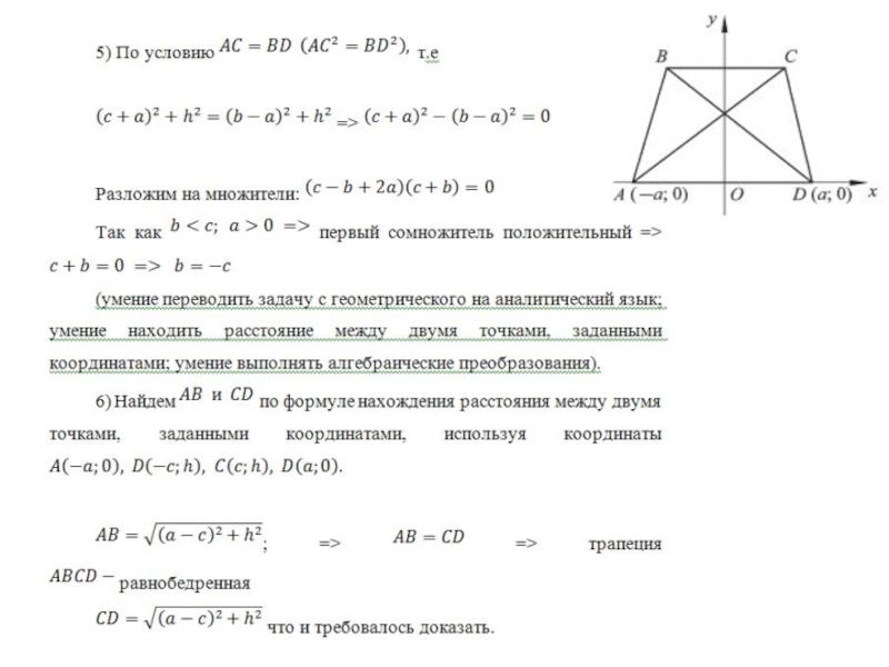
Слайд 5Задача №3.
Докажите, что в равнобедренной трапеции диагонали равны. Сформулируйте и

докажите обратное утверждение.

Задача №3. Докажите, что в равнобедренной трапеции диагонали равны. Сформулируйте и докажите обратное утверждение.

Слайд 9Задача №4.
Докажите, что если диагонали параллелограмма равны, то параллелограмм является

прямоугольником.

Задача №4. Докажите, что если диагонали параллелограмма равны, то параллелограмм является прямоугольником.

Слайд 14Контрольная работа по теме «Метод координат». 9 класс

Контрольная работа по теме «Метод координат». 9 класс

Слайд 16Ответы к контрольной работе по теме «Метод координат»

Ответы к контрольной работе по теме «Метод координат»

Слайд 17Изучениe метода координат в школьном курсе геометрии:
Цели
развить умение применять алгебраический аппарат

при решении геометрических задач, на основе этого показать тесную связь алгебры и геометрии
развивать вычислительную и графическую культуру учащихся
показать учащимся эффективный способ решения задач и доказательства теорем.
Изучение метода координат и обучение его применению в школе делится на несколько этапов.
В 5-6 классах вводится основной понятийный аппарат. На первом этапе учащиеся знакомятся с координатным лучом ( при изучении отрицательных чисел дополняется до координатной прямой, после введения рациональных чисел – о координатной плоскости ).
На втором этапе учащимся даются уравнения прямой и окружности. Эти понятия изучаются и в алгебре, и в геометрии, но с разной содержательной целью, поэтому ученики еще не видят связи между ними.
В курсе алгебры 7 класса путем построения ряда точек, координаты которых вычисляются по аналитическому заданию функции, вводятся графики основных функций. В геометрии – уравнения прямой и окружности вводятся на основе геометрических свойств.
В курсе геометрии 9 класса учащиеся начинают применять сам метод координат для решения задач.

Изучениe метода координат в школьном курсе геометрии: Целиразвить умение применять алгебраический аппарат при решении геометрических задач, на

Что такое shareslide.ru?

Это сайт презентаций, где можно хранить и обмениваться своими презентациями, докладами, проектами, шаблонами в формате PowerPoint с другими пользователями. Мы помогаем школьникам, студентам, учителям, преподавателям хранить и обмениваться учебными материалами.


Для правообладателей

Яндекс.Метрика

Обратная связь

Email: Нажмите что бы посмотреть