Презентация, доклад на тему Решение задач по темеПерпендикулярность прямой и плоскости

Цели урока: - закрепить вопросы теории по теме « Перпендикулярность прямой к плоскости» ; - выработать навыки решения основных типов задач на перпендикулярность прямой и плоскости.

Слайд 1Решение задач на перпендикулярность прямой и плоскости
m
a
b

Решение задач на перпендикулярность прямой и плоскостиmab

Слайд 2Цели урока:

- закрепить вопросы теории по теме
«

Перпендикулярность прямой к плоскости» ;
- выработать навыки решения основных типов задач на перпендикулярность прямой и плоскости.
Цели урока: - закрепить вопросы теории по теме  « Перпендикулярность прямой к  плоскости» ; -

Слайд 3Решение задач по готовым чертежам
1.

Доказать: АС 2.

А В

BMDC - прямоугольник
Доказать: CD (ABC)

3. 4.



ABCD- параллелограмм
Доказать: ВС DE Доказать: МО (АВС)

С

(АВМ)

M

А

В

D

C

M

А

Е

A

B

М

О

D

C

B

D

C

M

Решение задач по готовым чертежам   1.

Слайд 4Решение задач
1. АС АВ (по условию),АС АМ (по

условию), АВ (АВМ),
АМ (АВМ),АВ АМ = А АС (АВМ).
2. Т.к. BMDC-прямоугольник, то ∠МВС=90∘,значит МВ ВС,
ВС (АВС), МВ МВ ( по условию), АВ (АВС),ВС АВ=В
МВ (АВС) (по признаку перпендикулярности прямой и плоскости).
3. ∆СМВ- равнобедренный (по условию) и MD- высота, то МD-
медиана( по свойству равнобедренного треугольника). Значит, CD=BD.
1) т.к. ∆ АВС –равнобедренный (по условию) и AD – медиана ( по определению), то AD высота ( по свойству медианы равнобедренного треугольника),значит, ВС ‌ AD.
2) BC MD, MD (AMD), BC AD, AD (AMD), MD AD=D
BC (AMD) (по признаку перпендикулярности прямой и плоскости)

Решение задач1. АС  АВ (по условию),АС   АМ (по условию), АВ  (АВМ),  АМ

Слайд 53) DE (AMD), BC (AMD) BC DE

(по определению прямой, перпендикулярной плоскости) .
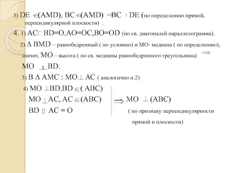
4. 1) AC BD=O.AO=OC,BO=OD (по св. диагоналей параллелограмма).
2) ∆ BMD – равнобедренный ( по условию) и МО- медиана ( по определению),
значит, МО – высота ( по св. медианы равнобедренного треугольника)
МО BD.
3) В ∆ АМС : МО АС ( аналогично п.2)
4) МО BD,BD ( ABC)
MO AC, AC (ABC) MO (ABC)
BD AC = O ( по признаку перпендикулярности
прямой и плоскости)

3) DE  (AMD), BC  (AMD)  BC  DE (по определению прямой, перпендикулярной плоскости) .4.

Слайд 6Задача № 130

Дано: ABCD – квадрат;
МВ (ABCD) = B,
∠ MBA= ∠ MBC = 90∘;
МВ = m, AB = n

В

А

О

D

C

M

Задача № 130

Что такое shareslide.ru?

Это сайт презентаций, где можно хранить и обмениваться своими презентациями, докладами, проектами, шаблонами в формате PowerPoint с другими пользователями. Мы помогаем школьникам, студентам, учителям, преподавателям хранить и обмениваться учебными материалами.


Для правообладателей

Яндекс.Метрика

Обратная связь

Email: Нажмите что бы посмотреть