Презентация, доклад на тему Рациональные и иррациональные числа.

Содержание

ПовторениеЧисла 1, 2, 3 … - натуральные числаНатуральные числа – числа, возникающие естественным образом при счёте.Существуют два подхода к определению натуральных чисел — числа, используемые при:перечислении (нумеровании) предметов (первый, второй, третий, …);обозначении количества предметов (нет предметов, один предмет, два предмета, …).1-й танк2-й танк3-й

Слайд 1Рациональные числа. Иррациональные числа.

Рациональные числа. Иррациональные числа.

Слайд 2Повторение
Числа 1, 2, 3 … - натуральные числа
Натуральные числа – числа, возникающие

естественным образом при счёте.
Существуют два подхода к определению натуральных чисел — числа, используемые при:
перечислении (нумеровании) предметов 
(первый, второй, третий, …);
обозначении количества предметов (нет предметов, один предмет, два предмета, …).

1-й танк

2-й танк

3-й танк

N

ПовторениеЧисла 1, 2, 3 … - натуральные числаНатуральные числа – числа, возникающие естественным образом при счёте.Существуют два подхода

Слайд 3Повторение
Множество целых чисел =
натуральные числа + противоположные им числа и нуль
-5,

-4, -3, -2, -1, 0, 1, 2, 3, 4, 5

Z

ПовторениеМножество целых чисел =натуральные числа + противоположные им числа и нуль-5, -4, -3, -2, -1, 0, 1,

Слайд 4Повторение
Дробные числа

ПовторениеДробные числа

Слайд 5Множество рациональных чисел =
целые и дробные числа
Q

Множество рациональных чисел =целые и дробные числаQ

Слайд 6235
-7
19
-5,7
Устно
-90

235-719-5,7Устно-90

Слайд 7Иррациональные числа
Целые отрицательные
0
Натуральные
Дробные отрицательные
Дробные положительные
Целые
Дробные
Рациональные
Иррациональные
Отрицательные
Положительные
Действительные

Иррациональные числаЦелые отрицательные0НатуральныеДробные отрицательныеДробные положительныеЦелыеДробныеРациональныеИррациональныеОтрицательныеПоложительныеДействительные

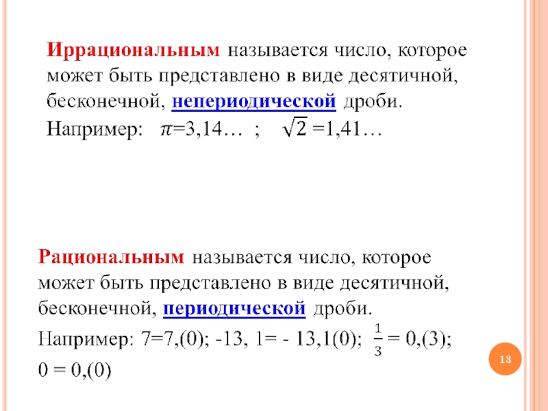
Слайд 8Иррациональные числа

Иррациональные числа

Слайд 9История
Математики Древней Греции более двадцати веков тому назад пришли к выводу,

что нет ни целого, ни дробного числа, выражающего диагональ квадрата со стороной 1. Это вызвало кризис в математической науке: диагональ у квадрата есть, а длины у неё нет!
Математики нашли выход из этой ситуации: раз имеющегося запаса чисел – целых и дробных – не хватает для выражения длин отрезков, значит, нужны какие-то новые числа. Так появились иррациональные числа.
ИсторияМатематики Древней Греции более двадцати веков тому назад пришли к выводу, что нет ни целого, ни дробного

Слайд 10Измерение длин отрезков на координатной прямой
Работа с учебником стр.63 –

64
п. 11.
Устно ответить на вопросы:
Как можно измерить длину любого отрезка?
Как можно получить более точный результат (с точностью до 0,1; 0,01 и 0,001?
Какие числа окажутся в результате измерений?

Иррациональные числа

Измерение  длин отрезков на координатной прямойРабота с учебником стр.63 – 64п. 11.Устно ответить на вопросы:Как можно

Слайд 11Среди рациональных чисел нет такого числа, квадрат которого равен 2.

Среди рациональных чисел нет такого числа, квадрат которого равен 2.

Слайд 12Число

Число

Слайд 14Множество рациональных + множество иррациональных чисел = множеству действительных чисел
R=

Множество рациональных + множество иррациональных чисел = множеству действительных чиселR=

Слайд 15НАТУРАЛЬНЫЕ
ЦЕЛЫЕ
РАЦИОНАЛЬНЫЕ
ДЕЙСТВИТЕЛЬНЫЕ
Множество действительных чисел

НАТУРАЛЬНЫЕЦЕЛЫЕРАЦИОНАЛЬНЫЕДЕЙСТВИТЕЛЬНЫЕМножество действительных чисел

Слайд 16Множество рациональных чисел + множество иррациональных чисел называют множеством действительных чисел.
…,

3,010010001…, …

0

…, – 5,020022000222...,…

Множество рациональных чисел + множество иррациональных чисел называют множеством действительных чисел.…, 3,010010001…, …0…, – 5,020022000222...,…

Слайд 17Каждому действительному числу соответствует единственная точка координатной прямой, и каждой точке

координатной прямой соответствует единственное действительное число.

х

5

0

1

– 10

7,53…

Каждому действительному числу соответствует единственная точка координатной прямой, и каждой точке координатной прямой соответствует единственное действительное число.х501–

Слайд 18Между множеством действительных чисел и множеством точек координатной прямой существует взаимно

однозначное соответствие.
Между множеством действительных чисел и множеством точек координатной прямой существует взаимно однозначное соответствие.

Слайд 19Сравнение иррациональных чисел
Сравним числа 2,36366… и 2,37011…
совпадают
в разряде сотых у

первой дроби число единиц меньше, чем у второй, поэтому

2,36366… < 2,37011…

Сравнение иррациональных чиселСравним числа 2,36366… и 2,37011… совпадаютв разряде сотых у первой дроби число единиц меньше, чем

Слайд 21Кластер
Иррациональные числа
Натуральные
числа
Целые
числа
Рациональные
числа
9
0
7
–6(3)
7,020020002…
345
π
1,24(53)

КластерИррациональные числаНатуральныечислаЦелые числаРациональныечисла907–6(3)7,020020002…345π1,24(53)

Слайд 22№ 276, № 277, № 279
№ 280, № 281 (а, в,

д).
№ 285, № 286.

Упражнения

№ 276, № 277, № 279№ 280, № 281 (а, в, д).№ 285, № 286.Упражнения

Слайд 23Задача на повторение
В дивизионном полку за 20 секунд выпускают 120 ракет.

Сколько ракет выпустят за 4 секунды.
Задача на повторениеВ дивизионном полку за 20 секунд выпускают 120 ракет. Сколько ракет выпустят за 4 секунды.

Слайд 24Вопросы
– Какие числа называются рациональными?
– Какие числа называются иррациональными?
– Из каких

чисел состоит множество действительных чисел?
Вопросы– Какие числа называются рациональными?– Какие числа называются иррациональными?– Из каких чисел состоит множество действительных чисел?

Слайд 25Задание на самоподготовку:
№ 278, № 281 (б, г, е), № 282

Задание на самоподготовку:№ 278, № 281 (б, г, е), № 282

Слайд 26Рефлексия

Рефлексия

Что такое shareslide.ru?

Это сайт презентаций, где можно хранить и обмениваться своими презентациями, докладами, проектами, шаблонами в формате PowerPoint с другими пользователями. Мы помогаем школьникам, студентам, учителям, преподавателям хранить и обмениваться учебными материалами.


Для правообладателей

Яндекс.Метрика

Обратная связь

Email: Нажмите что бы посмотреть