Презентация, доклад на тему Производная и ее применение (10-11 класс)

Содержание

Причины невыполнения заданий на производную- во-первых, производная - материал курса алгебры и начал 10-11 классов, для освоения которого необходима достаточная база знаний программы основной школы;- во-вторых, несмотря на невысокий уровень сложности самого задания, спектр проверки понимания

Слайд 1Применение производной в заданиях ЕГЭк решению задач ЕГЭ

Применение производной в заданиях ЕГЭк решению задач ЕГЭ

Слайд 2Причины невыполнения заданий на производную
- во-первых, производная - материал курса алгебры

и начал 10-11 классов, для освоения которого необходима достаточная база знаний программы основной школы;
- во-вторых, несмотря на невысокий уровень сложности самого задания, спектр проверки понимания темы «производная» в этом задании довольно широк – предлагаются и задачи на геометрический и физический смысл производной, и задачи с множеством ситуаций, описывающих связь между поведением функции и ее производной;
- в-третьих, для решения большинства задач на производную требуется не просто непосредственно применить алгоритм, а самостоятельно проанализировать ситуацию и сделать вывод.

Причины невыполнения заданий на производную- во-первых, производная - материал курса алгебры и начал 10-11 классов, для освоения

Слайд 3Геометрический смысл производной

Геометрический смысл производной

Слайд 4Анализируя угол наклона касательной, привожу варианты проведения касательной

Анализируя угол наклона касательной, привожу варианты проведения касательной

Слайд 5К одной и той же функции можно провести множество касательных

К одной и той же функции можно провести множество касательных

Слайд 6Выводы записываются в таблице

Выводы записываются в таблице

Слайд 7Физический смысл производной
производная — это скорость изменения функции

Физический смысл производнойпроизводная — это скорость изменения функции

Слайд 8Задачи на геометрический смысл производной
Задача 1-2. На рисунке изображён график функции у

= f(x) и касательная к нему в точке с абсциссой x0. Найдите значение производной функции в точке x0.

Задачи на геометрический смысл производнойЗадача 1-2. На рисунке изображён график функции у = f(x) и касательная к нему

Слайд 9Решение

Решение

Слайд 10Задача 3. На рисунке изображен график функции у = f(x). Прямая, проходящая

через начало координат, касается графика этой функции в точке с абсциссой 10. Найдите значение производной функции в точке x0=10.
Задача 3. На рисунке изображен график функции у = f(x). Прямая, проходящая через начало координат, касается графика этой

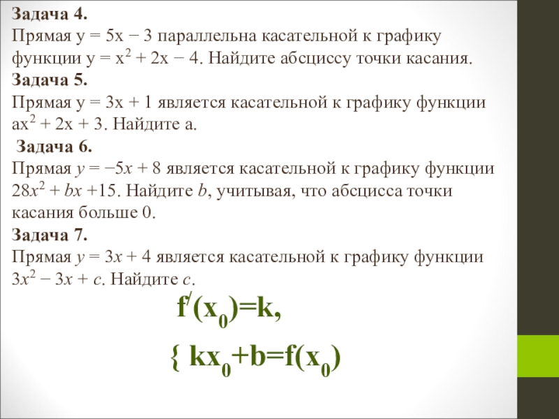
Слайд 11 Задача 4. Прямая y = 5x − 3 параллельна касательной к графику функции y = x2 + 2x −

4. Найдите абсциссу точки касания. Задача 5. Прямая y = 3x + 1 является касательной к графику функции ax2 + 2x + 3. Найдите a. Задача 6. Прямая y = −5x + 8 является касательной к графику функции 28x2 + bx +15. Найдите b, учитывая, что абсцисса точки касания больше 0. Задача 7. Прямая y = 3x + 4 является касательной к графику функции 3x2 − 3x + c. Найдите c.

f/(x0)=k,
{ kx0+b=f(x0)

Задача 4.  Прямая y = 5x − 3 параллельна касательной к графику функции y = x2 + 2x − 4. Найдите абсциссу

Слайд 12Задачи на физический смысл производной
Задача 1
Материальная точка движется прямолинейно по закону x(t)

= 6t2 − 48t + 17, где x - расстояние от точки отсчета в метрах, t - время в секундах, измеренное с начала движения. Найдите ее скорость (в метрах в секунду) в момент времени t = 9с. 
Задача 2
Материальная точка движется прямолинейно по закону x(t) = t2 − 13t + 23, где x - расстояние от точки отсчета в метрах, t - время в секундах, измеренное с начала движения. В какой момент времени (в секундах) ее скорость была равна 3 м/с?

Задачи на физический смысл производнойЗадача 1Материальная точка движется прямолинейно по закону x(t) = 6t2 − 48t + 17, где x - расстояние

Слайд 13Задачи на определение характеристик производной по графику функции

Задачи на определение характеристик производной по графику функции

Слайд 14Задачи на определение характеристик функции по графику её производной

Задачи на определение характеристик функции по графику её производной

Слайд 16Задачи на нахождение точек экстремума функции
Алгоритм нахождения точек экстремума
Найти область определения

функции.
Найти её производную f'(x).
Найти точки, в которых f'(x) не существует.
Найти точки, в которых f'(x) = 0.
Отметить на числовой прямой область определения функции и все точки, выявленные в п.3 и п.4 (критические точки). Получатся промежутки области определения, на которых производная сохраняет постоянный знак.
Определить знак f'(x) для каждого промежутка.
Определить по знакам производной участки возрастания и убывания функции и сделать выводы о наличии или отсутствии экстремума и его характере в каждой из критических точек.

Задачи на нахождение точек экстремума функцииАлгоритм нахождения точек экстремумаНайти область определения функции.Найти её производную f'(x).Найти точки, в

Слайд 17Задачи на нахождение экстремумов функции
1) Находим точки экстремумов функции и определяем

их характер так же, как в задачах выше.
2) Определяем значения функции в точках максимума или минимума в соответствии с вопросом задачи.
3) Если точек максимума (минимума) на области определения функции несколько, то максимумы (минимумы) называются локальными, а самый большой (самый маленький) называется глобальным максимумом (минимумом) функции.
Ещё раз читаем вопрос задачи и выбираем нужный.

Задачи на нахождение экстремумов функции 1) Находим точки экстремумов функции и определяем их характер так же, как

Слайд 18Задачи на определение наибольшего (наименьшего) значения функции на отрезке
1)Найти производную f'(x).
2)

Найти точки, в которых f'(x) не существует
3) Найти точки, в которых f'(x) = 0.
4) Отобрать точки, которые принадлежат данному отрезку.
5) Вычислить значение функции в критических точках и на концах отрезка, выбрать из них наибольшее или наименьшее значение.
Проговариваю, если критических точек нет, то наименьшее или наибольшее значение функция достигает на концах отрезка.

Задачи на определение наибольшего (наименьшего) значения функции на отрезке 1)Найти производную f'(x).2) Найти точки, в которых f'(x)

Слайд 19Утверждения, полезные для отыскания наибольшего или наименьшего значения непрерывной функции y=f(x)

на промежутке (a; b)

1. Если функция y=f(x) имеет в промежутке (a; b) только одну точку экстремума с, причем эта точка максимума, то f(c) – наибольшее значение функции на промежутке.
2. Если функция y=f(x) имеет в промежутке (a; b) только одну точку экстремума с, причем эта точка минимума, то f(c) – наименьшее значение функции на промежутке.

Утверждения, полезные  для отыскания наибольшего или наименьшего значения непрерывной функции y=f(x) на промежутке (a; b) 1.

Что такое shareslide.ru?

Это сайт презентаций, где можно хранить и обмениваться своими презентациями, докладами, проектами, шаблонами в формате PowerPoint с другими пользователями. Мы помогаем школьникам, студентам, учителям, преподавателям хранить и обмениваться учебными материалами.


Для правообладателей

Яндекс.Метрика

Обратная связь

Email: Нажмите что бы посмотреть