Презентация, доклад на тему Производная. Алгебра 11 класс.

Содержание

Угловой коэффициент прямой.Прямая проходит через начало координат и точку Р(3; -1). Чему равен ее угловой коэффициент?

Слайд 1Производная и ее применение

Производная и ее применение

Слайд 2Угловой коэффициент прямой.
Прямая проходит через начало
координат и точку Р(3; -1).

Чему равен ее угловой
коэффициент?





Угловой коэффициент прямой.Прямая проходит через начало координат и точку Р(3; -1). Чему равен ее угловой коэффициент?

Слайд 3Найдите угловые коэффициенты прямых:
2
1
3
4
1
2
3
4

Найдите угловые коэффициенты прямых:21341234

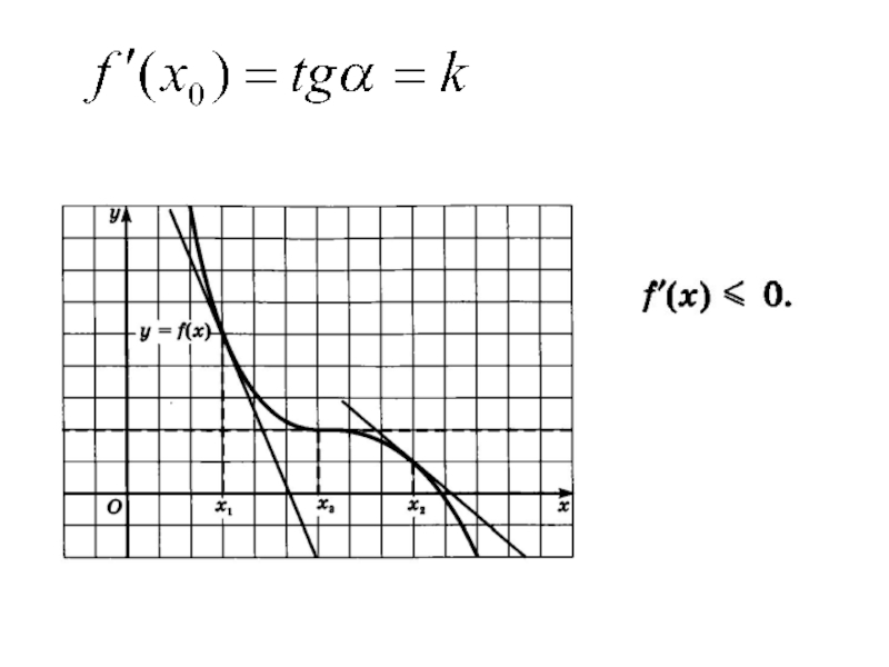
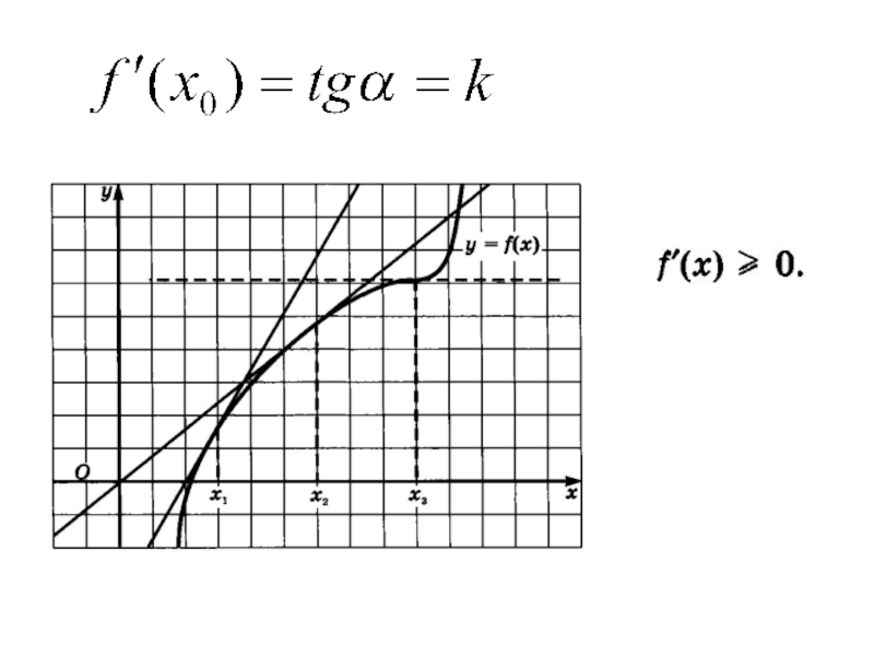
Слайд 4Касательная к кривой.







Касательная к кривой.

Слайд 5







k – угловой коэффициент прямой






Касательная

есть предельное положение секущей.


Секущая


Р

Р1

k – угловой коэффициент прямой Касательная есть предельное положение секущей.СекущаяРР1

Слайд 6





Р
Р1

α
Касательная к кривой.

РР1αКасательная к кривой.

Слайд 7









k – угловой

коэффициент прямой(касательной)




Касательная


Геометрический смысл производной
Значение производной функции в данной точке равно угловому коэффициенту касательной, проведенной к графику функции в этой точке.

k – угловой коэффициент прямой(касательной)КасательнаяГеометрический смысл производнойЗначение производной функции в

Слайд 8
х1 х3

х2







х1  х3   х2

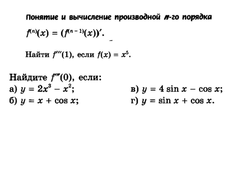
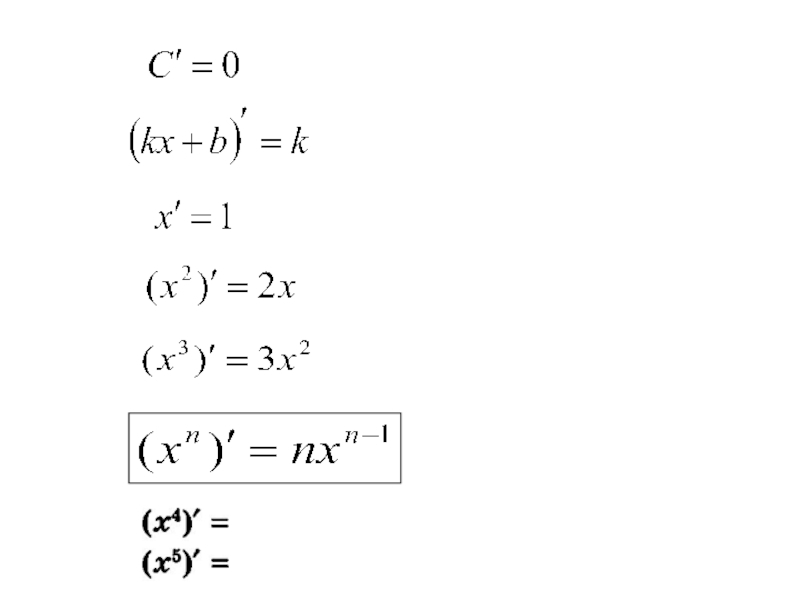
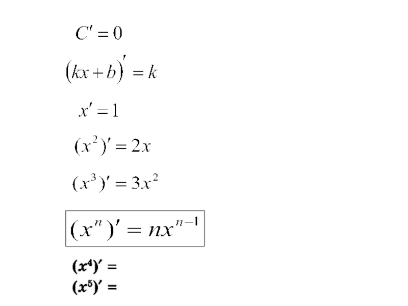
Слайд 9Нахождение производной.

Нахождение производной.

Слайд 10Нахождение производной.

Нахождение производной.

Слайд 11Нахождение производной.

Нахождение производной.

Слайд 12Нахождение производной.

Нахождение производной.

Слайд 13Нахождение производной.

Нахождение производной.

Слайд 22Проверочная работа

Проверочная работа

Слайд 25Решение задач на касательную

Решение задач на касательную

Слайд 32Повторение:
Прямые
параллельны
Прямые
совпадают
Прямые
перпендикулярны
Прямые
пересекаются

Повторение:Прямые параллельныПрямые совпадаютПрямые перпендикулярныПрямые пересекаются

Слайд 38Теорема 1

Теорема 1

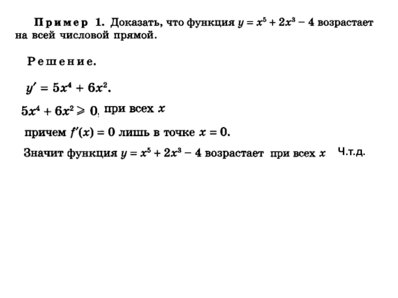
Слайд 39Ч.т.д.

Ч.т.д.

Слайд 40Ч.т.д.

Ч.т.д.

Слайд 42Теорема 2 (условие постоянства функции)

Теорема 2 (условие постоянства функции)

Слайд 45Устная работа
Задача. По графику функции y=f(x), изображенному на рисунке, определить критические

и стационарные точки.
Устная работа Задача. По графику функции y=f(x), изображенному на рисунке, определить критические и стационарные точки.

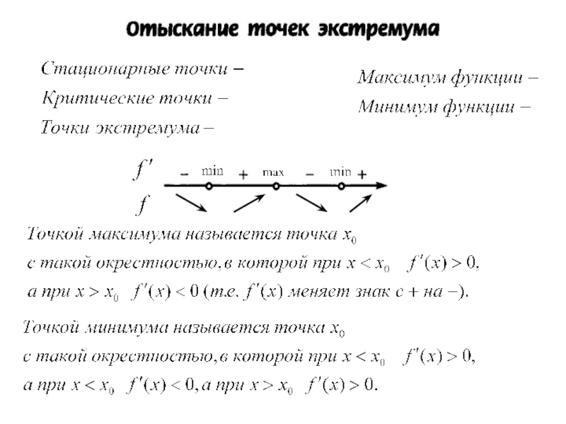
Слайд 47Теорема 4 (необходимое и достаточное условия экстремума)
Замечание

Теорема 4 (необходимое и достаточное условия экстремума)Замечание

Слайд 48Алгоритм отыскания точек экстремума


Алгоритм отыскания точек экстремума

Слайд 49Алгоритм нахождения наибольшего и
наименьшего значений функции на отрезке
2)

Алгоритм нахождения наибольшего и наименьшего значений функции на отрезке2)

Слайд 50




Укажите наиб. и наим. значение функции.

Укажите наиб. и наим. значение функции.

Слайд 51




Укажите наиб. и наим. значение функции.

Укажите наиб. и наим. значение функции.

Слайд 52
Укажите наиб. и наим. значение функции.
.




Укажите наиб. и наим. значение функции. .

Слайд 53Укажите наиб. и наим. значение функции.

Укажите наиб. и наим. значение функции.

Слайд 54Укажите наиб. и наим. значение функции.

Укажите наиб. и наим. значение функции.

Слайд 55Укажите наиб. и наим. значение функции.

Укажите наиб. и наим. значение функции.

Слайд 56Укажите наиб. и наим. значение функции.

Укажите наиб. и наим. значение функции.

Слайд 57За урок!

За урок!

Что такое shareslide.ru?

Это сайт презентаций, где можно хранить и обмениваться своими презентациями, докладами, проектами, шаблонами в формате PowerPoint с другими пользователями. Мы помогаем школьникам, студентам, учителям, преподавателям хранить и обмениваться учебными материалами.


Для правообладателей

Яндекс.Метрика

Обратная связь

Email: Нажмите что бы посмотреть