Презентация, доклад Задания с параметром в ОГЭ

Содержание

Некоторые типы заданий с параметрами в гиа1.Решить уравнение, неравенство или систему с параметром;2.Определить количество корней уравнения при различных значениях параметра;3.Найти все значения параметра, при которых уравнение ( неравенство, система) имеет единственное решение,

Слайд 1 Задания с параметром В ОГЭ
учитель Шадрина Татьяна Михайловна
МБОУ Городская гимназия

города Димитровграда Ульяновской области.
Задания с  параметром В ОГЭ учитель Шадрина Татьяна МихайловнаМБОУ Городская гимназия города Димитровграда Ульяновской

Слайд 2 Некоторые типы заданий с параметрами в гиа
1.Решить уравнение, неравенство или

систему с параметром;
2.Определить количество корней уравнения при различных значениях параметра;
3.Найти все значения параметра, при которых уравнение
( неравенство, система) имеет единственное решение, ровно два решения, не имеет решений, выполняется при всех х и т.д.;
4. Найти все значения параметра, при которых данные уравнения или неравенства равносильны, одно является следствием другого, имеют хотя бы один общий корень и т.д.
5. Найти все значения параметра, при которых корни квадратного уравнения удовлетворяют поставленным условиям ( один корень меньше данного числа а, оба корня больше а и т. д .)


Некоторые типы заданий  с параметрами в гиа1.Решить уравнение, неравенство или систему с параметром;2.Определить количество корней

Слайд 3Что значит решить уравнение с параметром?
Решить уравнение

(неравенство, систему) с параметром - это значит для каждого допустимого значения параметра найти множество всех решений данного уравнения (неравенства, системы) или доказать, что их нет.

Аналитическое

Графическое

Используя свойства функций:
-ограниченность
- четность…

Что значит решить  уравнение с параметром?     Решить уравнение (неравенство, систему) с параметром

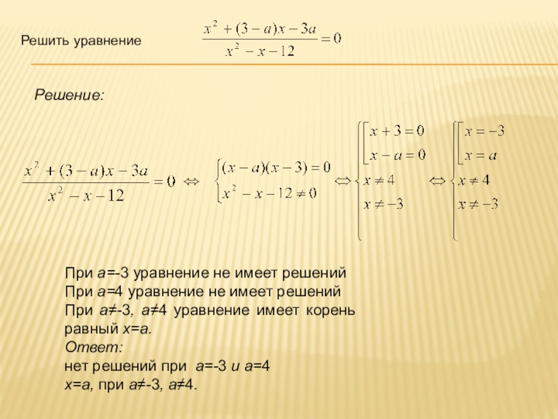
Слайд 4Решить уравнение
Решение:
При а=-3 уравнение не имеет решений
При а=4 уравнение не

имеет решений
При а≠-3, а≠4 уравнение имеет корень равный х=а.
Ответ:
нет решений при а=-3 и а=4
х=а, при а≠-3, а≠4.


Решить уравнение Решение:При а=-3 уравнение не имеет решенийПри а=4 уравнение не имеет решенийПри а≠-3, а≠4 уравнение имеет

Слайд 5При каких значениях а следующее уравнение имеет хотя бы одно решение:


|x-1|+|2x-3|=a

Решение:
Построим график функции

на плоскости Oxy

Раскрывая модули, получаем

Следовательно, уравнение f(x)=a имеет хотя бы одно решение, если a≥0,5
Ответ: а≥0, 5.

При каких значениях а следующее уравнение имеет хотя бы одно решение: |x-1|+|2x-3|=aРешение:Построим график функции на плоскости OxyРаскрывая

Слайд 6При каких значениях параметра k уравнение x2-6x+8=k имеет 4 корня?
Построим график

функции y=x2-6x+8.
Правая часть данного уравнения может быть только неотрицательной, т.е. k0

:

Решение:

Ответ: если k=0, то уравнение (1) имеет 4 корня (-4;-2;2;4);
если 1

При каких значениях параметра k уравнение x2-6x+8=k имеет 4 корня?Построим график функции y=x2-6x+8.Правая часть данного уравнения может

Слайд 7При каких значениях параметра а уравнение |2x+4|=ax+1 имеет единственное решение?
Решение:
Число решений

уравнения равно количеству точек пересечения графиков y=|2x+4| и y=ax+1. Первый график неподвижен y=|2x+4|.

Функция вида у=ах+1 задает семейство прямых, проходящих через точку (0;1) и имеющих угловой коэффициент равный а.
Есть три критических положения этих прямых m1; m2; m3.

Прямая m1 проходит через точку m
(-2;0), Прямая m2 параллельна прямой у=-2х-4, прямая m3 параллельна прямой у=2х+4. Угловые коэффициенты а прямых m1, m2, m3 равны 0,5; -2; 2 соответственно. Графики функций y=|2x+4| и y=ax+1 имеют одну точку пересечения при

.

.

Ответ:

При каких значениях параметра а уравнение |2x+4|=ax+1 имеет единственное решение?Решение:Число решений уравнения равно количеству точек пересечения графиков

Слайд 8При каких значениях а уравнение |x+1| + |x-a|=3
имеет хотя бы

одно решение.

Решение:
Данное уравнение равносильно |x+1| -3 = -|x-a|. Воспользуемся методом графической интерпретации.
Построим график y=|x+1|-3
Функция вида

задает семейство графиков, получающихся из графика а функции y= -|x| сдвигом на а единиц вдоль оси Ox.

Уравнение имеет хотя бы одно решение при -4≤a≤2
Ответ: -4≤a≤2.

При каких значениях а уравнение |x+1| + |x-a|=3 имеет хотя бы одно решение.Решение:Данное уравнение равносильно |x+1| -3

Слайд 9Найти все значения параметра а при которых уравнение a -|1-

|=0 имеет два корня.

Зададим функцию
f(х)=| |

f(х)= | 1- |.

Построим график.
f (x) = a
Уравнение имеет два корня
01.

х

х+1

х

х+1

1

х+1

Ответ: 0< а<1, а>1.

а

Найти все значения параметра а при которых уравнение a -|1-     |=0 имеет два

Слайд 10Решить уравнение ||х|-2|-|х-4|=а
Зададим функцию а(х)= ||х|-2|-|х-4|

-6, при х<-2;
2х-2, при -2≤х<0;
а(х)= -2, при 0≤х<2;
2х-6, при 2≤х<4;
2, при х≥4.



Ответ:1) решений нет при а<-6, а>2;

2) х≤2 при а= -6;

3) х= при -6<а<-2;

4) 0≤х≤2 при а=-2;

5) х= при -2<а<2;

6) х≥4 при а=2.


а+2

2

а+6

2

Решить уравнение ||х|-2|-|х-4|=аЗададим функцию а(х)= ||х|-2|-|х-4|       -6,   при х

Слайд 11При каких значениях параметра m график функции y=(x-m)2-4 пересекает осьOx в

точках, абсциссы которых
положительны
отрицательны
разных знаков.
Решение:
y=(x-m)2-4 – квадратичная функция, графиком является парабола, ветви которой направлены вверх, с вершиной в точке (m;-4).

Следовательно, абсциссы
положительны при m>2
отрицательны при m<-2
разных знаков при -2Ответ: положительны при m>2, отрицательны при m<-2,
разных знаков -2

При каких значениях параметра m график функции y=(x-m)2-4 пересекает осьOx в точках, абсциссы которыхположительныотрицательныразных знаков.Решение:y=(x-m)2-4 – квадратичная

Слайд 12При каких значениях корни квадратного трехчлена
действительны и оба больше

½)?
При каких значениях корни квадратного трехчлена действительны и оба больше ½)?

Слайд 13Расположение корней квадратного трехчлена

Расположение корней квадратного трехчлена

Слайд 14При каких значениях корни квадратного трехчлена
действительны и оба больше

½)?

Решение:
Воспользуемся теоремой, получим две системы неравенств:

система решений не имеет.

Ответ: при

корни квадратного трехчлена действительны и оба больше ½.

При каких значениях корни квадратного трехчлена действительны и оба больше ½)?Решение: Воспользуемся теоремой, получим две системы неравенств:система

Слайд 15Найти все действительные значения k , при которых квадратный трехчлен

будет отрицательным при всех значениях x, удовлетворяющих неравенству

.

Решение:
Условие задачи выполняется тогда и только тогда, когда интервал будет расположен между корнями параболы, т.е. если

Подставляем значение 1 и 2 в данный трехчлен, получим систему
двух квадратных неравенств.

Решая систему, получим

Ответ:

Найти все действительные значения k , при которых квадратный трехчлен будет отрицательным при всех значениях x, удовлетворяющих

Слайд 16Для каждого действительного числа а решить уравнение х2+х+а=0 (1)
Решение:
Представляем уравнение (1)

в виде х2+х= -а (2)
и построим график функции у=х2+х.
Решение уравнения (2) для различных значений параметра а представляются абсциссы точек пересечения графика функции у= х2+х и прямой у= -а.

Отсюда при получаем две системы:

Ответ: при a<0,

при a=0, x=0
при a>0 уравнение (1) не имеет корней.

Для каждого действительного числа а решить уравнение х2+х+а=0 (1)Решение:Представляем уравнение (1) в виде х2+х= -а (2) и

Слайд 17При каких значениях k верно следующее утверждение: «неравенство
выполняется хотя

бы при одном x<1»?

Решение:
Пусть k-1>0 верно, т.к.

k=1 верно, т.к. –x-2>0, x<-2

Решим систему:

Ответ: k>0,75

к-1<0

При каких значениях k верно следующее утверждение: «неравенство выполняется хотя бы при одном x0 верно, т.к.k=1 верно,

Слайд 18Для каждого значения a решить неравенство

Решение:
Простроим график функций стоящих в

правой и левой частях полученного неравенства:

График функции

получается из графика функции

сдвигом вдоль оси Ox на a единиц и имеет три критических положения, соответствующих значением параметра a , равным -2; -1/4; 4 соответственно.

Исходному неравенству удовлетворяют координаты точек x, при которых график функций

расположен выше графика функции

. Абсциссы точек пересечения указанных графиков определяются из уравнения

.

Если

, то

Если

, то

Если

,то

Если

.

,то

Ответ:

Для каждого значения a решить неравенство Решение:Простроим график функций стоящих в правой и левой частях полученного неравенства:График

Слайд 19

Сколько решений имеет уравнение

в зависимости от a.
Найти решение уравнения в случае, когда оно единственное.

Решение:

Построим график функции

она определена при

Так как

, то графиком функции будет полуокружность с радиусом

и центром в начале координат.

График функции

получается из графика

, смещением его вдоль оси Ox на a единиц.

Найдем при каком значении a данное уравнение имеет единственное решение. Из

. Следовательно при

уравнение имеет одно решение. Найдем его.

, тогда корни

.

Ответ:
при

и

нет решения

при

одно решение

при

два решения.

Сколько решений имеет уравнение в

Слайд 20При каких значения параметра a уравнение
имеет три решения?
Решение.
Пусть
,

тогда

по теореме обратной теореме Виета имеем:

Следовательно, данное уравнение равносильно совокупности уравнений

Так как второе уравнение имеет два решения, тогда уравнение имеет три решения тогда и толок тогда, когда уравнение (1) имеет одно решение, отличное от корней второго уравнения. Это возможно тогда, когда a=0.
Ответ: a=0.

При каких значения параметра a уравнение имеет три решения?Решение.Пусть , тогда по теореме обратной теореме Виета имеем:Следовательно,

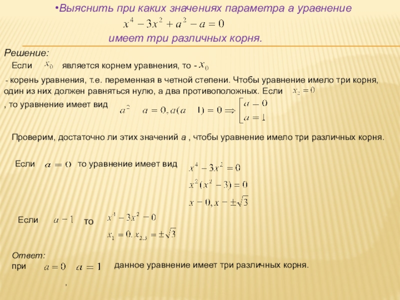
Слайд 21Выяснить при каких значениях параметра a уравнение
имеет три различных

корня.

Решение:

Если

является корнем уравнения, то -

- корень уравнения, т.е. переменная в четной степени. Чтобы уравнение имело три корня, один из них должен равняться нулю, а два противоположных. Если

, то уравнение имеет вид

Проверим, достаточно ли этих значений а , чтобы уравнение имело три различных корня.

Если

то уравнение имеет вид

Если

,

то

Ответ: при

,

данное уравнение имеет три различных корня.

Выяснить при каких значениях параметра a уравнение имеет три различных корня.Решение:Если является корнем уравнения, то - -

Что такое shareslide.ru?

Это сайт презентаций, где можно хранить и обмениваться своими презентациями, докладами, проектами, шаблонами в формате PowerPoint с другими пользователями. Мы помогаем школьникам, студентам, учителям, преподавателям хранить и обмениваться учебными материалами.


Для правообладателей

Яндекс.Метрика

Обратная связь

Email: Нажмите что бы посмотреть