Презентация, доклад Задачи с параметрами

Содержание

Задачи, взятые из материалов ЕГЭ прошлых лет

Слайд 1 Решение задач с параметром
подборка заданий для подготовки к ЕГЭ по

математике (18задание)
Занятие математического кружка

Выполнила презентацию к уроку 11А Учитель: Зарьянцева ВП.МОУ «СОШ№84»

Решение задач с параметром подборка заданий для подготовки к ЕГЭ по математике (18задание)Занятие математического кружкаВыполнила

Слайд 2

Задачи,
взятые из материалов ЕГЭ
прошлых лет

Задачи, взятые из материалов ЕГЭ прошлых лет

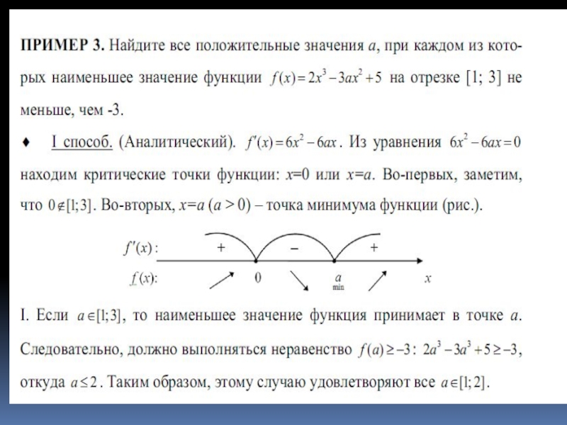
Слайд 27Решение. Рассмотрим сумму данных выражений
t
у
0
5
12
Сумма данного выражения равна 1, при пересечения

параболы с горизонтальной прямой . По рисунку «считываем» ответ

Ответ: a  [5;12]

При каких значениях параметра а сумма и равна 1 хотя бы при одном значении х?

Решение. Рассмотрим сумму данных выраженийtу0512Сумма данного выражения равна 1, при пересечения параболы с горизонтальной прямой . По

Слайд 28Найдите все значения параметра а, для которых при каждом х из

промежутка (4;8] значение выражения
не равно значению выражения

Введем новую переменную

тогда уравнение примет вид:

График левой части – парабола f (t), график правой части – прямая g(t).

3

2

-4

1

Решим задачу при условии равенства данных выражений.

Значит условие исходной задачи выполняется при

Найдите все значения параметра а, для которых при каждом х из промежутка (4;8]  значение выражения

Слайд 291)


Пусть

из условия.


Надо найти все значения a, при каждом из которых уравнение f(t)=0
не имеет корней.



Найдите все значения а, для которых при каждом х из промежутка (-1;1] значения выражения не равно значению выражения

1)Пусть

Слайд 30
2) Если а=0, то f(t) = – 6t – 6 .

– 6t – 6 =0 => – 6t = 6 => t= –1 (–1;1]
Уравнение f(t)=0 не имеет корней, т.е. а=0 удовлетворяет условию
задачи
3) Если а≠0, то график
функции y = f(t) – парабола,
ветви которой направлены
вверх.
f (0)=– 6, точка пересечения
с осью ординат лежит
ниже оси абсцисс.
По этому уравнение
f(t)=0, -1тогда, когда f(t)<0 t (–1;1] . Последнее неравенство
равносильно тому, что f(-1) ≤0; f(1)<0.
2) Если а=0, то f(t) = – 6t – 6 .	 – 6t – 6 =0

Слайд 314) Решим систему







Ответ: [0;2]

4) Решим системуОтвет: [0;2]

Слайд 32Решение.



Прологарифмируем по основанию 2:



т.к a>0 (по условию)





Найдите все положительные значения параметра а, при которых каждое решение неравенства

принадлежит отрезку [-10;-3].

Решение.Прологарифмируем по основанию 2:

Слайд 33КЗП:
Если 0

, то разделим (*) на





Решением данного неравенства является отрезок с концами в
точках , который должен принадлежать отрезку [-10;-3].

(*)

КЗП:Если 0

Слайд 34Заменим неравенства равносильными им системами

Заменим неравенства равносильными им системами

Слайд 35



2) Если а=1, то


Если a>1

- не может содержаться целиком в [-10; -3]


Ответ:
2) Если а=1, тоЕсли a>1

Слайд 36Графический способ решения
задач с параметром
Задачу с параметром можно рассматривать как

функцию f (x; a) =0

1. Строим графический образ

2. Пересекаем полученный график прямыми
параллельными оси абсцисс

3. «Считываем» нужную информацию

Схема
решения:

Графический способ решения задач с параметромЗадачу с параметром можно рассматривать как функцию f (x; a) =01.

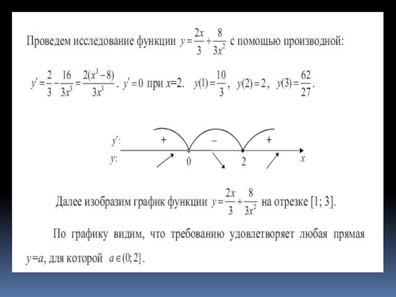
Слайд 37Найдите все значения параметра а, при которых уравнение

имеет единственное решение.

Правая часть этого уравнения задает неподвижный «уголок», левая – «уголок», вершина которого двигается по оси абсцисс.

А

В

РЕШЕНИЕ.

Найдите  все значения  параметра  а, при которых уравнение

Слайд 382
х
у
- 2
- 4
0

2ху- 2- 40

Слайд 39Решение.
Изобразим графики левой и правой частей неравенства
х
у
-1
0
Неподвижный «прямой угол» с

вершиной в точке (-3; -1), лучи которого направлены вверх.

.

.

-3

И сжатый в два раза «прямой угол», лучи которого направлены вверх и двигающийся вдоль оси абсцисс в зависимости от параметра а.

С5

Решение.Изобразим графики левой и правой частей неравенства ху-10Неподвижный «прямой угол» с вершиной в точке (-3; -1), лучи

Слайд 40Решение.
х
у
-1
0
.
.
-3
Заметим, что неравенство не имеет решения при -4

1, если расстояние между абсциссами точек пересечения графиков равно 1.

IABI=1,и аналогично ICDI=1.

С5

Решение.ху-10..-3Заметим, что неравенство не имеет решения при -4

Слайд 41Решение.
х
у
-1
0
.
.
-3
Раскрывая знак модуля на каждом интервале, получим:
По условию IАВI = 1,

значит:

По условию ICDI = 1, значит:

С5

Решение.ху-10..-3Раскрывая знак модуля на каждом интервале, получим:По условию IАВI = 1, значит:По условию ICDI = 1, значит:С5

Слайд 42Данное уравнение равносильно совокупности следующих двух уравнений:
Количество решений данного уравнения -

это число точек пересечения графика данного уравнения с горизонтальной прямой . По рисунку «считываем» ответ

х

а

0

- 1

1

Найти количество корней уравнения в зависимости от параметра а

1

Данное уравнение равносильно совокупности следующих двух уравнений:Количество решений данного уравнения - это число точек пересечения графика данного

Слайд 43(«переход» метода интервалов с прямой на плоскость)
1. ОДЗ
2. Граничные линии
3. Координатная

плоскость
4. Знаки в областях
5.Ответ по рисунку.

1.ОДЗ
2. Корни
3. Ось
4. Знаки на интервалах
5. Ответ.

Метод интервалов:

Метод областей:

ОБОБЩЕННЫЙ МЕТОД ОБЛАСТЕЙ

(«переход» метода интервалов с прямой на плоскость)1. ОДЗ2. Граничные линии3. Координатная плоскость4. Знаки в областях5.Ответ по рисунку.1.ОДЗ2.

Слайд 44Решение. На координатной плоскости нарисуем линии, определяемые равенствами
у – х

= 0 и х у - 1= 0
которые разбивают плоскость
на несколько областей.

При х = 1, у = 0 левая часть неравенства равна -1.
Следовательно, в области, содержащей точку (1; 0), она имеет знак минус, а в остальных областях её знаки чередуются.

Ответ: заштрихованные области на рисунке.

х

у

0

1

- 1

- 1

1

На координатной плоскости изобразите множество точек , координаты которых удовлетворяют неравенству

Решение. На координатной плоскости нарисуем линии, определяемые равенствами у – х = 0 и  х у

Слайд 45Граничные линии:
Строим граничные линии.
Они разбивают плоскость на восемь областей,

определяя знаки подстановкой в отдельных точках, получаем решение.

- 1

- 1

1

1

х

у

0

На координатной плоскости изобразите множество точек, удовлетворяющих неравенству

Ответ: заштрихованные
области на рисунке.

Граничные линии: Строим граничные линии. Они разбивают плоскость на восемь областей, определяя знаки подстановкой в отдельных точках,

Слайд 46МЕТОД ОБЛАСТЕЙ ПРИ РЕШЕНИИ

ЗАДАЧ С ПАРАМЕТРАМИ

Ключ решения:

Графический прием

Свойства функций

Параметр – «равноправная» переменная  отведем ему координатную ось т.е. задачу с параметром будем рассматривать как функцию f (x ; a) >0

Общие признаки задач подходящих
под рассматриваемый метод


В задаче дан один
параметр а и одна
переменная х


Они образуют некоторые
аналитические выражения
F (x;a), G (x;a)

Графики уравнений
F(x;a)=0,G(x;a)=0
строятся несложно

1.Строим графический образ

2.Пересекаем полученный график прямыми
перпендикулярными параметрической оси

3.«Считываем» нужную информацию

Схема
решения:

МЕТОД ОБЛАСТЕЙ ПРИ РЕШЕНИИ        ЗАДАЧ С ПАРАМЕТРАМИКлюч решения:Графический приемСвойства функцийПараметр

Слайд 47Найти все значения параметра р, при каждом из которых
множество решений неравенства


не содержит ни одного решения неравенства

.

Применим обобщенный метод областей.

Определим знаки в полученных областях,
и получим решение данного неравенства.

По рисунку легко считываем ответ

Ответ:

Построим граничные линии

р = 3

р = 0

0

2

2

-1

1

3

1

Найти все значения параметра р, при каждом из которыхмножество решений неравенства не содержит ни одного решения неравенства

Слайд 48Сколько решений имеет система
в зависимости от параметра а?
2
-2
2
-2
1
-1
1
Графиком второго

уравнения является неподвижная окружность с центром в начале координат и радиусом 1

4 решения при а = 1

Ответ:

решений нет, если

8 решений, если

4 решения, если

0

Сколько решений имеет система в зависимости от параметра а? 2-22-21-11Графиком второго уравнения является неподвижная окружность с центром

Слайд 49При каких положительных значениях параметра а, система уравнений имеет ровно четыре

решения?

и симметрично отображаем относительно оси абсцисс.

Второе уравнение задает семейство окружностей с центром (2;0) и радиусом а.

0

При каких положительных значениях параметра а, система уравнений имеет ровно четыре решения?

Слайд 50Литература
Внеурочная работа по математике в контексте реализации инновационных технологий. Дидактические

материалы для организации деятельности обучаемых: учеб. пособие∕авт.-сост.: А.Т. Лялькина, Е.В. Чудаева и др. – Саранск, 2007

П.И. Горнштейн, В. Б. Полонский, М.С. Якир. Задачи с параметрами. – М.: Илекса, Харьков: Гимназия, 2003.

3. Б.М.Ивлев, А.М.Абрамов, Ю.П.Дудницен, С.И.Шварцбурд. Задачи повышенной трудности по алгебре и началам анализа: Учеб. Пособие для 10-11 кл.сред.шк. - М.: Просвещение, 1990.

4. Экзаменационные материалы для подготовки к единому государственному экзамену. Математика. ЕГЭ – 2006. Составитель: Клово А.Г. – 2005.

Задачи для решения из книг:

Литература Внеурочная работа по математике в контексте реализации инновационных технологий. Дидактические материалы для организации деятельности обучаемых: учеб.

Слайд 51Спасибо за внимание!

Спасибо за внимание!

Что такое shareslide.ru?

Это сайт презентаций, где можно хранить и обмениваться своими презентациями, докладами, проектами, шаблонами в формате PowerPoint с другими пользователями. Мы помогаем школьникам, студентам, учителям, преподавателям хранить и обмениваться учебными материалами.


Для правообладателей

Яндекс.Метрика

Обратная связь

Email: Нажмите что бы посмотреть