Презентация, доклад урока по алгебре на тему Арифметическая прогрессия ( 9 класс)

Содержание

Цели:Образовательные: введение понятий «арифметической прогрессии», «разности арифметической прогрессии», формирование умения выделять среди последовательностей арифметическую прогрессию, находить разность арифметической прогрессии, а также записывать конечную арифметическую прогрессию при заданных условиях. Развивающие: развитие умения выявлять закономерности, делать соответствующие выводы,

Слайд 1Урок по теме: «Арифметическая прогрессия» Учебник: Алгебра. 9 класс.Мордкович А.Г. и др.
Выполнила:

Голокова Ольга Гаврильевна

Тип урока по основной дидактической цели: урок ознакомления с новым материалом.

Урок по теме: «Арифметическая прогрессия» Учебник: Алгебра. 9 класс.Мордкович А.Г. и др.Выполнила: Голокова Ольга ГаврильевнаТип урока по

Слайд 2Цели:
Образовательные: введение понятий «арифметической прогрессии», «разности арифметической прогрессии», формирование умения выделять

среди последовательностей арифметическую прогрессию, находить разность арифметической прогрессии, а также записывать конечную арифметическую прогрессию при заданных условиях.
Развивающие: развитие умения выявлять закономерности, делать соответствующие выводы, применять изученные знания в практической деятельности, а также умение осуществлять взаимоконтроль.
Воспитывающие: способствовать формированию умения аргументировать и высказывать свое мнение в ходе обсуждений, воспитывать самостоятельность и уважение к другим.

Цели:Образовательные: введение понятий «арифметической прогрессии», «разности арифметической прогрессии», формирование умения выделять среди последовательностей арифметическую прогрессию, находить разность

Слайд 3Метапредметные и личностные результаты:
Метапредметные результаты: формирование умения обобщать, строить логическое

рассуждение, умение работать индивидуально, формулировать и аргументировать свое мнение.
Личностные результаты: формирование уважительного отношения к другому человеку, готовности и способности вести диалог с другими людьми.

Метапредметные и личностные результаты: Метапредметные результаты: формирование умения обобщать, строить логическое рассуждение, умение работать индивидуально, формулировать и

Слайд 4Формы проведения урока: лекция, практикум, индивидуальная работа.
Методы обучения: словесные (лекция-беседа), наглядные

(презентация), практические (задачи у доски и в тетрадях)
Формы работы учащихся на уроке: устная работа, фронтальная работа, работа с задачником, письменная работа, индивидуальная работа по карточкам.

Формы проведения урока: лекция, практикум, индивидуальная работа.Методы обучения: словесные (лекция-беседа), наглядные (презентация), практические (задачи у доски и

Слайд 5Этапы урока:
Организационный момент (≈1 минута)
Актуализация опорных знаний (тест на взаимоконтроль

+ опрос по результатам теста) (≈4 минуты на тест + обсуждение результатов ≈4 минуты)
Мотивация к изучению нового материала (≈4 минуты)
Изучение нового материала (≈5 минут)
Закрепление изученного материала (≈5 минут)
Применение знаний при решении задач (≈15 минут)
Проверочная работа (≈5 минут)
Подведение итогов (≈2 минуты)

Этапы урока:Организационный момент (≈1 минута) Актуализация опорных знаний (тест на взаимоконтроль + опрос по результатам теста) (≈4

Слайд 6Отбор содержания:
учебник: §16 «Арифметическая прогрессия», пункт 1 «Основные понятия»
задачник: §16 «Арифметическая

прогрессия», номера 16.1 (устно), 16.2(устно), 16.3(устно), 16.4(а,б), 16.5(в,г), 16.6(а,в)
тест на взаимоконтроль
проверочная работа

Отбор содержания:учебник: §16 «Арифметическая прогрессия», пункт 1 «Основные понятия»задачник: §16 «Арифметическая прогрессия», номера 16.1 (устно), 16.2(устно), 16.3(устно),

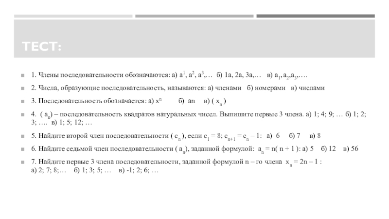
Слайд 7Тест:
1. Члены последовательности обозначаются: а) а1, а2, а3,… б) 1а, 2а,

3а,… в) а1, а2,а3,….
2. Числа, образующие последовательность, называются: а) членами б) номерами в) числами
3. Последовательность обозначается: а) хn б) аn в) ( xn )
4. ( аn) – последовательность квадратов натуральных чисел. Выпишите первые 3 члена. а) 1; 4; 9; … б) 1; 2; 3; …. в) 1; 5; 12; …
5. Найдите второй член последовательности ( сn ), если с1 = 8; сn+1 = cn – 1: а) 6 б) 7 в) 8
6. Найдите седьмой член последовательности ( аn), заданной формулой: аn = n( n + 1 ): а) 5 б) 12 в) 56
7. Найдите первые 3 члена последовательности, заданной формулой n – го члена хn = 2n – 1 : а) 2; 7; 8;… б) 1; 3; 5; … в) -1; 2; 6; …

Тест:1. Члены последовательности обозначаются: а) а1, а2, а3,… б) 1а, 2а, 3а,…  в) а1, а2,а3,….2. Числа,

Слайд 8Проверочная работа:

Проверочная работа:

Слайд 9Тема урока: «Арифметическая прогрессия»

Тема урока: «Арифметическая прогрессия»

Слайд 10Тест:
1. Члены последовательности обозначаются: а) а1, а2, а3,… б) 1а, 2а,

3а,… в) а1, а2,а3,….
2. Числа, образующие последовательность, называются: а) членами б) номерами в) числами
3. Последовательность обозначается: а) хn б) аn в) ( xn )
4. ( аn) – последовательность квадратов натуральных чисел. Выпишите первые 3 члена. а) 1; 4; 9; … б) 1; 2; 3; …. в) 1; 5; 12; …
5. Найдите второй член последовательности ( сn ), если с1 = 8; сn+1 = cn – 1: а) 6 б) 7 в) 8
6. Найдите седьмой член последовательности ( аn), заданной формулой: аn = n( n + 1 ): а) 5 б) 12 в) 56
7. Найдите первые 3 члена последовательности, заданной формулой n – го члена хn = 2n – 1 : а) 2; 7; 8;… б) 1; 3; 5; … в) -1; 2; 6; …

Тест:1. Члены последовательности обозначаются: а) а1, а2, а3,… б) 1а, 2а, 3а,…  в) а1, а2,а3,….2. Числа,

Слайд 11Ответы:
1) в
2) а
3) в
4) а
5) б
6) в
7) б

Ответы: 1) в2) а3) в4) а5) б6) в7) б

Слайд 121) 2, 8, 14, 20, 24,…
2) 100, 85, 70, 55,…
3) 44,

44, 44, 44,..

1) Чему равен третий член первой последовательности? -Последующий член? Предыдущий член?
2) Чему равна разность между вторым и первым членами? Третьим и вторым членами? Четвертым и третьим?
3) Если последовательность построена по одному закону, сделайте вывод, какой будет разность между шестым и пятым членами первой последовательности? Между седьмым и шестым?
4) Назовите два последующих члена каждой последовательности. Почему Вы так считаете?
5) Каким общим свойством обладают эти последовательности? Попробуйте сформулировать это свойство.

1) 2, 8, 14, 20, 24,…2) 100, 85, 70, 55,…3) 44, 44, 44, 44,..1) Чему равен третий

Слайд 13Определение: «Числовую последовательность, каждый член которой, начиная со второго, равен сумме

предыдущего члена и одного и того же числа d, называют арифметической прогрессией. При этом число d называется разностью прогрессии.
 
Таким образом, арифметическая прогрессия – это числовая последовательность, заданная реккурентно соотношениями:
a1=a, an=an-1+d ( n=2,3,4…)

Определение: «Числовую последовательность, каждый член которой, начиная со второго, равен сумме предыдущего члена и одного и того

Слайд 141) Найдите разность арифметической прогрессии: 7; 12; 17; 22;…

2) Найдите разность

арифметической прогрессии: -2; -5; -8; -11;…

3) Является ли заданная последовательность арифметической прогрессией? а) 4; 0; -4; -8;…
б) 13; 16; 19; 21; 24… в)8; -8; 8; -8; 8…
1) Найдите разность арифметической прогрессии: 7; 12; 17; 22;…2) Найдите разность арифметической прогрессии: -2; -5; -8; -11;…3)

Слайд 15Подведем Итоги нашего урока:
Что нового мы узнали на уроке?
Достигли ли

мы поставленной цели?
Все ли вам удалось?
Как вы думаете, все ли мы узнали сегодня об арифметической прогрессии?

Подведем Итоги нашего урока: Что нового мы узнали на уроке?Достигли ли мы поставленной цели?Все ли вам удалось?Как

Слайд 16План-конспект урока:

План-конспект урока:

Что такое shareslide.ru?

Это сайт презентаций, где можно хранить и обмениваться своими презентациями, докладами, проектами, шаблонами в формате PowerPoint с другими пользователями. Мы помогаем школьникам, студентам, учителям, преподавателям хранить и обмениваться учебными материалами.


Для правообладателей

Яндекс.Метрика

Обратная связь

Email: Нажмите что бы посмотреть