Презентация, доклад урока на тему Наибольшее и наименьшее значения функции

«Знание, добытое без личного усилия, без личного напряжения, - знание мёртвое. Только пропущенное через собственную голову становится твоим достоянием»

Слайд 1Филиал КОУ Ханты-Мансийского автономного округа – Югры «Специальная учебно – воспитательная

школа №1» в ИК-15
г. Нижневартовска


Наибольшее и наименьшее
значения функции

Габитова Зиля Фаритовна
учитель I квалификационной
категории

Филиал КОУ Ханты-Мансийского автономного округа – Югры «Специальная учебно – воспитательная школа №1» в ИК-15 г. Нижневартовска

Слайд 2
«Знание, добытое без личного усилия,
без личного напряжения, - знание

мёртвое. Только пропущенное через собственную
голову становится твоим достоянием»

Профессор Нойгауз
«Знание, добытое без личного усилия, без личного напряжения, - знание мёртвое. Только пропущенное через собственную голову

Слайд 3

Цели урока:
Вывести алгоритм нахождения наименьшего
и наибольшего значений функции.

Решать задачи на отыскание наименьшего
и наибольшего значений функции.
Цели урока:Вывести алгоритм нахождения наименьшего и наибольшего значений функции.   Решать задачи на отыскание наименьшего

Слайд 4Повторение.
Правила дифференцирования

Повторение.Правила дифференцирования

Слайд 5 1. У=х2-4х+2
у/=(х2-4х+2)/= (х2)/+(-4х+2)/=2х-4


2.

У=х(2х+3)
У/=(х(2х+3))/=( х)/ (2х+3) + х(2х+3)/ =
=1(2х+3) +2х =2х+2х+3=4х+3

3. у=5х4
у/=5(х4)/=5*4х3=20х3

4.

1. У=х2-4х+2 у/=(х2-4х+2)/= (х2)/+(-4х+2)/=2х-42. У=х(2х+3)У/=(х(2х+3))/=( х)/ (2х+3) + х(2х+3)/ ==1(2х+3)

Слайд 6Правила нахождения наибольшего и наименьшего значений функции f(x) на отрезке [a;b]
1.

Найти область определения функции.
2. Найти производную .
3. Найти на данном отрезке критические точки, т. е. точки, в которых производная = 0 или не существует.
4. Вычислить значения функции в критических точках и на концах отрезка.
5. Из вычисленных значений выбрать наименьшее и наибольшее.
Записывают так: max f(x) и min f(x)
[a;b] [a;b]





Правила нахождения  наибольшего и наименьшего  значений функции f(x) на отрезке [a;b]1. Найти область определения функции.

Слайд 71. Найти наибольшее значение функции по её графику

на [ -5;6] и [-7; 6]

5

4

2

-5

у наиб. = 4
[-5; 6]

у наиб. = 5
[-7; 6]

1

1

1. Найти наибольшее значение функции по её графику       на [ -5;6]

Слайд 82. Найти наименьшее значение функции по её графику

на [ -7;4] и [-7; 6]

у наим. =- 3
[-7; 4]

у наим. = -4
[-7; 6]

-3

-2

4

-4

2. Найти наименьшее значение функции по её графику      на [ -7;4] и

Слайд 9а) если х = хо – точка максимума, то унаиб= f(xo)
Теорема.

Пусть функция у = f(x) непрерывна на промежутке Х и имеет внутри него единственную стационарную или критическую точку х = хо. Тогда:

б) если х = хо – точка минимума, то унаим= f(xo)

а) если х = хо – точка максимума,  то унаиб= f(xo)Теорема. Пусть функция у = f(x)

Слайд 102. Найдем критические точки, которые принадлежат заданному отрезку.
4. Выбрать наибольшее из

полученных значений.

1) y(0) = 4

2) y / = 3x2 – 3 = 3(x2 – 1) = 3(x – 1)(x + 1)

3. Значения функции в критических точках, которые принадлежат заданному отрезку.

Найти наибольшее значение функции y = x3 – 3x + 4
на отрезке [– 2; 0]

1. Значения функции в концах отрезка.

Ответ: 6

2. Найдем критические точки, которые принадлежат заданному отрезку.4. Выбрать наибольшее из полученных значений. 1) y(0) = 4

Слайд 11
Найти наибольшее и наименьшее значение функции
у = х³ - 5х²

+ 7х на [-1; 2]
без построения графика.

Задание

Ответ: : у наим = у (-1) = -13; у наиб = у(1) = 3

Найти наибольшее и наименьшее значение функции у = х³ - 5х² + 7х на [-1; 2] без

Слайд 12Задание
Найти наибольшее и наименьшее значение функции


на отрезке
ЗаданиеНайти наибольшее и наименьшее значение функции          на

Слайд 13 Нахождение наибольшего и наименьшего значений функции широко применяется при решении

многих практических задач на нахождение наилучших, оптимальных решений при наименьших затратах труда, в так называемых задачах на оптимизацию.

ПРИМЕР.
Рекламный щит имеет форму прямоугольника S=9 м2. Изготовьте щит в виде прямоугольника с наименьшим периметром.
Решение. Составим математическую модель задачи :

Нахождение наибольшего и наименьшего значений функции широко применяется при решении многих практических задач на нахождение наилучших,

Слайд 14Из всех прямоугольников площадью 9 кв. м найти прямоугольник наименьшего периметра.
1.

Р – периметр прямоугольника

2. х ( м ) – длина прямоугольника

Из всех прямоугольников площадью 9 кв. м найти прямоугольник наименьшего периметра.1.  Р – периметр прямоугольника2.

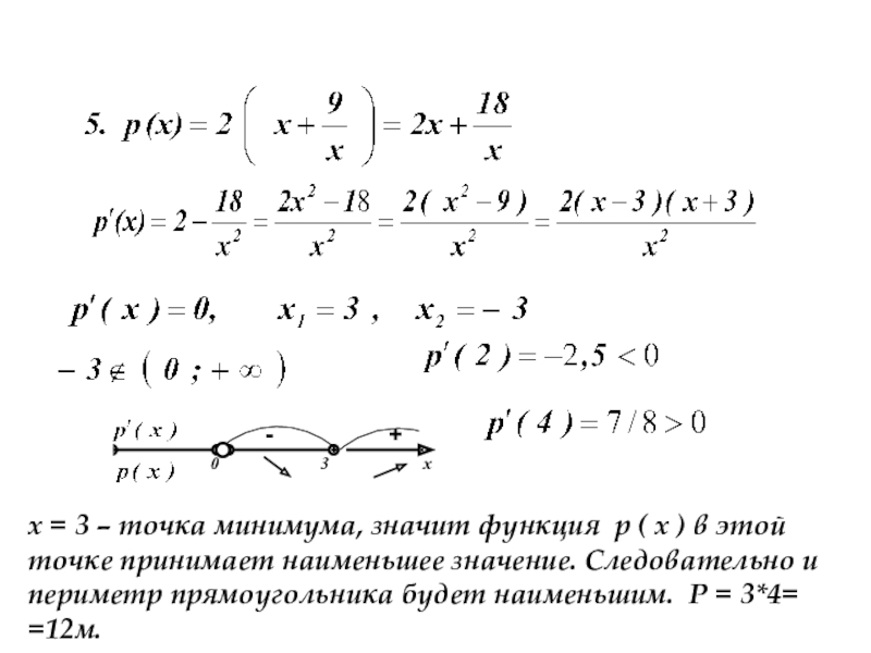
Слайд 15x = 3 – точка минимума, значит функция р ( х

) в этой точке принимает наименьшее значение. Следовательно и периметр прямоугольника будет наименьшим. Р = 3*4= =12м.
x = 3 – точка минимума, значит функция р ( х ) в этой точке принимает наименьшее

Слайд 16Список литературы
Алгебра и начала анализа.10-11 кл. Ш.А.Алимов Москва «Просвещение» 2013.
Повторяем

и систематизируем школьный курс алгебры и начал анализа
Крамор В.С. Санкт- Петербург 1995.
Вопросы преподавания алгебры и начал анализа в средней школе: Сб.статей / сост. Е.Г.Глаголева, О.С. Ивашев-Мусатов. – М.: Просвещение, 1980.
Интернет Ресурсы
Список литературы Алгебра и начала анализа.10-11 кл. Ш.А.Алимов Москва «Просвещение» 2013.Повторяем и систематизируем школьный курс алгебры и

Что такое shareslide.ru?

Это сайт презентаций, где можно хранить и обмениваться своими презентациями, докладами, проектами, шаблонами в формате PowerPoint с другими пользователями. Мы помогаем школьникам, студентам, учителям, преподавателям хранить и обмениваться учебными материалами.


Для правообладателей

Яндекс.Метрика

Обратная связь

Email: Нажмите что бы посмотреть