Презентация, доклад урока Еще одна формула корней квадратного уравнения 8 класс

Содержание

14. 03. 18 Классная работа Тема урока:«Еще одна формула корней квадратного уравнения»«Думать - коллективно!Решать - оперативно!Отвечать - доказательно!Бороться - старательно!И открытия нас ждут обязательно!

Слайд 1Здравствуйте, ребята! Прошу занять свои места. Сегодня 14 марта, День недели – четверг.







Слушайте меня

внимательно, На вопросы отвечайте, Всё, ребята, подмечайте, Ничего не забывайте, Меня, прошу, не подкачайте.

Поэтому будем сегодня работать
все активно, хорошо и с пользой для ума.

Здравствуйте, ребята! Прошу занять свои места. Сегодня 14 марта, День недели – четверг.Слушайте меня внимательно, На вопросы

Слайд 2 14. 03. 18 Классная работа


Тема урока:

«Еще одна формула корней квадратного уравнения»

«Думать - коллективно!
Решать - оперативно!
Отвечать - доказательно!
Бороться - старательно!
И открытия нас ждут обязательно! »

Девиз урока:

Цель урока:
Вывести формулу (II) нахождения корней квадратного уравнения с четным вторым коэффициентом; формировать умения применять формулы I и II для решения квадратных уравнений

14. 03. 18   Классная работа

Слайд 3Не всегда уравненья
Разрешают сомненья
Но итогом сомненья
Может быть озаренье
.
1.Что

такое уравнение?

3.Что такое корень уравнения?

5.Почему коэффициент а не может равняться нулю?

2.Что значит решить уравнение?

4.Какое уравнение называется квадратным?

6.Какие существуют квадратные уравнения?

7.Как получаются неполные квадратные уравнения?

8.Как называются числа а, в, с?

9.Какие уравнения называются неполными квадратными уравнениями?

10.Сколько корней может иметь уравнение каждого вида?


Актуализация знаний

Не всегда уравненья Разрешают сомненья Но итогом сомненья Может быть озаренье.1.Что такое уравнение?3.Что такое корень уравнения?5.Почему коэффициент

Слайд 4Под какими номерами стоят квадратные уравнения?
Определите вид квадратного уравнения
Сколько корней имеет уравнение

4), 6), 7), 9)?






Проверь себя

Под какими номерами стоят квадратные уравнения?Определите вид квадратного уравненияСколько корней имеет уравнение 4), 6), 7), 9)?Проверь себя

Слайд 5Способы
решения
квадратных
уравнений


Метод выделения
полного квадрата;
Разложение
левой части на множители;


Графический.
Применение формул корней

квадратного
уравнения;

Введение
новой переменной

Применение
теоремы
Виета


По сумме коэффициентов
квадратного уравнения



Способырешенияквадратных уравненийМетод выделения полного квадрата;Разложение левой части на множители;Графический.Применение формул корней квадратного    уравнения;Введение новой

Слайд 6Разложение левой части на множители

Разложение левой части на множители

Слайд 7Метод выделения полного квадрата


Метод выделения полного квадрата

Слайд 8Графический способ
Графиком функции является
парабола
прямая
Прямая и парабола имеют только одну
общую

точку, значит уравнение имеет одно решение;

Прямая и парабола имеют две общие точки, абсциссы этих точек
являются корнями квадратного уравнения;

Прямая и парабола не имеют общих точек, значит
уравнение не имеет корней.

Графический способ Графиком функции являетсяпараболапрямаяПрямая и парабола имеют только одну общую точку, значит уравнение имеет одно решение;Прямая

Слайд 9

0
1
2
3
-1
-2
-3
1
2
3
4
5
6
7
8
9
x
y


Прямая и парабола имеют две общие точки с координатами (-2;4) и

(3;9).



Ответ:-2 и 3.
0123-1-2-3123456789xyПрямая и парабола имеют две общие точки с координатами (-2;4) и (3;9).Ответ:-2 и 3.

Слайд 10


0
1
2
3
-1
-2
-3
1
2
3
4
5
6
7
8
9
x
y

Прямая и парабола имеют одну общую точку с координатами (2;4).



Ответ: 2.

0123-1-2-3123456789xyПрямая и парабола имеют одну общую точку с координатами (2;4).Ответ: 2.

Слайд 11

0
1
2
3
-1
-2
-3
1
2
3
4
5
6
7
8
9
x
y
Прямая и парабола не имеют общих точек, значит уравнение не имеет

действительных корней.


Ответ: нет корней.
0123-1-2-3123456789xyПрямая и парабола не имеют общих точек, значит уравнение не имеет действительных корней.Ответ: нет корней.

Слайд 12Если b2-4ac >0, то квадратное уравнение
имеет два различных действительных корня
3.

Если b2-4ac <0, то квадратное уравнение
не имеет действительных корней.

2. Если b2-4ac =0, то квадратное уравнение имеет
два совпадающих действительных корня.

>

=

<

D= b2- 4ас

Если b2-4ac >0, то квадратное уравнение имеет два различных действительных корня3. Если b2-4ac =

Слайд 13

Проблемная ситуация
ФМ
15х2 – 34х +15 = 0. Используя

формулу нахождения корней квадратного уравнения, получаем:

D = (–34)2 – 4 · 15 · 15 = 1156 – 900 = 256.

для решения квадратных уравнений, у которых второй коэффициент четный, существует другая формула корней, позволяющая упростить вычисления.

Проблемная ситуация ФМ15х2 – 34х +15 = 0.   Используя формулу нахождения корней квадратного уравнения, получаем:D = (–34)2 –

Слайд 14 – неотрицательное число
b - четное число, b=2k

Оказывается, если b

четное число, то данную формулу можно упростить

Изучение нового материала

– неотрицательное число b - четное число, b=2kОказывается, если b четное число, то данную формулу можно

Слайд 15Изучение нового материала
Мы получили, что корнями уравнения


является пара чисел:





Преимущества данной формулы, на первой взгляд, не так и заметны, но на самом деле при вычислении используются числа поменьше, под знаком корня квадратного нам не надо доумножать на 4, в знаменателе мы делим только на коэффициент а.
Самым удобным использование полученной формулы, представляется при равенстве старшего коэффициента единице.
Для уравнения

корнями будут служить пара чисел:

















































Изучение нового материала	 Мы получили, что корнями уравнения	 является пара чисел: 	Преимущества данной формулы, на первой взгляд,

Слайд 16После вывода формулы возвращаемся к решенному уравнению и применяем новую формулу:
15х2 –

34х +15 = 0 ;

D = (–17)2 – 15 · 15 = 289 – 225 = 64;

15х2 – 2*17х +15 = 0

Решить уравнение двумя способами:

Первичное закрепление изученного материала

После вывода формулы возвращаемся к решенному уравнению и применяем новую формулу:15х2 – 34х +15 = 0 ;  D =

Слайд 17Проверка
Мы сравнили, формулы корней квадратного уравнения на конкретном примере.
Пример 1. Решить

уравнение:

Решение.
Способ 1. Решим данное уравнение формулой, которой использовали раньше:




Способ 2. Решим с помощью формулы полученной на данном уроке:




Ребята, согласитесь, вторым способом найти решение оказалось гораздо проще. У данного способа только один недостаток, в том что, в случае нечетного коэффициента b, этот способ не применим.




















































Проверка	Мы сравнили, формулы корней квадратного уравнения на конкретном примере.	Пример 1. Решить уравнение:	Решение. 	Способ 1. Решим данное уравнение

Слайд 18Выполним задание, Задержим дыхание. Раз, два, три, четыре – Снова дышим: Глубже, шире… глубоко вдохнули. спину потянули,

руки вверх подняли радугу нарисовали повернулись на восток, продолжаем наш урок

физминутка

Выполним задание, Задержим дыхание. Раз, два, три, четыре – Снова дышим: Глубже, шире… глубоко вдохнули. спину потянули,

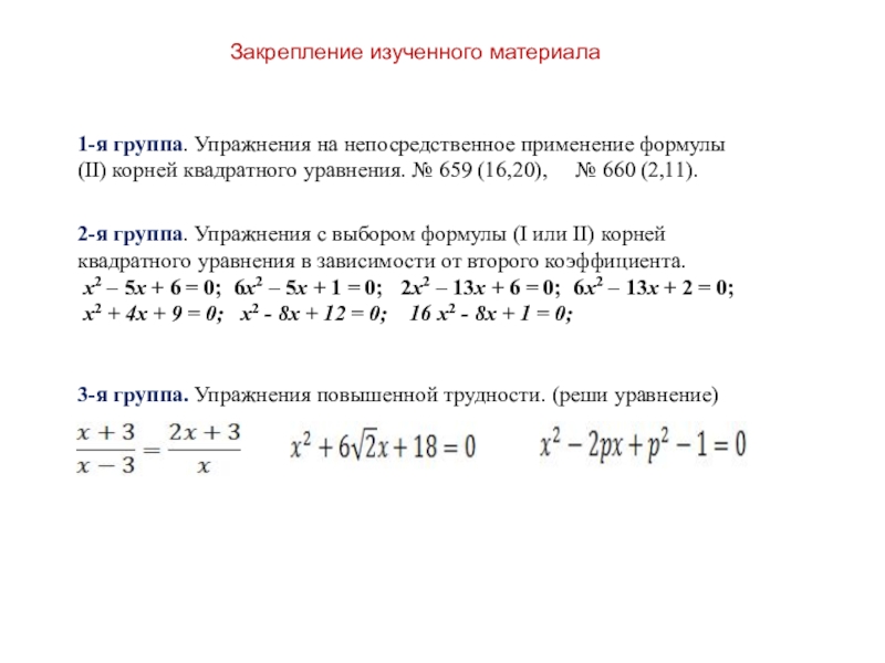
Слайд 19Закрепление изученного материала
1-я группа. Упражнения на непосредственное применение формулы (II)

корней квадратного уравнения. № 659 (16,20), № 660 (2,11).


2-я группа. Упражнения с выбором формулы (I или II) корней квадратного уравнения в зависимости от второго коэффициента.
 х2 – 5х + 6 = 0; 6х2 – 5х + 1 = 0; 2х2 – 13х + 6 = 0; 6х2 – 13х + 2 = 0;
х2 + 4x + 9 = 0; х2 - 8x + 12 = 0; 16 х2 - 8x + 1 = 0;


3-я группа. Упражнения повышенной трудности. (реши уравнение)




Закрепление изученного материала 1-я группа. Упражнения на непосредственное применение формулы (II) корней квадратного уравнения. № 659 (16,20),

Слайд 20Проверка заданий 2- ой группы
№ 554.
а) х2 – 5х + 6 = 0;
D =

(–5)2 – 4 · 1 · 6 = 25 – 24 = 1, D > 0.

x1 = 

x2 = 

= 3

6х2 – 5х + 1 = 0;

D = (–5)2 – 4 · 6 · 1 = 25 – 24 = 1, D > 0

x1 =

x2 = 

б) 2х2 – 13х + 6 = 0;

D = (–13)2 – 4 · 2 · 6 = 169 – 48 = 121, D > 0

x1 =

x2 =

= 6

6х2 – 13х + 2 = 0;

D = (–13)2 – 4 · 6 · 2 = 169 – 48 = 121, D > 0.

x1 =

x2 = 

= 2.

Проверка заданий 2- ой группы№ 554. а) х2 – 5х + 6 = 0;D = (–5)2 – 4 · 1 · 6

Слайд 21Проверка заданий 2- ой группы
1) х2 + 4x + 9 =

0

D = 22 – 1 · 9 = -5 , D < 0.

х2 + 2*2x + 9 = 0

Корней нет

Ответ:

2) х2 - 8x + 12 = 0

х2 – 2*4x + 12 = 0

D = 42 – 12 · 1 = 16 – 12= 4, D > 0

−4+√4=−4+2= -2

x1 =

x2 = 

−4-√4=−4-2= -6

3)16 х2 - 8x + 1 = 0

16 х2 – 2*4x + 1 = 0

D = 42 – 16 · 1 = 0 , D = 0

=−4+√0/16=−4+0/16= -1/4

х

Проверка заданий 2- ой группы1) х2 + 4x + 9 = 0D = 22 – 1 · 9 =

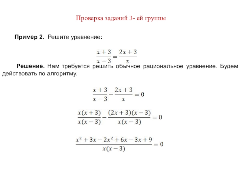
Слайд 22Проверка заданий 3- ей группы
Пример 2. Решите уравнение:



Решение. Нам требуется

решить обычное рациональное уравнение. Будем действовать по алгоритму.

















































Проверка заданий 3- ей группы	Пример 2. Решите уравнение:	 Решение. Нам требуется решить обычное рациональное уравнение. Будем действовать

Слайд 23Проверка заданий 3- ей группы














































Не забываем проверить знаменатель


Корни

числителя и знаменателя не совпали.

Ответ:




Проверка заданий 3- ей группы  	Не забываем проверить знаменатель	 Корни числителя и знаменателя не совпали.		Ответ:

Слайд 24Проверка заданий 3- ей группы
Пример 3. Решите уравнение:


Решение. Воспользуемся формулой полученной

выше.






Ответ:













































Проверка заданий 3- ей группы	Пример 3. Решите уравнение:	Решение. Воспользуемся формулой полученной выше.	Ответ:

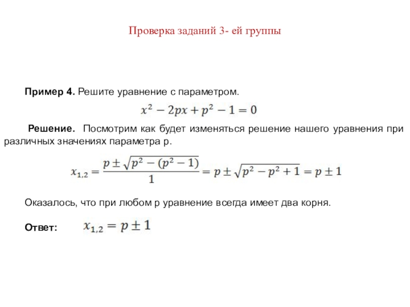
Слайд 25Проверка заданий 3- ей группы
Пример 4. Решите уравнение с параметром.


Решение.

Посмотрим как будет изменяться решение нашего уравнения при различных значениях параметра p.




Оказалось, что при любом p уравнение всегда имеет два корня.

Ответ:































Проверка заданий 3- ей группы	Пример 4. Решите уравнение с параметром.	 Решение. Посмотрим как будет изменяться решение нашего

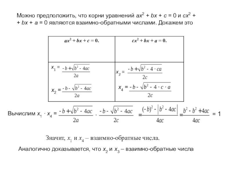
Слайд 26Можно предположить, что корни уравнений ax2 + bx + c = 0 и cx2 + + bx + a = 0 являются взаимно-обратными

числами. Докажем это

x2 =

x4 = 

Вычислим x1 ∙ x4 = 

= 1

Значит, х1 и х4 – взаимно-обратные числа.

Аналогично доказывается, что x2 и x3 – взаимно-обратные числа

Можно предположить, что корни уравнений ax2 + bx + c = 0 и cx2 + + bx + a = 0 являются взаимно-обратными числами. Докажем этоx2 =x4 = Вычислим x1 ∙ x4 = = 1Значит, х1 и х4 – взаимно-обратные числа.Аналогично

Слайд 27
Что нового вы узнали сегодня на уроке?
Опыт использования каких

«старых»знаний вам сегодня пригодился?
В каком случае удобнее воспользоваться формулой D1?
3х2+17х-6=0;
5х2+38х-16=0;
24х2+58х-5=0;
6х2-27х+12=0
Найдите корни квадратного уравнения x2+8x+10=0 по формуле для уравнений с четным вторым коэффициентом.


Рефлексия

Что нового вы узнали сегодня на уроке? Опыт использования каких «старых»знаний вам сегодня пригодился? В каком

Слайд 28Спасибо за урок!



Вывод второй формулы корней квадрат.
уравнений. §20
Решить

задания № 694
№ 696 № 698


Домашнее задание:

У нас хорошие знания, поэтому мы можем решить любое квадратное уравнение. Мы знаем разные способы решения и можем их применять на практике. Учитесь и вам все будет по силам! Хорошие знания это билет в светлое будущее!

Спасибо за урок! Вывод второй формулы корней квадрат. уравнений. §20 Решить задания № 694 № 696 №

Слайд 29Оцените свою деятельность.
Критерии выставления отметок
«5» - 9-10 +,


«4» - 7- 8+,

«3» - 5-6+.
Оцените свою деятельность. Критерии выставления отметок «5» -  9-10 +,

Что такое shareslide.ru?

Это сайт презентаций, где можно хранить и обмениваться своими презентациями, докладами, проектами, шаблонами в формате PowerPoint с другими пользователями. Мы помогаем школьникам, студентам, учителям, преподавателям хранить и обмениваться учебными материалами.


Для правообладателей

Яндекс.Метрика

Обратная связь

Email: Нажмите что бы посмотреть