Презентация, доклад Тригонометрические подстановки при решении уравнений.

Содержание

Тригонометрическая подстановка используется в тех случаях, когда область определения исходного уравнения совпадает с областью значения тригонометрической функции или включается в эту область. Выбор той или иной функции при этом зависит от вида уравнения, неравенства, их систем

Слайд 1 ТРИГОНОМЕТРИЧЕСКИЕ ПОДСТАНОВКИ ПРИ РЕШЕНИИ УРАВНЕНИЙ. ПОДГОТОВИЛА УЧИТЕЛЬ МАТЕМАТИКИ МКОУ « КОРЕНЕВСКАЯ СОШ №2»

МАКАРОВА Л.И.
ТРИГОНОМЕТРИЧЕСКИЕ ПОДСТАНОВКИ ПРИ РЕШЕНИИ УРАВНЕНИЙ.

Слайд 2Тригонометрическая подстановка используется в тех случаях, когда область определения исходного уравнения

совпадает с областью значения тригонометрической функции или включается в эту область.
Выбор той или иной функции при этом зависит от вида уравнения, неравенства, их систем или алгебраического выражения, которое требуется упростить.

Тригонометрическая подстановка используется в тех случаях, когда область определения исходного уравнения совпадает с областью значения тригонометрической функции

Слайд 3Если из условия задачи следует, что допустимые значения переменной определяются неравенством

|x|≤1, то удобны замены x=cos α или x=sin α.
В первом случае достаточно рассмотреть α∈[-π/2;π/2], так как на этом промежутке непрерывная функция y=sin x возрастает, поэтому каждое свое значение принимает ровно в одной точке.
Если из условия задачи следует, что допустимые значения переменной определяются неравенством |x|≤1, то удобны замены x=cos α

Слайд 4Непрерывная функция y=cos x убывает на промежутке [0;π], поэтому также каждое

свое значение принимает ровно в одной точке. Вот почему в случае замены x=cos α, достаточно взять α∈[0;π].
Непрерывная функция y=cos x убывает на промежутке [0;π], поэтому также каждое свое значение принимает ровно в одной

Слайд 5В случаях, когда переменная может принимать любые действительные значения, используются замены

x=tg α, α∈(−π/2;π/2) или x=ctg α, α∈(0;π), так как область значения функции y=tg x и y=ctg x на соответствующих промежутках есть множество всех действительных чисел.

В случаях, когда переменная может принимать любые действительные значения, используются замены  x=tg α, α∈(−π/2;π/2) или x=ctg

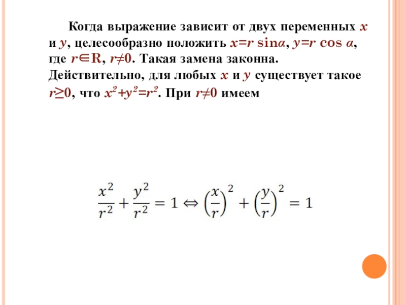
Слайд 6Когда выражение зависит от двух переменных x и y, целесообразно положить

x=r sinα, y=r cos α, где r∈R, r≠0. Такая замена законна. Действительно, для любых x и y существует такое r≥0, что x2+y2=r2. При r≠0 имеем
Когда выражение зависит от двух переменных x и y, целесообразно положить x=r sinα, y=r cos α, где

Слайд 7А числа, сумма квадратов которых равна единице, по модулю не превосходят

единицы и их можно рассматривать как синус и косинус некоторого угла. Геометрический смысл такой замены состоит в следующем: для каждой точки (x;y) определяется расстояние r до начала координат и угол α наклона вектора (x;y) к положительному направлению оси абсцисс.

А числа, сумма квадратов которых равна единице, по модулю не превосходят единицы и их можно рассматривать как

Слайд 8ТЕПЕРЬ РЕШИМ НЕСКОЛЬКО УРАВНЕНИЙ.

ТЕПЕРЬ РЕШИМ НЕСКОЛЬКО УРАВНЕНИЙ.

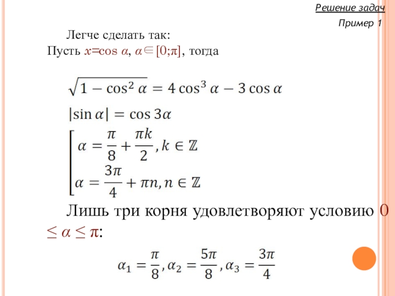
Слайд 9ПРИМЕР 1. РЕШИТЬ УРАВНЕНИЕ
Конечно, данный пример можно разрешить, возведя в квадрат,

не забыв про условие. Но тогда получится уравнение шестой степени, которое решается не совсем просто.

Решение задач

Пример 1

ПРИМЕР 1. РЕШИТЬ УРАВНЕНИЕКонечно, данный пример можно разрешить, возведя в квадрат, не забыв про условие. Но тогда

Слайд 10Легче сделать так: Пусть x=cos α, α∈[0;π], тогда


Решение задач
Пример 1
Лишь три корня

удовлетворяют условию 0 ≤ α ≤ π:
Легче сделать так: Пусть x=cos α, α∈[0;π], тогдаРешение задачПример 1Лишь три корня удовлетворяют условию 0 ≤ α

Слайд 11Решение задач
Пример 1

Решение задачПример 1

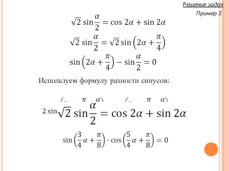
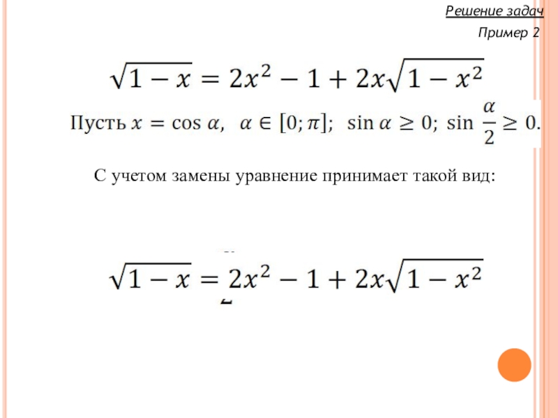
Слайд 12ПРИМЕР 2. РЕШИТЬ УРАВНЕНИЕ
Перепишем пример в таком виде:
Решение задач
Пример 2
Пример 1

ПРИМЕР 2. РЕШИТЬ УРАВНЕНИЕПерепишем пример в таком виде:Решение задачПример 2Пример 1

Слайд 13Решение задач
Пример 2
С учетом замены уравнение принимает такой вид:

Решение задачПример 2С учетом замены уравнение принимает такой вид:

Слайд 14Решение задач
Пример 2
Используем формулу разности синусов:

Решение задачПример 2Используем формулу разности синусов:

Слайд 15Решение задач
Пример 2
Учитывая, что α∈[0;π], получаем

Решение задачПример 2Учитывая, что α∈[0;π], получаем

Слайд 16ПРИМЕР 3. РЕШИТЬ УРАВНЕНИЕ
Поделим все члены уравнения на 2. Уравнение примет

вид

Решение задач

Пример 3

Пример 2

ПРИМЕР 3. РЕШИТЬ УРАВНЕНИЕПоделим все члены уравнения на 2. Уравнение примет видРешение задачПример 3Пример 2

Слайд 17Докажем, что все корни данного уравнения по модулю не превосходят единицы.


Пусть |x|>1, тогда |4x2−3|>1, |x(4x2− 3)|>1. Получили, что при |x|>1 левая часть уравнения по модулю больше единицы, а правая – меньше единицы, что невозможно.

Решение задач

Пример 3

Докажем, что все корни данного уравнения по модулю не превосходят единицы. Пусть |x|>1, тогда |4x2−3|>1,  |x(4x2−

Слайд 18Положим x=cos α, α∈[0;π]. Уравнение примет вид
Решение задач
Пример 3

Положим x=cos α, α∈[0;π]. Уравнение примет видРешение задачПример 3

Слайд 19Условию α∈[0;π] удовлетворяют три значения

Решение задач
Пример 3

Условию α∈[0;π] удовлетворяют три значенияРешение задачПример 3

Слайд 20Поскольку кубическое уравнение не может иметь больше трех различных корней, то

мы нашли все решения.

Решение задач

Пример 3

Поскольку кубическое уравнение не может иметь больше трех различных корней, то мы нашли все решения.Решение задачПример 3

Слайд 21ПРИМЕР 4. РЕШИТЬ УРАВНЕНИЕ
Пусть x=t+1, тогда уравнение перепишется в виде
Решение задач
Пример

4

Введем замену

Пример 3

ПРИМЕР 4. РЕШИТЬ УРАВНЕНИЕПусть x=t+1, тогда уравнение перепишется в видеРешение задачПример 4Введем заменуПример 3

Слайд 22Это уравнение мы уже решали. Его корни
Решение задач
Пример 4
Два последних значения

меньше нуля, поэтому нам подходит только
Это уравнение мы уже решали.  Его корниРешение задачПример 4Два последних значения меньше нуля, поэтому нам подходит

Слайд 23Перейдем к переменной t, а затем к переменной x
Решение задач
Пример 4

Перейдем к переменной t, а затем к переменной xРешение задачПример 4

Слайд 24ПРИМЕР 5. ПРИ КАКИХ А НЕРАВЕНСТВО ИМЕЕТ РЕШЕНИЕ.
x=y=0 не является решением

неравенства, поэтому поделим обе части неравенства на x2+y2.

Решение задач

Пример 5

Неравенство имеет решение при а большем наименьшего значения выражения

Пример 4

ПРИМЕР 5. ПРИ КАКИХ А НЕРАВЕНСТВО  ИМЕЕТ РЕШЕНИЕ.x=y=0 не является решением неравенства, поэтому поделим обе части

Слайд 25Положим x=r cos α, y=r sin α, α∈[0;π], тогда
Решение задач
Пример 5

Положим x=r cos α, y=r sin α, α∈[0;π], тогдаРешение задачПример 5

Слайд 26Оценим выражение
Решение задач
Пример 5
Наименьшее значение выражения равно −4,5. Значит, при a>−4,5

неравенство имеет решение.

Ответ: a>−4,5

Оценим выражениеРешение задачПример 5Наименьшее значение выражения равно −4,5. Значит, при a>−4,5 неравенство имеет решение.Ответ: a>−4,5

Слайд 27
Спасибо за внимание!

Спасибо за внимание!

Что такое shareslide.ru?

Это сайт презентаций, где можно хранить и обмениваться своими презентациями, докладами, проектами, шаблонами в формате PowerPoint с другими пользователями. Мы помогаем школьникам, студентам, учителям, преподавателям хранить и обмениваться учебными материалами.


Для правообладателей

Яндекс.Метрика

Обратная связь

Email: Нажмите что бы посмотреть