Презентация, доклад Тождества и тождественные преобразования

Содержание

Могут ли разные выражение с одинаковыми переменными и при любых одних и тех же значениях переменных иметь равные значения?Рассмотрим два выражения: 2( а + в ) и 2а+ 2в.

Слайд 1Тождественные уравнения. Тождественные преобразования выражений

Тождественные уравнения. Тождественные преобразования выражений

Слайд 2Могут ли разные выражение с одинаковыми переменными и при любых одних

и тех же значениях переменных иметь равные значения?
Рассмотрим два выражения: 2( а + в ) и 2а+ 2в.

Могут ли разные выражение с одинаковыми переменными и при любых одних и тех же значениях переменных иметь

Слайд 3Составим таблицу значений каждого из этих выражений при различных числовых значениях

а и в.
Составим таблицу значений каждого из этих выражений при различных числовых значениях а и в.

Слайд 4Как видим, значения выражений 2(а + в) и 2а + 2в

равны при всех приведенных в таблице значениях а и в. А будут ли значения этих выражений равны при других значения переменных а и в?
Согласно распределительному знаку умножения, эти выражения будут иметь одинаковые числовые значения при всех значениях переменных.
Как видим, значения выражений 2(а + в) и 2а + 2в равны при всех приведенных в таблице

Слайд 5Тождественно равными называются выражения, соответствующие числовые значения которых равны при любых

значениях переменных,
Тождественно равными называются выражения, соответствующие числовые значения которых равны при любых значениях переменных,

Слайд 6Тождественно равными являются выражения 3а + 5а и 8а, так как

при каждом значении переменной а эти выражения имеют равные числовые значения, это вытекает из распределительного закона умножения.
Два тождественно равных выражения, соединённые знаком равенства, образуют тождество.
Приведём примеры тождеств:
2( а + в ) = 2а + 2в; 3а + 5а = 8а.
Тождественно равными являются выражения 3а + 5а и 8а, так как при каждом значении переменной а эти

Слайд 7Мы уже встречались с тождественными преобразованиями выражений, такими как, например, приведение

подобных слагаемых, раскрытие скобок. Рассмотрим примеры
Приведите подобные слагаемые в выражении:
3х + 2х – х.
Чтобы привести подобные слагаемые, нужно, как известно, сложить их коэффициенты и результат умножить на общую буквенную часть.
Имеем: 3х + 2х – х = ( 3 + 2 – 1 )х = 4х.
Выполненное преобразование основывается на распределительном законе умножения.
Мы уже встречались с тождественными преобразованиями выражений, такими как, например, приведение подобных слагаемых, раскрытие скобок. Рассмотрим примеры

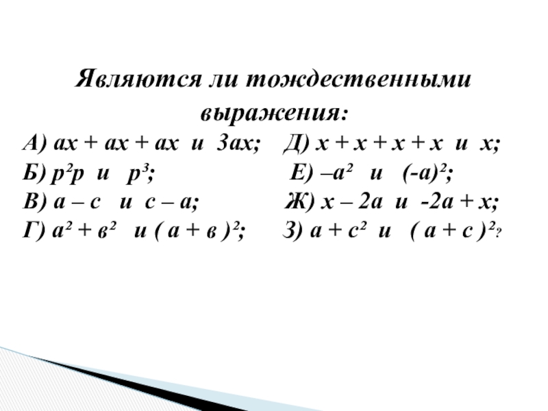
Слайд 8Являются ли тождественными выражения:
А) ах + ах + ах и 3ах;

Д) х + х + х + х и х;
Б) р²р и р³; Е) –а² и (-а)²;
В) а – с и с – а; Ж) х – 2а и -2а + х;
Г) а² + в² и ( а + в )²; З) а + с² и ( а + с )²?
Являются ли тождественными выражения:А) ах + ах + ах и 3ах;  Д) х + х +

Слайд 9Для того чтобы утверждать, что два выражения тождественно равны, нужно доказать

это, используя известные законы.
Для того чтобы утверждать, что выражения не являются тождественно равными, достаточно найти значения переменных, при которых числовые значения этих выражений будут разными.
Для того чтобы утверждать, что два выражения тождественно равны, нужно доказать это, используя известные законы.Для того чтобы

Слайд 10ВЫРАЖЕНИЯ, СООТВЕТСВЕННЫЕ ЗНАЧЕНИЯ КОТОРЫХ РАВНЫ ПРИ ЛЮБЫХ ДОПУСТИМЫХ ЗНАЧЕНИЯХ ПЕРЕМЕННЫХ, НАЗЫВАЮТСЯ


ТОЖДЕСТВЕННО РАВНЫМИ.

(a²)³ и a6
ab∙(-a²b) и –a³b²

ЗАМЕНУ ОДНОГО ВЫРАЖЕНИЯ ДРУГИМ, ТОЖДЕСТВЕННО РАВНЫМ ЕМУ, НАЗЫВАЮТ ТОЖДЕСТВЕННЫМ ПРЕОБРАЗОВАНИЕМ
ВЫРАЖЕНИЯ, СООТВЕТСВЕННЫЕ ЗНАЧЕНИЯ КОТОРЫХ РАВНЫ ПРИ ЛЮБЫХ ДОПУСТИМЫХ ЗНАЧЕНИЯХ ПЕРЕМЕННЫХ, НАЗЫВАЮТСЯ ТОЖДЕСТВЕННО РАВНЫМИ.(a²)³ и a6ab∙(-a²b) и –a³b²ЗАМЕНУ

Слайд 11 Способы доказательства тождеств: 1). Преобразование левой части тождества так, чтобы получилась её

правая часть (если после преобразования левой части, выражение получится как в правой части , то данное выражение является тождеством)

2).Преобразование правой части тождества так, чтобы получилась её левая часть

Способы доказательства тождеств:  1). Преобразование левой части тождества так, чтобы

Слайд 124).Найти разность между правой и левой частями выражения. (если эта разность

равна нулю, то данное выражение - тождество)

3).Преобразование обеих частей тождества…..(должны получится одинаковые выражения)

4).Найти разность между правой и левой частями выражения. (если эта разность равна нулю, то данное выражение -

Слайд 13Сравните соответствующие числовые значения выражений х³ и х, если х =

-1, х = 0, х = 1. тождественны ли эти выражения?
Решение
Составим таблицу по условию задачи:



Хотя значения х³ и х при х = -1, х = 0, х = 1 равны, тем не менее выражения х³ и х не являются тождественно равными, так как при х = 2 значения выражений х³ и х разные.
Сравните соответствующие числовые значения выражений х³ и х, если х = -1, х = 0, х =

Слайд 14В тождестве 2х + 3х = 5х замените переменную х выражением

а – в. Является ли полученное выражение тождеством?
Решение
Если в тождестве 2х + 3х = 5х заменить переменную х выражением а – в, то 2( а – в ) + 3( а – в ) = 5( а – в ). Полученное равенство является тождеством.
После выполнения задачи нужно подвести итог: если в тождестве вместо переменной везде написать одно и то же выражение, то получим тождество.
В тождестве 2х + 3х = 5х замените переменную х выражением а – в. Является ли полученное

Слайд 15Подведение итогов урока
Вопросы классу:
Какие выражения называются тождественно равными?
Что такое тождество? Приведите

примеры тождества.
Какие преобразования выражений называют тождественными?

Подведение итогов урокаВопросы классу:Какие выражения называются тождественно равными?Что такое тождество? Приведите примеры тождества.Какие преобразования выражений называют тождественными?

Слайд 16Спасибо за внимание!

Спасибо за внимание!

Что такое shareslide.ru?

Это сайт презентаций, где можно хранить и обмениваться своими презентациями, докладами, проектами, шаблонами в формате PowerPoint с другими пользователями. Мы помогаем школьникам, студентам, учителям, преподавателям хранить и обмениваться учебными материалами.


Для правообладателей

Яндекс.Метрика

Обратная связь

Email: Нажмите что бы посмотреть