Презентация, доклад Решение СЛАУ методом Гаусса по дисциплине ЕН.01 МАТЕМАТИКА 2 курс СПО

Содержание

Цели и задачи:Цель: Научиться решать системы линейных алгебраических уравнений (СЛАУ).Задачи:Изучить решение СЛАУ методом Гаусса Рассмотреть возможные варианты решений системы

Слайд 1Толоконников А.В.
Преподаватель КРК «Интеграл
МЕТОДЫ РЕШЕНИЯ СЛАУ метод Гаусса
Государственное бюджетное профессиональное образовательное

учреждение
«Курсавский региональный колледж «Интеграл»

Курсавка 2016 г.

Толоконников А.В. Преподаватель КРК «ИнтегралМЕТОДЫ РЕШЕНИЯ СЛАУ метод ГауссаГосударственное бюджетное профессиональное образовательное учреждение «Курсавский региональный колледж «Интеграл»Курсавка

Слайд 2Цели и задачи:
Цель:
Научиться решать системы линейных алгебраических уравнений (СЛАУ).
Задачи:
Изучить решение

СЛАУ методом Гаусса
Рассмотреть возможные варианты решений системы
Цели и задачи:Цель: Научиться решать системы линейных алгебраических уравнений (СЛАУ).Задачи:Изучить решение СЛАУ методом Гаусса Рассмотреть возможные варианты

Слайд 3Содержание
Правило Крамера
Метод Гаусса
Матричный способ решения СЛАУ

Содержание Правило КрамераМетод ГауссаМатричный способ решения СЛАУ

Слайд 4Введение
Сначала немного систематизируем знания о системах линейных уравнений. Система линейных

уравнений может:
1) Иметь единственное решение.
2) Иметь бесконечно много решений.
3) Не иметь решений (быть несовместной).

Введение Сначала немного систематизируем знания о системах линейных уравнений. Система линейных уравнений может:1) Иметь единственное решение.2) Иметь

Слайд 5Метод Гаусса
Метод  Гаусса – наиболее мощный и универсальный инструмент для нахождения

решения любой системы линейных уравнений. Как мы помним, правило Крамера и матричный метод непригодны в тех случаях, когда система имеет бесконечно много решений или несовместна. А метод последовательного исключения неизвестных в любом случае приведет нас к ответу!
Метод ГауссаМетод  Гаусса – наиболее мощный и универсальный инструмент для нахождения решения любой системы линейных уравнений. Как мы

Слайд 6Метод Гаусса или метод исключения неизвестных состоит в последовательном исключении во

втором уравнении первой неизвестной, в третьем уравнении первой и второй неизвестных и т. д. Пока не получится система треугольного или трапецеидального вида.
Метод удобнее применять на расширенной матрице
Метод Гаусса или метод исключения неизвестных состоит в последовательном исключении во втором уравнении первой неизвестной, в третьем

Слайд 7Пример
Решить методом Гаусса систему уравнений:
Запишем расширенную матрицу системы:

ПримерРешить методом Гаусса систему уравнений:Запишем расширенную матрицу системы:

Слайд 8Сначала смотрим на левое верхнее число: 



Почти всегда здесь должна находиться единица. Как

организовать единицу? Смотрим на первый столбец – готовая единица у нас есть! Преобразование первое: меняем местами первую и третью строки:


Сначала смотрим на левое верхнее число: Почти всегда здесь должна находиться единица. Как организовать единицу? Смотрим на первый столбец

Слайд 9Теперь нужно получить нули вот на этих местах:



Нужно ко второй строке прибавить

первую строку, умноженную на –2. Мысленно или на черновике умножаем первую строку на –2: (–2, –4, 2, –18). И последовательно проводим (опять же мысленно или на черновике) сложение, ко второй строке прибавляем первую строку, уже умноженную на –2:
Теперь нужно получить нули вот на этих местах:Нужно ко второй строке прибавить первую строку, умноженную на –2. Мысленно

Слайд 10Аналогично разбираемся с третьей строкой (3, 2, –5, –1). Чтобы получить

на первой позиции ноль, нужно к третьей строке прибавить первую строку, умноженную на –3.




Аналогично разбираемся с третьей строкой (3, 2, –5, –1). Чтобы получить на первой позиции ноль, нужно к третьей

Слайд 11Не нужно считать всё сразу и одновременно. Порядок вычислений и «вписывания»

результатов последователен и обычно такой: сначала переписываем первую строку, и пыхтим себе потихонечку – ПОСЛЕДОВАТЕЛЬНО и ВНИМАТЕЛЬНО:

Не нужно считать всё сразу и одновременно. Порядок вычислений и «вписывания» результатов последователен и обычно такой: сначала переписываем первую

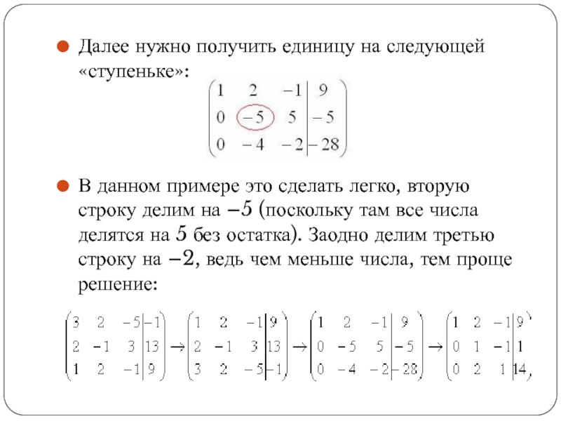
Слайд 12Далее нужно получить единицу на следующей «ступеньке»:



В данном примере это сделать

легко, вторую строку делим на –5 (поскольку там все числа делятся на 5 без остатка). Заодно делим третью строку на –2, ведь чем меньше числа, тем проще решение:
Далее нужно получить единицу на следующей «ступеньке»:В данном примере это сделать легко, вторую строку делим на –5

Слайд 13Для этого к третьей строке прибавляем вторую строку, умноженную на –2:





В результате

элементарных преобразований получена эквивалентная исходной система линейных уравнений:
Для этого к третьей строке прибавляем вторую строку, умноженную на –2:В результате элементарных преобразований получена эквивалентная исходной система

Слайд 14Теперь в действие вступает обратный ход метода Гаусса. Уравнения «раскручиваются» снизу

вверх.
В третьем уравнении у нас уже готовый результат: z=4
Смотрим на второе уравнение: y-z=1.
Y-4=1
Y=5
Значение «зет» уже известно, таким образом: X+2*5-4=9
X=3
Ответ: (3;5;4)

Теперь в действие вступает обратный ход метода Гаусса. Уравнения «раскручиваются» снизу вверх.В третьем уравнении у нас уже

Слайд 15Выводы:
Метод Гаусса универсальный, позволяет решать любую СЛАУ.
Слау может иметь единственное решение,

если расширенная матрица преобразуется в треугольную, причем имеет уравнение вида а*х=в.
Слау может иметь бесконечно много решений, если, если матрица преобразуется в трапецеидальный вид.
Слау не имеет решения, если расширенная матрица преобразуется в треугольную, причем имеет уравнение вида 0*х=а

Выводы:Метод Гаусса универсальный, позволяет решать любую СЛАУ.Слау может иметь единственное решение, если расширенная матрица преобразуется в треугольную,

Слайд 16
Спасибо за внимание

Спасибо за внимание

Что такое shareslide.ru?

Это сайт презентаций, где можно хранить и обмениваться своими презентациями, докладами, проектами, шаблонами в формате PowerPoint с другими пользователями. Мы помогаем школьникам, студентам, учителям, преподавателям хранить и обмениваться учебными материалами.


Для правообладателей

Яндекс.Метрика

Обратная связь

Email: Нажмите что бы посмотреть