Презентация, доклад по теме: Понятие логарифма

Содержание

Понятие логарифма.Логарифмом положительного числа b по основанию а называют показатель степени, в которую нужно возвести число а, чтобы получить число b logab = c ac =

Слайд 1Понятие логарифма

Понятие логарифма

Слайд 2Понятие логарифма
.
Логарифмом положительного числа b по основанию а называют показатель степени,

в которую нужно возвести число а, чтобы получить число b

logab = c
ac = b (а ≠ 1, a > 0, b > 0)

- основное логарифмическое тождество

Понятие логарифма.Логарифмом положительного числа b по основанию а называют показатель степени, в которую нужно возвести число а,

Слайд 3Примеры
log2 8 =
log3 729 =
log0,2 25 =
log4 8 =
log2 2 =
log10

1 =
log49 1/7 =
log0,1 10000 =

3, 23 = 8;

6, 36 = 729;

-2, (0,2)-2 = 25;

1,5, 41,5 = 8;

1, 21 = 2;

0, 100 = 1;

-0,5, 49-0,5 = 1/7;

-4, 0,1-4 = 10000.

Примерыlog2 8 =log3 729 =log0,2 25 =log4 8 =log2 2 =log10 1 =log49 1/7 =log0,1 10000 =3,

Слайд 4Сведения из истории
.
Потребность в сложных расчётах в XVI веке быстро росла,

и значительная часть трудностей была связана с умножением и делением многозначных чисел, а также извлечением корней. В конце века нескольким математикам, почти одновременно, пришла в голову идея: заменить трудоёмкое умножение на простое сложение, сопоставив с помощью специальных таблиц

геометрической и арифметической прогрессии. Тогда и деление автоматически заменяется на неизмеримо более простое и надёжное вычитание, а извлечение корня степени n сводится к делению логарифма подкоренного выражения на n. Первым эту идею опубликовал в своей книге «Arithmetica integra» Михаэль Штифель, который, впрочем, не приложил серьёзных усилий для реализации своей идеи.

Сведения из истории.Потребность в сложных расчётах в XVI веке быстро росла, и значительная часть трудностей была связана

Слайд 5В 1614 году шотландский математик-любитель Джон Непер опубликовал на латинском языке

сочинение под названием «Описание удивительной таблицы логарифмов». В нём было краткое описание логарифмов и их свойств. Термин логарифм, предложенный Непером, утвердился в науке. Теорию логарифмов Непер изложил в другой своей книге «Построение удивительной таблицы логарифмов», изданной посмертно в 1619 году его сыном.

Сведения из истории

Слово логарифм происходит от греческого λόγοφ (число) и αρινμοφ (отношение) и переводится, следовательно, как отношение чисел.

В 1614 году шотландский математик-любитель Джон Непер опубликовал на латинском языке сочинение под названием «Описание удивительной таблицы

Слайд 6Сведения из истории
Логарифмы необычайно быстро вошли в практику. Изобретатели логарифмов не

ограничились разработкой новой теории. Было создано практическое средство – таблицы логарифмов, – резко повысившее производительность труда вычислителей. Добавим, что уже в 1623 г., т. е. всего через 9 лет после издания первых таблиц, английским математиком Д. Гантером была изобретена первая логарифмическая линейка, ставшая рабочим инструментом для многих поколений.

Первые таблицы логарифмов составлены независимо друг от друга шотландским математиком Дж. Непером (1550 - 1617) и швейцарцем И. Бюрги (1552 - 1632).

Сведения из историиЛогарифмы необычайно быстро вошли в практику. Изобретатели логарифмов не ограничились разработкой новой теории. Было создано

Слайд 7Основные свойства логарифмов

Основные свойства логарифмов

Слайд 9Понятие логарифмической функции
.
Функцию вида
y = logaх, где а ≠ 1,

a > 0, х > 0
называют
логарифмической функцией
Понятие логарифмической функции.Функцию вида y = logaх, где а ≠ 1, a > 0, х > 0

Слайд 10График логарифмической функции y = logах, а ≠ 1, a >

0

х

у

0

y = logaх, а > 1

1

y = logах, 0 < а < 1

х

у

0

1

График логарифмической функции  y = logах, а ≠ 1, a > 0ху0y = logaх, а >

Слайд 11а) При а > 1 функция возрастает на (0; +∞);
б) при

0 < а < 1 функция убывает на (0; +∞).

а) Нули функции: у = 0 при х = 1;
б) точек пересечения с осью ординат нет.

Свойства функции:

D(y) = (0; +∞),
E(y) = (-∞; +∞).

а) При а > 1 функция возрастает на (0; +∞);	б) при 0 < а < 1 функция

Слайд 12Уравнение, содержащее неизвестное под знаком логарифма или (и) в его основании,

называется логарифмическим уравнением.

Логарифмические уравнения

Решение: x=ab ОДЗ не надо !

2) Сводящиеся к простейшим: loga f(x) = loga h(х)


Уравнение, содержащее неизвестное под знаком логарифма или (и) в его основании, называется логарифмическим уравнением. Логарифмические уравнения Решение:

Слайд 13Методы решения логарифмических уравнений
Использование определения логарифма
logab = c

b = ac
Пример:
log2(5 + 3log2(x - 3)) = 3
Решение:
5+3log2(x-3) = 23
3log2(x-3) = 8-5 | :3
log2(x - 3) = 1
x - 3 = 21
x = 5
Ответ: 5

Методы решения логарифмических уравненийИспользование определения логарифмаlogab = c      b = ac 		Пример:

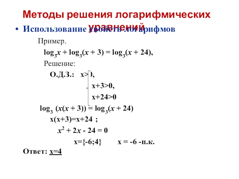
Слайд 14Методы решения логарифмических уравнений
Использование свойств логарифмов
Пример.
log3x + log3(x

+ 3) = log3(x + 24),
Решение:
О.Д.З.: x>0,
х+3˃0,
х+24˃0
log3 (х(x + 3)) = log3(x + 24)
x(x+3)=x+24 ;
x2 + 2x - 24 = 0
x={-6;4} х = -6 -п.к. Ответ: x=4
Методы решения логарифмических уравненийИспользование свойств логарифмов 		Пример.		  log3x + log3(x + 3) = log3(x + 24),

Слайд 15Методы решения логарифмических уравнений
Метод подстановки
Пример.
lg2x - 3lgx +

2 = 0
Решение:
lg x = t lgx=1
t2-3t+2=0 lgx=2 x={10;100}
t =1, t = 2
Методы решения логарифмических уравненийМетод подстановки 		Пример.		  lg2x - 3lgx + 2 = 0 		 			Решение:			lg x

Слайд 16Логарифмические неравенства
Неравенства вида loga f(x) > logа g(х), где а ≠

1, a > 0
называют логарифмическими неравенствами

loga f(x) > logа g(х)

0 < а < 1

а > 1

ОДЗ

ОДЗ

Логарифмические неравенстваНеравенства вида loga f(x) > logа g(х), где а ≠ 1, a > 0 называют логарифмическими

Слайд 17Логарифмические неравенства. Примеры
Пример 1
Пример 2
Ответ: (6; 14).
Ответ: [0; 4].

Логарифмические неравенства. ПримерыПример 1Пример 2Ответ: (6; 14).Ответ: [0; 4].

Слайд 18Пример 3
Пример 4
Логарифмические неравенства. Примеры
Ответ: (0; 5) ∪ (40; 45).

Пример 3Пример 4Логарифмические неравенства. ПримерыОтвет: (0; 5) ∪ (40; 45).

Что такое shareslide.ru?

Это сайт презентаций, где можно хранить и обмениваться своими презентациями, докладами, проектами, шаблонами в формате PowerPoint с другими пользователями. Мы помогаем школьникам, студентам, учителям, преподавателям хранить и обмениваться учебными материалами.


Для правообладателей

Яндекс.Метрика

Обратная связь

Email: Нажмите что бы посмотреть