Презентация, доклад по теме Первообразная

Содержание

Содержание урока:F'(x) = f(x)Определение первообразнойF(x)+CНеоднозначность первообразнойНахождение первообразных в простейших случаяхПроверка первообразной на заданном промежутке

Слайд 1Первообразная.
Тема Урока:

Первообразная. Тема Урока:

Слайд 2Содержание урока:
F'(x) = f(x)
Определение первообразной

F(x)+C
Неоднозначность первообразной

Нахождение первообразных в простейших случаях

Проверка первообразной

на заданном промежутке

Содержание урока:F'(x) = f(x)Определение первообразнойF(x)+CНеоднозначность первообразнойНахождение первообразных в простейших случаяхПроверка первообразной на заданном промежутке

Слайд 3

Найдите производные функций:
Правильный
ответ
Правильный
ответ
Правильный
ответ
Правильный
ответ
Правильный
ответ





Найдите производные функций:Правильный ответПравильный ответПравильный ответПравильный ответПравильный ответ

Слайд 4
Найдите производные функций:





Правильный
ответ
Правильный
ответ
Правильный
ответ
Правильный
ответ
Правильный
ответ

Найдите производные функций:Правильный ответПравильный ответПравильный ответПравильный ответПравильный ответ

Слайд 5





Правильный
ответ
Правильный
ответ
Правильный
ответ
Правильный
ответ
Правильный
ответ
Найдите производные функций:

Правильный ответПравильный ответПравильный ответПравильный ответПравильный ответНайдите производные функций:

Слайд 6Взаимно-обратные операции в математике
Прямая



Обратная


x2
Возведение в квадрат



 
sin х = a
Синус угла



arcsin

a = х a∈[-1;1]
Арксинус числа

(xn)' = nxn-1


Дифференцирование



?

Взаимно-обратные операции в математикеПрямая Обратнаяx2Возведение в квадрат sin х = aСинус углаarcsin a = х  a∈[-1;1]Арксинус числа(xn)'

Слайд 7По заданным производным найдите исходные функции
дифференцирование

По заданным производным найдите исходные функциидифференцирование

Слайд 8Пояснение в сравнении
Производная
"Производит" новую ф-ию



Первообразная
Первичный образ
дифференцирование
вычисление производной



интегрирование
восстановление функции из производной

Пояснение в сравненииПроизводная

Слайд 9Определение первообразной
y = F(x) называют первообразной для y = f(x) на

промежутке X, если при x ∈ X
F'(x) = f(x)
Определение первообразнойy = F(x) называют первообразной для y = f(x) на промежутке X, если при x ∈

Слайд 10 найдите производные функций:
совокупность первообразных

найдите производные функций:совокупность первообразных

Слайд 11Неоднозначность первообразной
f(x) = 2x
F1(x) = x2
F2(x) = x2 + 1
F3(x) =

x2 + 5

F1'(x) = 2x

F2'(x) = 2x

F3'(x) = 2x


y = f(x) имеет бесконечно много первообразных вида y = F(x)+C, где
C - произвольное число

Неоднозначность первообразнойf(x) = 2xF1(x) = x2F2(x) = x2 + 1F3(x) = x2 + 5F1'(x) = 2xF2'(x) =

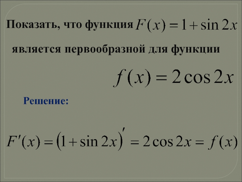
Слайд 13Показать, что функция
является первообразной для функции
Решение:

Показать, что функция является первообразной для функции Решение:

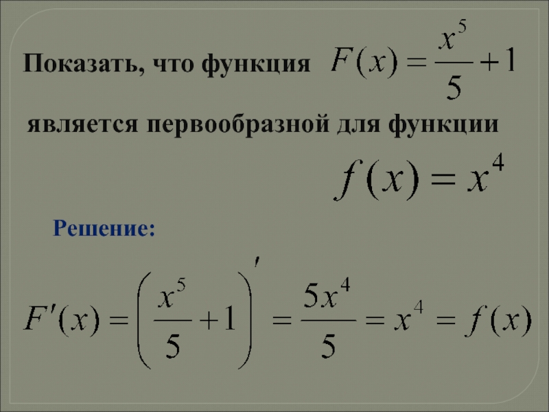
Слайд 14Показать, что функция
является первообразной для функции
Решение:

Показать, что функция является первообразной для функции Решение:

Слайд 15Правила интегрирования
 

Правила интегрирования 

Слайд 16Найти первообразные для функции
Решение:

Найти первообразные для функцииРешение:

Слайд 17Определение неопределённого интеграла
Если у функции y = f(x) на промежутке X

есть первообразная y = F(x), то все множества функций вида y = F(x)+C называют

неопределенным интегралом от функции
y = f(x)

Обозначается как ∫f(x)dx
неопределенный интеграл f (эф) от x (икс) d (дэ) x (икс)

Определение неопределённого интегралаЕсли у функции y = f(x) на промежутке X есть первообразная y = F(x), то

Слайд 18Правила интегрирования


Правила интегрирования

Слайд 19Найти одну из первообразных для следующих функций
1) f(x) = 4
2) f(x)

= -1
3) f(x) = x3
4) f(x) = sin x
5) f(x) = x2 + 3cos x

 

Найти одну из первообразных для следующих функций1) f(x) = 42) f(x) = -13) f(x) = x34) f(x)

Слайд 20Док-ть, что F(x) первообразная для f(x) на заданном промежутке
Условия

Дано: F(x)

= 3x4

Док-ть: f(x) = 12x3
при x ∈ (-∞;+∞)



Доказательство

Найдем производную F(x): F'(x) = (3x4)' = 12x3 = f(x)

F'(x) = f(x), значит
F(x) = 3x4 первообразная для f(x) = 12x3


Док-ть, что F(x) первообразная для f(x) на заданном промежутке УсловияДано: F(x) = 3x4Док-ть: f(x) = 12x3при x

Слайд 21Задачи на доказательство:
 

Задачи на доказательство: 

Что такое shareslide.ru?

Это сайт презентаций, где можно хранить и обмениваться своими презентациями, докладами, проектами, шаблонами в формате PowerPoint с другими пользователями. Мы помогаем школьникам, студентам, учителям, преподавателям хранить и обмениваться учебными материалами.


Для правообладателей

Яндекс.Метрика

Обратная связь

Email: Нажмите что бы посмотреть