Презентация, доклад по математике Тригонометрические уравнения

Алгебра и начала математического анализа. 10-11 классы. Учебник. (базовый уровень) Алимов А.Ш., Колягин Ю.М. и др. - М.: Просвещение, 2012 [8].Алгебра и начала анализа. Учебник для 10 – 11 кл. средн. шк. / М. И. Башмаков.

Слайд 11. Тригонометрические уравнения и неравенства в школьном курсе математики старших классов

 
1.1

Тригонометрические уравнения и неравенства в содержании школьных учебников по алгебре и началам анализа
 

1. Тригонометрические уравнения и неравенства в школьном курсе математики старших классов 1.1 Тригонометрические уравнения и неравенства в содержании

Слайд 2Алгебра и начала математического анализа. 10-11 классы. Учебник. (базовый уровень) Алимов

А.Ш., Колягин Ю.М. и др. - М.: Просвещение, 2012 [8].
Алгебра и начала анализа. Учебник для 10 – 11 кл. средн. шк. / М. И. Башмаков. – М.: Просвещение, 2010 [3].
Алгебра и начала математический анализ. 10 кл. Углубленный уровень/ Н.Я.Виленкин, О.С.Ивашев-Мусатов, С. И. Шварцбурд. – М., 2014 [4].
Алгебра и начала математического анализа. Учебник для 10-11 кл./ А.Н. Колмогоров, О.С. Ивашев-Мусатов, Б.М. Ивлев, С.И. Шварцбурд, – М.: Просвещение, 2008 [9].
Алгебра и начала математического анализа. 10-11 кл. В 2 ч. Ч. 1. Учебник (базовый уровень) / А.Г.Мордкович. – М., 2013 [7].
Алгебра и начала математического анализа. 10 кл. В 2 ч. Ч. 1. Учебник (проф. уровень) / А. Г. Мордкович, П. В. Семенов. – М. 2009 [5].
Алгебра и начала математического анализа. 10 класс. Учебник: базовый и проф. уровни / С. М. Никольский, М. К. Потапов, Н. Н. Решетников, А. В. Шевкин. – М.: Просвещение, 2009 [6].

Алгебра и начала математического анализа. 10-11 классы. Учебник. (базовый уровень) Алимов А.Ш., Колягин Ю.М. и др. -

Слайд 31.2 Тригонометрические уравнения и неравенства в контрольно-измерительных материалах ЕГЭ по математике
Базовый

уровень

Повышенный уровень

1.2 Тригонометрические уравнения и неравенства в контрольно-измерительных материалах ЕГЭ по математике Базовый уровеньПовышенный уровень

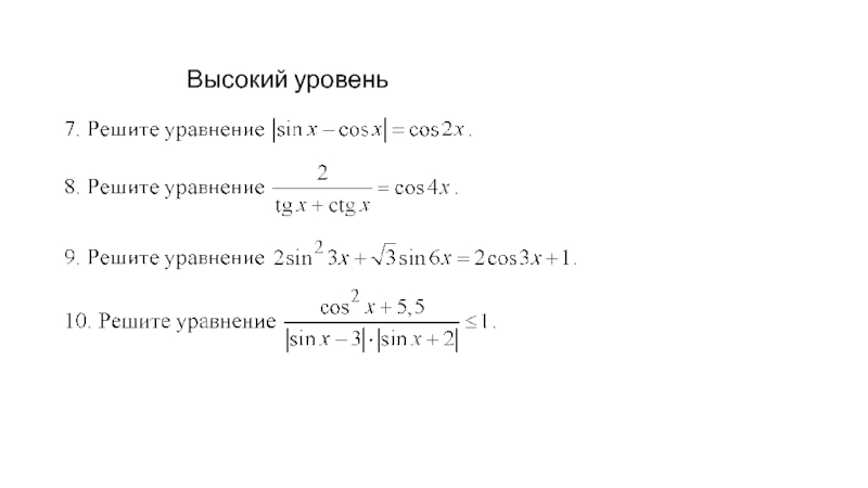
Слайд 4Высокий уровень

Высокий уровень

Слайд 52. Методические рекомендации по обучению учащихся решения тригонометрических уравнений и неравенств

в курсе математики старших классов

 
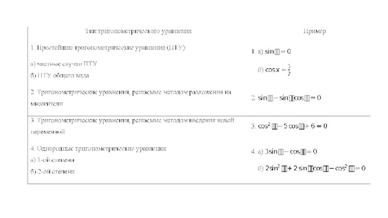
2.1 Методика обучения решению тригонометрических уравнений
 

2. Методические рекомендации по обучению учащихся решения тригонометрических уравнений и неравенств в курсе математики старших классов 2.1 Методика

Слайд 102.2 Применение функционально-графического метода при решении тригонометрических уравнений
Пример. Решите уравнение
2cos πx=2x-1.
Решение.
Данное

уравнение рационально решать графическим методом (здесь особенно четко прослеживается колосальное удобство ИКТ)
2.2 Применение функционально-графического метода при решении тригонометрических уравнений Пример. Решите уравнение2cos πx=2x-1.Решение.Данное уравнение рационально решать графическим методом

Слайд 112.3 Методика обучения решению тригонометрических неравенств
простейшие тригонометрические неравенства (ПТН);
тригонометрические неравенства, решаемые

методом разложения на множители;
тригонометрические неравенства, решаемые методом введения новой переменной;
однородные тригонометрические неравенства (ОТН).

2.3 Методика обучения решению тригонометрических неравенств простейшие тригонометрические неравенства (ПТН);тригонометрические неравенства, решаемые методом разложения на множители;тригонометрические неравенства,

Слайд 12выводы
выполнен анализ действующих учебников алгебры и начала математического анализа для выявления

представленной в них методики решения тригонометрических уравнений и неравенств; проведено обобщение и систематизация полученных сведений;
проведен анализ соответствующей литературы по выявлению места и роли тригонометрические уравнений и неравенств в материалах ЕГЭ по математике за период 2007-2015 годов;
систематизирован и обобщен теоретический материал по методам решения тригонометрических уравнений и неравенств;
разработана методика обучения решению тригонометрических уравнений и неравенств на основе классификации данных заданий;
разработан дидактический материал, позволяющий реализовывать данную методику в практике обучения.

выводывыполнен анализ действующих учебников алгебры и начала математического анализа для выявления представленной в них методики решения тригонометрических

Что такое shareslide.ru?

Это сайт презентаций, где можно хранить и обмениваться своими презентациями, докладами, проектами, шаблонами в формате PowerPoint с другими пользователями. Мы помогаем школьникам, студентам, учителям, преподавателям хранить и обмениваться учебными материалами.


Для правообладателей

Яндекс.Метрика

Обратная связь

Email: Нажмите что бы посмотреть