Презентация, доклад по математике Теория вероятности для решения задачи ЕГЭ

Содержание

Теоремы сложения и умножения.Теорема сложения вероятностей несовместных событий. Вероятность появления одного из нескольких попарно несовместных событий,  безразлично какого, равна сумме вероятностей этих событий:P(A+B)=P(A)+P(B); P( +  +…+ =P( +P +…+P( ).Теорема сложения вероятностей совместных событий.  Вероятность появления

Слайд 1Теория вероятностей для решения задачи ЕГЭ

Теория вероятностей  для решения задачи ЕГЭ

Слайд 3Теоремы сложения и умножения.
Теорема сложения вероятностей несовместных событий. Вероятность появления одного из

нескольких попарно несовместных событий, 
безразлично какого, равна сумме вероятностей этих событий:

P(A+B)=P(A)+P(B); P( +  +…+ =P( +P +…+P( ).


Теорема сложения вероятностей совместных событий.
  Вероятность появления хотя бы одного из двух совместных событий равна сумме
вероятностей этих событий без вероятности их совместного появления:

P(A+B)=P(A)+P(B)-P(AB)
Теоремы сложения и умножения.Теорема сложения вероятностей несовместных событий. Вероятность появления одного из нескольких попарно несовместных событий,  безразлично

Слайд 4Теорема умножения вероятностей независимых событий. 
Вероятность совместного появления двух независимых событий равна

произведению вероятностей этих событий:
P(AB)=P(A)•P(B)

Теорема умножения вероятностей зависимых событий. 
Вероятность совместного появления двух зависимых событий
равна произведению одного из них на условную вероятность второго:
P(AB)=P(A)•  (B)=P(B)• (A)

Теорема умножения вероятностей независимых событий.  Вероятность совместного появления двух независимых событий равна произведению вероятностей этих событий: P(AB)=P(A)•P(B)Теорема

Слайд 5Вероятность наступления события A, вычисленная в предположении,
что событие B уже

произошло, называется условной вероятностью
 события A при условии B и обозначается  (A) или P(A/B). Если A и B – независимые события, то P(B)- (B)= (B).
Вероятность наступления события A, вычисленная в предположении, что событие B уже произошло, называется условной вероятностью события A при условии

Слайд 61.На экзамене по геометрии школьнику достаётся один вопрос из списка экзаменационных

вопросов. Вероятность того, что это вопрос на тему «Вписанная окружность», равна 0,2. Вероятность того, что это вопрос на тему «Параллелограмм», равна 0,15. Вопросов, которые одновременно относятся к этим двум темам, нет. Найдите вероятность того, что на экзамене школьнику достанется вопрос по одной из этих двух тем.

Решение


Р=0,2+0,15=0,25

1.На экзамене по геометрии школьнику достаётся один вопрос из списка экзаменационных вопросов. Вероятность того, что это вопрос

Слайд 72. В торговом центре два одинаковых автомата продают кофе.
Вероятность того,

что к концу дня в автомате закончится кофе, равна 0,3.
Вероятность того, что кофе закончится в обоих автоматах, равна 0,12.
Найдите вероятность того, что к концу дня кофе останется в обоих автоматах.

Решение
А – кофе закончится в 1м автомате
В - кофе закончится во 2м автомате
Р(А)=Р(В)=0,3
кофе закончится в обоих автоматах


- кофе закончится хотя бы в одном

Но противоположное событие

означает – кофе останется в обоих автоматах

2. В торговом центре два одинаковых автомата продают кофе. Вероятность того, что к концу дня в автомате

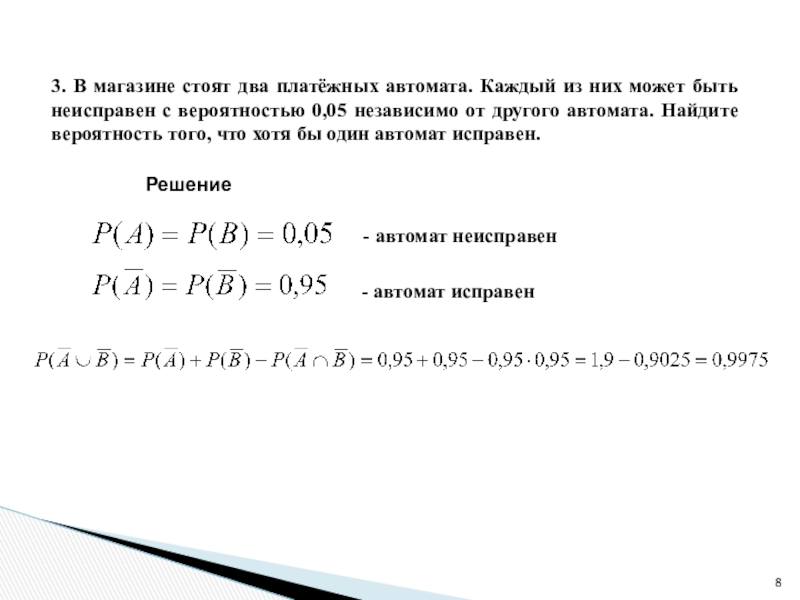
Слайд 83. В магазине стоят два платёжных автомата. Каждый из них может

быть неисправен с вероятностью 0,05 независимо от другого автомата. Найдите вероятность того, что хотя бы один автомат исправен.

Решение

- автомат неисправен

- автомат исправен

3. В магазине стоят два платёжных автомата. Каждый из них может быть неисправен с вероятностью 0,05 независимо

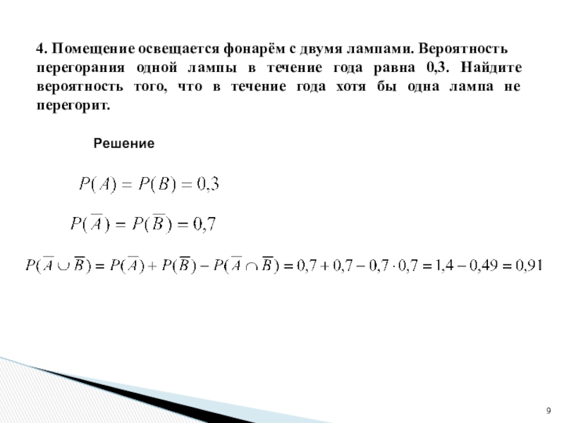
Слайд 94. Помещение освещается фонарём с двумя лампами. Вероятность
перегорания одной лампы

в течение года равна 0,3. Найдите вероятность того, что в течение года хотя бы одна лампа не перегорит.

Решение

4. Помещение освещается фонарём с двумя лампами. Вероятность перегорания одной лампы в течение года равна 0,3. Найдите

Слайд 105. Если гроссмейстер А. играет белыми, то он выигрывает у гроссмейстера

Б. с вероятностью 0,52. Если А. играет черными, то А. выигрывает у Б. с вероятностью 0,3. Гроссмейстеры А. и Б. играют две партии, причем во второй партии меняют цвет фигур. Найдите вероятность того, что А. выиграет оба раза.

Решение

Если А играет чёрными, то потом белыми.

Р=0,52*0,3=0,156

5. Если гроссмейстер А. играет белыми, то он выигрывает у гроссмейстера Б. с вероятностью 0,52. Если А.

Слайд 116. Биатлонист пять раз стреляет по мишеням. Вероятность попадания в мишень

при одном выстреле равна 0,8. Найдите вероятность того, что биатлонист первые три раза попал в мишени, а последние два промахнулся. Результат округлите до сотых.

Решение

Независимые события

6. Биатлонист пять раз стреляет по мишеням. Вероятность попадания в мишень при одном выстреле равна 0,8. Найдите

Слайд 12 7. В классе 26 человек, среди них два близнеца  —

Андрей и Сергей. Класс случайным образом делят на две группы по 13 человек в каждой. Найдите вероятность того, что Андрей и Сергей окажутся в одной группе.

Решение

Р1(попадание в первую группу одного из близнецов) =

Р2(попадание в первую группу второго из близнецов) =

Р(обоих)=

Так как групп две, то

7. В классе 26 человек, среди них два близнеца  — Андрей и Сергей. Класс случайным образом

Слайд 138. На фабрике керамической посуды 10% произведённых тарелок имеют дефект. При

контроле качества продукции выявляется 80% дефектных тарелок. Остальные тарелки поступают в продажу. Найдите вероятность того, что случайно выбранная при покупке тарелка не имеет дефектов.

Решение

10% брака – это 0,1 с браком и 0,9 – без брака
ОТК обнаруживает 80% от бракованных, это

В продажу поступило 1-0,08=0,92 всех произведённых тарелок,
из них 0,9 – без брака

8. На фабрике керамической посуды 10% произведённых тарелок имеют дефект. При контроле качества продукции выявляется 80% дефектных

Слайд 149. В магазине три продавца. Каждый из них занят с клиентом

с вероятностью 0,3. Найдите вероятность того, что в случайный момент времени все три продавца заняты одновременно (считайте, что клиенты заходят независимо друг от друга).

Решение

9. В магазине три продавца. Каждый из них занят с клиентом с вероятностью 0,3. Найдите вероятность того,

Слайд 1510. По отзывам покупателей Иван Иванович оценил надёжность двух интернет-магазинов. Вероятность

того, что нужный товар доставят из магазина А, равна 0,8. Вероятность того, что этот товар доставят из магазина Б, равна 0,9. Иван Иванович заказал товар сразу в обоих магазинах. Считая, что интернет-магазины работают независимо друг от друга, найдите вероятность того, что ни один магазин не доставит товар.

Решение

10. По отзывам покупателей Иван Иванович оценил надёжность двух интернет-магазинов. Вероятность того, что нужный товар доставят из

Слайд 1611. Вероятность того, что батарейка бракованная, равна 0,06. Покупатель в магазине

выбирает случайную упаковку, в которой две таких батарейки. Найдите вероятность того, что обе батарейки окажутся исправными.

Решение

11. Вероятность того, что батарейка бракованная, равна 0,06. Покупатель в магазине выбирает случайную упаковку, в которой две

Слайд 17Дерево вариантов.

Дерево вариантов.

Слайд 181. Две фабрики выпускают одинаковые стекла для автомобильных фар.
Первая фабрика

выпускает 45% этих стекол, а вторая – 55%.
Первая фабрика выпускает 3% бракованных стекол, а вторая – 1%. Найдите
вероятность того, что случайно купленное в магазине
стекло окажется бракованным.


.

1. Две фабрики выпускают одинаковые стекла для автомобильных фар. Первая фабрика выпускает 45% этих стекол, а вторая

Слайд 192. Агрофирма закупает куриные яйца в двух домашних хозяйствах. 40% яиц

из первого хозяйства — яйца высшей категории, а из второго хозяйства — 20% яиц высшей категории. Всего высшую категорию получает 35% яиц. Найдите вероятность того, что яйцо, купленное у этой агрофирмы, окажется из первого хозяйства.
2. Агрофирма закупает куриные яйца в двух домашних хозяйствах. 40% яиц из первого хозяйства — яйца высшей категории,

Слайд 203. Ковбой Джон попадает в муху на стене с вероятностью 0,9,

если стреляет
из пристрелянного револьвера. Если Джон стреляет из непристрелянного револьвера, то он попадает в муху с вероятностью 0,2. На столе лежит 10 револьверов, из них только 4 пристрелянные. Ковбой Джон видит на стене муху, наудачу хватает первый попавшийся револьвер и стреляет в муху. Найдите вероятность того, что Джон промахнётся.
3. Ковбой Джон попадает в муху на стене с вероятностью 0,9, если стреляет из пристрелянного револьвера. Если

Слайд 214. Автоматическая линия изготавливает батарейки. Вероятность того,
что готовая батарейка неисправна,

равна 0,02. Перед упаковкой каждая
батарейка проходит систему контроля. Вероятность того, что система
забракует неисправную батарейку, равна 0,99. Вероятность того, что система
по ошибке забракует исправную батарейку, равна 0,01. Найдите вероятность
того, что случайно выбранная из упаковки батарейка будет забракована.
4. Автоматическая линия изготавливает батарейки. Вероятность того, что готовая батарейка неисправна, равна 0,02. Перед упаковкой каждая батарейка

Слайд 225. Всем пациентам с подозрением на гепатит делают анализ крови. Если

анализ выявляет гепатит, то результат анализа называется положительным. У больных гепатитом пациентов анализ даёт положительный результат с вероятностью 0,9. Если пациент не болен гепатитом, то анализ может дать ложный положительный результат с вероятностью 0,01. Известно, что 5% пациентов, поступающих с подозрением на гепатит, действительно больны гепатитом. Найдите вероятность того, что результат анализа у пациента, поступившего в клинику с подозрением на гепатит, будет положительным.
5. Всем пациентам с подозрением на гепатит делают анализ крови. Если анализ выявляет гепатит, то результат анализа

Слайд 23Всем пациентам с подозрением на гепатит делают анализ крови. Если анализ

выявляет гепатит, то результат анализа называется положительным. У больных гепатитом пациентов анализ дает положительный результат с вероятностью 0,9. Если пациент не болен гепатитом, то анализ может дать ложный положительный результат с вероятностью 0,01. Известно, что у 6% пациентов с подозрением на гепатит анализ дает положительный результат. Найдите вероятность того, что пациент, поступивший с подозрением на гепатит, действительно болен гепатитом. Ответ округлите до тысячных.

Пусть   – вероятность того, что пациент, поступивший с подозрением на гепатит, действительно болен гепатитом.
Тогда   – вероятность того, что пациент, поступивший с подозрением на гепатит, не болен гепатитом.

Всем пациентам с подозрением на гепатит делают анализ крови. Если анализ выявляет гепатит, то результат анализа называется

Слайд 24Анализ дает положительный результат в случаях

пациент болен и (умножение) анализ положителен
или (сложение)
пациент не болен и анализ ложно положителен
Так как по условию задачи  у 6% пациентов с подозрением на гепатит анализ дает положительный результат,  то

р*0,9+(1-р)*0,01=0,06

0,9р-0,01р=0,05

0,89р=0,05

Р=5/89

Р=0,05617

Округляем до тысячных: р=0,056 .
Ответ: 0,056.

Анализ дает положительный результат в случаях       пациент болен и (умножение) анализ положителен

Слайд 256.На рисунке изображён лабиринт. Паук заползает в лабиринт в точке
«Вход».

Развернуться и ползти назад паук не может, поэтому
на каждом разветвлении паук выбирает один из путей, по которому
ещё не полз. Считая, что выбор дальнейшего пути чисто случайный,
определите, с какой вероятностью паук придёт к выходу

.

6.На рисунке изображён лабиринт. Паук заползает в лабиринт в точке «Вход». Развернуться и ползти назад паук не

Слайд 26Неравенства.
1.Вероятность того, что новый электрический чайник прослужит больше года,
равна 0,97.

Вероятность того, что он прослужит больше двух лет, равна 0,89.
Найдите вероятность того, что он прослужит меньше двух лет, но больше года.
Неравенства.1.Вероятность того, что новый электрический чайник прослужит больше года, равна 0,97. Вероятность того, что он прослужит больше

Слайд 272.Вероятность того, что на тесте по биологии учащийся О. верно решит

больше 11 задач, равна 0,67. Вероятность того, что О. верно решит больше
10 задач, равна 0,74. Найдите вероятность того, что О. верно решит ровно 11
задач.

P(x>11)=0.67
P(x>10)=0.74
P(x=11) - ?
(x>10)=(x=11)+(x>11)
0.74=P(x=11)+0.67
P(x=11)=0.07
Другой способ рассуждений.
Больше 10: 11ю, 12ю,….. Р1=0,74
Больше 11:12ю, 13ю,… Р2=0,67
Ровно 11: Р=Р1-Р2=0,74-0,67=0,07

2.Вероятность того, что на тесте по биологии учащийся О. верно решит больше 11 задач, равна 0,67. Вероятность

Слайд 283. При изготовлении подшипников диаметром 67 мм вероятность того, что
диаметр

будет отличаться от заданного меньше, чем на 0,01 мм, равна 0,965.
Найдите вероятность того, что случайный подшипник будет иметь диаметр
меньше чем 66,99 мм или больше чем 67,01 мм.
3. При изготовлении подшипников диаметром 67 мм вероятность того, что диаметр будет отличаться от заданного меньше, чем

Слайд 294.Из районного центра в деревню ежедневно ходит автобус. Вероятность того, что

в понедельник в автобусе окажется меньше 20 пассажиров, равна 0,94.
Вероятность того, что окажется меньше 15 пассажиров, равна 0,56. Найдите
вероятность того, что число пассажиров будет от 15 до 19.

4.Из районного центра в деревню ежедневно ходит автобус. Вероятность того, что в понедельник в автобусе окажется меньше

Что такое shareslide.ru?

Это сайт презентаций, где можно хранить и обмениваться своими презентациями, докладами, проектами, шаблонами в формате PowerPoint с другими пользователями. Мы помогаем школьникам, студентам, учителям, преподавателям хранить и обмениваться учебными материалами.


Для правообладателей

Яндекс.Метрика

Обратная связь

Email: Нажмите что бы посмотреть