Презентация, доклад по математике Предел числовой последовательности. Свойства

Числовая последовательность

Слайд 1


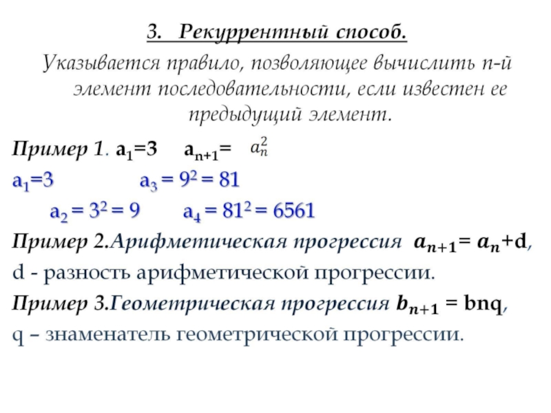
Слайд 3Числовая последовательность

Числовая последовательность

Слайд 20Возрастание числовой последовательности

Возрастание числовой последовательности

Слайд 21Убывание последовательности

Убывание последовательности

Слайд 27Предел числовой последовательности

Предел числовой последовательности

Слайд 29Рассмотрим последовательность:

Рассмотрим последовательность:

Слайд 30Примеры:

Примеры:

Что такое shareslide.ru?

Это сайт презентаций, где можно хранить и обмениваться своими презентациями, докладами, проектами, шаблонами в формате PowerPoint с другими пользователями. Мы помогаем школьникам, студентам, учителям, преподавателям хранить и обмениваться учебными материалами.


Для правообладателей

Яндекс.Метрика

Обратная связь

Email: Нажмите что бы посмотреть