Презентация, доклад по математике на тему Задачи с параметрами

Содержание

Некоторые методы решения задач с параметрами1.Аналитический метод.2.Функциональный метод.3.Графический метод.4.Метод замены.5.Метод изменения ролей переменных.6.Метод перехода от общего к частному.7.Метод свободных ассоциаций.8.Метод «обратного хода».9.Комбинированные методы.

Слайд 1Задачи с параметрами

Задачи с параметрами

Слайд 2Некоторые методы решения задач с параметрами
1.Аналитический метод.
2.Функциональный метод.
3.Графический метод.
4.Метод замены.
5.Метод изменения

ролей переменных.
6.Метод перехода от общего к частному.
7.Метод свободных ассоциаций.
8.Метод «обратного хода».
9.Комбинированные методы.
Некоторые методы решения задач с параметрами1.Аналитический метод.2.Функциональный метод.3.Графический метод.4.Метод замены.5.Метод изменения ролей переменных.6.Метод перехода от общего к

Слайд 31. Аналитический метод.
Является не только самостоятельным методом решения

задач, но и обязательной составной частью всех остальных методов. Основной частью аналитического метода решения задач является метод эквивалентных или равносильных преобразований. Предлагаемый подход к решению уравнений и неравенств с параметрами, их систем или совокупностей основан на замене одного математического высказывания другим равносильным математическим высказыванием. При этом исходное условие рядом равносильных преобразований или преобразований-следствий приводится к совокупности простейших логических утверждений, истинность ли ложность которых считается установленной.

1. Аналитический метод.   Является не только самостоятельным методом решения задач, но и обязательной составной частью

Слайд 4
В аналитическом методе решения задач чаще всего используется прием дробления —

разделение условия задачи на совокупность более простых условий.
Так, условие задачи, содержащее выражения, стоящее под знаками модуля, обычно разделяют на совокупность более простых условий, не содержащих модуль.
В аналитическом методе решения задач чаще всего используется прием дробления — разделение условия задачи на совокупность более

Слайд 5Функциональный метод решения задач с параметрами

Свойства функций, наиболее часто используемые при

решении задач:

1. кусочная монотонность большинства алгебраических и элементарных трансцендентных функций;
2. свойства четности и нечетности, периодичность функции;
3. свойства ограниченности области определения или области значения функции;
4. при неявном задания функции используются свойства симметрии графика соответствия относительно осей координат или начала координат и т.д.;
5. наиболее часто при решении задач этим методом применяются методы математического анализа: использование непрерывности, дифференцируемости, монотонности, устанавливаемой с помощью тех же методов.
Функциональный метод решения задач с параметрамиСвойства функций, наиболее часто используемые при решении задач: 1. кусочная монотонность большинства

Слайд 6Графический метод решения задач с параметрами
Любая задача с параметрами есть задача

как минимум с двумя переменными — аргументом и параметром. Следовательно, решение задачи — упорядоченный набор их значений, может рассматриваться как координаты точки некоторого евклидова пространства.
Координатно-графический метод представляет искомые решения в виде геометрического места точек на координатной плоскости, где в качестве одной из координат выступает параметр, а в качестве другой — искомая переменная. Решение задачи в этом случае рассматривается как значение координаты, соответствующей искомой переменной, принадлежащей линии или области, задаваемой условием.
Графический метод решения задач с параметрами Любая задача с параметрами есть задача как минимум с двумя переменными

Слайд 7Метод замены
Метод замены заключается в формулировке исходного условия задачи в терминах

новых переменных, существенно упрощающих процесс решения.
Чаще всего метод замены используется при решении тригонометрических уравнений или неравенств. Он позволяет сводить их к алгебраическим уравнениям и неравенствам, анализ которых проще. Однако существуют алгебраические задачи, решение которых становится более простым после получения их тригонометрического эквивалента.
Метод заменыМетод замены заключается в формулировке исходного условия задачи в терминах новых переменных, существенно упрощающих процесс решения.Чаще

Слайд 8Метод изменения ролей переменных
Достаточно часто бывает необходимым поменять роли искомой переменной

и одного из параметров, чтобы получить возможность проведения анализа представленного условия.
Достаточно часто бывает, что степень искомой переменной гораздо выше, чем степень входящего в условие параметра. Изменение ролей в этом случае приводит к реальному упрощению процесса решения.
Метод изменения ролей переменныхДостаточно часто бывает необходимым поменять роли искомой переменной и одного из параметров, чтобы получить

Слайд 9Метод перехода от общего к частному

Если какое-либо утверждение в условии задачи

справедливо при всех значениях переменной или при всех значениях параметров, то для успешного продвижения в решении бывает достаточно найти «удобное» значение этой переменной или параметра, для которого искомое решение задачи будет являться следствием.
Метод перехода от общего к частномуЕсли какое-либо утверждение в условии задачи справедливо при всех значениях переменной или

Слайд 10Метод свободных ассоциаций

Метод свободных ассоциаций основан на представлении условия задачи в

терминах других областей математики, существенно упрощающих условие, дающих адекватное понимание.
В процессе зарождения ассоциаций устанавливаются неординарные взаимосвязи между компонентами решаемой проблемы и элементами внешнего мира. В результате процесса зарождения новых ассоциативных связей и возникают творческие идеи решения проблемы.
Часто используют прием аналогии — поиск аналога и использование всех процедур решения по аналогии, использование результатов аналогичных задач как некоторой базы для решения данной задачи.
Метод свободных ассоциацийМетод свободных ассоциаций основан на представлении условия задачи в терминах других областей математики, существенно упрощающих

Слайд 11Метод обратного хода

Недостаток условий, выражающийся в том, что уравнений или неравенств

меньше количества неизвестных, иногда можно преодолеть, предположив, что какая-либо часть решения, чаще всего искомое значение параметра, найдена.
Метод обратного ходаНедостаток условий, выражающийся в том, что уравнений или неравенств меньше количества неизвестных, иногда можно преодолеть,

Слайд 12Комбинированные методы
Комбинированные методы основаны, как правило, на особых свойствах той или

иной функции и присущи решению только данной конкретной задачи.

Комбинированные методыКомбинированные методы основаны, как правило, на особых свойствах той или иной функции и присущи решению только

Слайд 13Определение.
Решить уравнение или неравенство с параметрами – это значит определить ,

при каких допустимых значениях параметров уравнение или неравенство
1) имеет решение,
2) не имеет решения,
3) установить количество решений,
4) найти вид каждого решения при соответствующих ему значениях параметров.
Определение.Решить уравнение или неравенство с параметрами – это значит определить , при каких допустимых значениях параметров уравнение

Слайд 14Решить уравнение ах = 3 при всех значениях параметра а.
Схема анализа

решения линейного уравнения:
1.Уравнение имеет смысл при любых значениях параметра.
2.Если а≠0, то уравнение имеет единственное решение х= 3/a.
3. Если а=0, то равенство 0∙х=3 невозможно ни при каких значениях переменной х, следовательно, уравнение решений не имеет.
Ответ. При а≠0 решением является число 3/а.
При а=0 уравнение решений не имеет.
Решить уравнение ах = 3 при всех значениях параметра а.Схема анализа решения линейного уравнения:1.Уравнение имеет смысл при

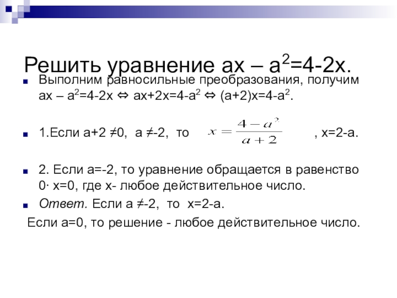
Слайд 15Решить уравнение ах – а2=4-2х.
Выполним равносильные преобразования, получим ах – а2=4-2х

⇔ ах+2х=4-а2 ⇔ (а+2)х=4-а2.

1.Если а+2 ≠0, а ≠-2, то , х=2-а.

2. Если а=-2, то уравнение обращается в равенство 0∙ х=0, где х- любое действительное число.
Ответ. Если а ≠-2, то х=2-а.
Если а=0, то решение - любое действительное число.

Решить уравнение ах – а2=4-2х.Выполним равносильные преобразования, получим ах – а2=4-2х ⇔ ах+2х=4-а2 ⇔ (а+2)х=4-а2.1.Если а+2 ≠0,

Слайд 16Решить неравенство
Допустимые значения параметра m ≠ 0.
Данное неравенство равносильно неравенствам

Решить неравенствоДопустимые значения параметра m ≠ 0.Данное неравенство равносильно неравенствам

Слайд 17
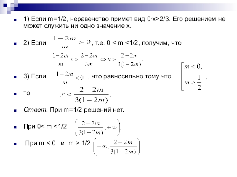
1) Если m=1/2, неравенство примет вид 0∙х>2/3. Его решением не может

служить ни одно значение х.

2) Если , т.е. 0 < m <1/2, получим, что



3) Если , что равносильно тому что ,

то

Ответ. При m=1/2 решений нет.

При 0< m <1/2

При m < 0 и m > 1/2
1) Если m=1/2, неравенство примет вид 0∙х>2/3. Его решением не может служить ни одно значение х.2) Если

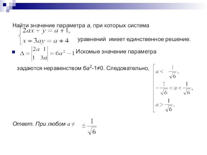
Слайд 18Найти значение параметра а, при которых система

уравнений имеет единственное решение.

Искомые значение параметра

задаются неравенством 6а2-1≠0. Следовательно,






Ответ. При любом а ≠

Найти значение параметра а, при которых система

Слайд 19При каких значениях параметра а уравнение х2 + ах + 1

=0 имеет единственное решение?

Уравнение имеет единственное решение, если дискриминант равен 0.
Следовательно, искомое значение параметра а задается уравнением
а2-4=0, т.е. а = ± 2.
Ответ. -2, 2.

При каких значениях параметра а уравнение х2 + ах + 1 =0 имеет единственное решение?Уравнение имеет единственное

Слайд 20Решить уравнение x2-4abx – (a2 + b2)2=0
1) Здесь D/4 =

4a2b2- (a2 + b2)2= - a4+2a2b2-b4=-(a2-b2)2.

2) Если а2≠b2, то D < 0, и уравнение решения не имеет.
3) Если а2=b2, т.е. а = ± b, то уравнение имеет решение , но при этом D = 0, и поэтому единственное значение переменной х, удовлетворяющее уравнению, определяется по формулу х = 2ab.
Ответ.1) Если а2≠b2, то уравнение не имеет корней.
2) Если а2=b2 , то единственный корень х = 2ab.
Решить уравнение  x2-4abx – (a2 + b2)2=01) Здесь D/4 = 4a2b2- (a2 + b2)2= - a4+2a2b2-b4=-(a2-b2)2.2)

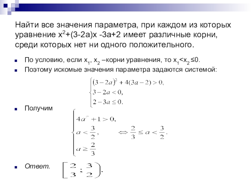
Слайд 21Найти все значения параметра, при каждом из которых уравнение х2+(3-2а)х -3а+2

имеет различные корни, среди которых нет ни одного положительного.

По условию, если х1, х2 –корни уравнения, то x1Поэтому искомые значения параметра задаются системой:



Получим





Ответ.

Найти все значения параметра, при каждом из которых уравнение х2+(3-2а)х -3а+2 имеет различные корни, среди которых нет

Слайд 22Найти все значения а, при каждом из которых неравенство

будет верным при всех значениях х.

Х2-х+1 >0 при любых значениях х. Следовательно, 2-ах-х2≤ 3х2-3х+3 ⇔ 4х2+ (а-3)х+1≥ 0.
Так как старший коэффициент положителен, то этот трехчлен будет принимать неотрицательные значения тогда и только тогда, когда D ≤ 0.
D = (а-3)2-16 = (а-7)(а+1).
(а-7)(а+1) ≤ 0 ⇔ -1 ≤ а ≤ 7.

Ответ. [-1;7].

Найти все значения а, при каждом из которых   неравенство

Слайд 23Решить уравнение
При х≥0, а ≥1 исходное уравнение равносильно следующему х2+2х-(а-1)2=0.
Отсюда

х1=-1- , х2=-1+ ,
где х1< x2.


Ответ.
При а ≥1 уравнение имеет корень х2=-1+
При а<0 корней нет.
Решить уравнение При х≥0, а ≥1 исходное уравнение равносильно следующему х2+2х-(а-1)2=0.Отсюда х1=-1-

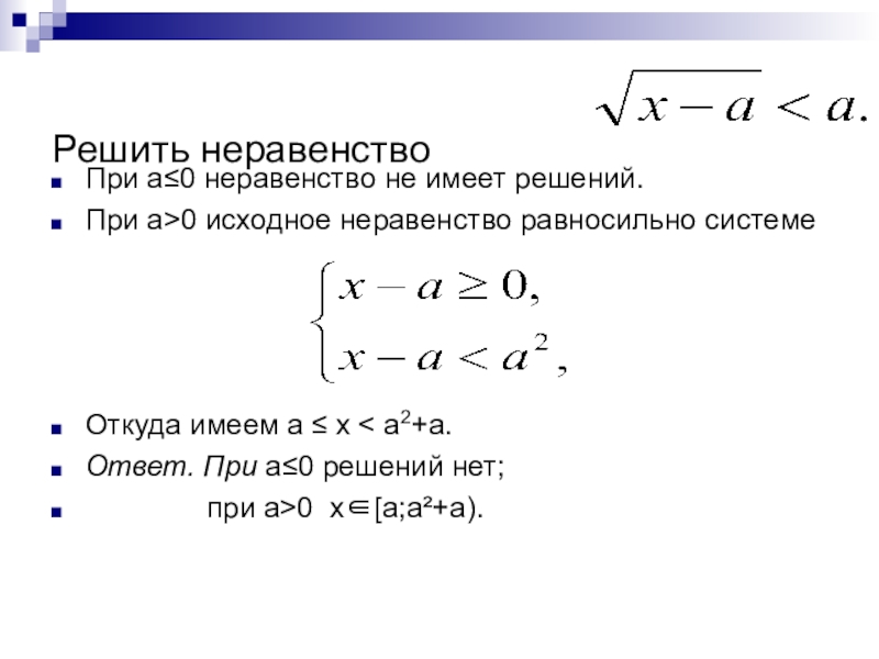
Слайд 24Решить неравенство
При а≤0 неравенство не имеет решений.
При а>0 исходное неравенство равносильно

системе




Откуда имеем а ≤ х < a2+a.
Ответ. При а≤0 решений нет;
при а>0 x∈[a;a²+a).
Решить неравенствоПри а≤0 неравенство не имеет решений.При а>0 исходное неравенство равносильно системе Откуда имеем а ≤ х

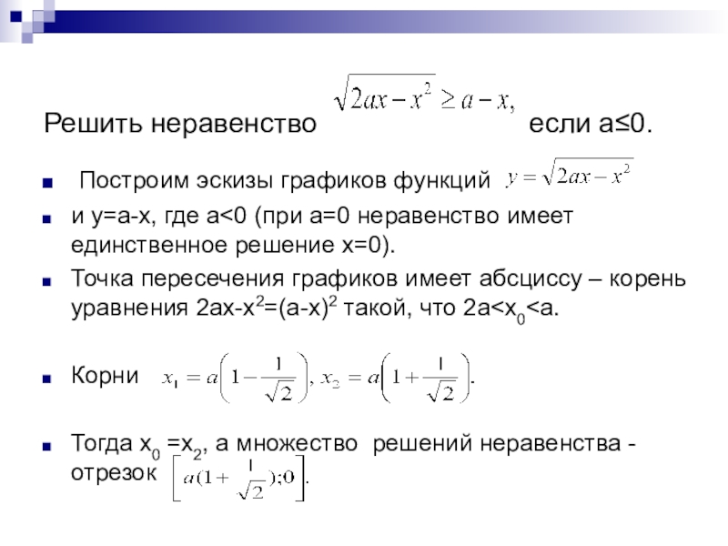
Слайд 25Решить неравенство

если а≤0.

Построим эскизы графиков функций
и у=а-х, где а<0 (при а=0 неравенство имеет единственное решение х=0).
Точка пересечения графиков имеет абсциссу – корень уравнения 2ах-х2=(а-х)2 такой, что 2a
Корни

Тогда х0 =х2, а множество решений неравенства - отрезок

Решить неравенство              если а≤0.

Слайд 27Решить уравнение 9x+9a(1-a) 3x-2 – a3=0
Пусть 3х=t, тогда t2+a(1-a)t-a3=0, откуда

Если а=0,

то корней нет.
Если а≠0, то t1=a2, t2=-a,
3x=a2, 3x=-a.
Если а>0, то x=log3a2 (3x=-a при а>0 не имеет корней).
Если а=-1, то t=1, т.е. 3х=1 и х=0.
Пусть а<0 и a ≠-1, тогда t1=a2, t2=-a и x1 =log3a2 , х2=log3(-a).

Ответ. При а=0 корней нет.
При а>0 x=log3a2 ;
при а<0 и a ≠-1 x1 =log3a2,х2=log3(-a);
при а=-1 х=0.
Решить уравнение 9x+9a(1-a) 3x-2 – a3=0Пусть 3х=t, тогда t2+a(1-a)t-a3=0, откудаЕсли а=0, то корней нет.Если а≠0, то

Слайд 28Найти все значения а, при которых уравнение

имеет ровно один корень.

Исходное уравнение равносильно каждой из следующих систем:





Квадратное уравнение системы х2+(2-а)х+1=0 имеет единственный корень, если : 1) D=0, откуда а=0 и а=4, но системе удовлетворяет а=4;
2) D>0 при a<0, a>4, и только один из корней удовлетворяет системе; это верно при a<0.
Ответ. При а=4 и а<0

Найти все значения а, при которых уравнение

Слайд 29Найти все значения а, при которых имеет решение уравнение a sinx+(1+a)cosx=

√ 5

Применим метод вспомогательного угла.
Обозначим
Разделим обе части на b≠0, получим

или

Уравнение имеет решение тогда и только тогда, когда


Ответ. При а≤ -2 , а ≥ 1.

Найти все значения а, при которых имеет решение уравнение a sinx+(1+a)cosx= √ 5Применим метод вспомогательного угла. Обозначим

Слайд 30Найти все значения а, при которых имеет корни уравнение sin6x +

cos6x = a.

Преобразуем левую часть исходного уравнения, получим





Ответ. ¼ ≤ a≤ 1.

Найти все значения а, при которых имеет корни уравнение sin6x + cos6x = a.Преобразуем левую часть исходного

Слайд 31Решение уравнений с параметром координатным методом
Пусть F(x,a)=0 некоторая функция переменной

х и числового параметра а.
Зададим координатную плоскость хОа. Отметим два частных случая.
1) Координата х есть функция параметра а: x= f(a).
На координатной плоскости хОа горизонтальная ось Оа соответствует значениям параметра а.
Точки (а;х) удовлетворяют уравнению F(x,a)=0 и множество этих точек представляет график функции x= f(a), где роль аргумента играет параметр.
Решение уравнений с параметром  	координатным методомПусть F(x,a)=0 некоторая функция переменной х и числового параметра а.Зададим координатную

Слайд 32
2) Параметр а есть функция координаты х: а = ϕ (х),

неявно заданная уравнением F(x,a)=0.
Можно рассматривать плоскость хОа с вертикальной параметрической осью Оа.
Множество всех точек, значения координаты и параметры каждой из которых удовлетворяют уравнению F(x,a)=0 можно интерпретировать как график функции а = ϕ (х), где роль аргумента функции играет координата х.
Центральное место в этом методе занимает нахождение множества всех точек плоскости, определяемых уравнением F(x,a)=0.
2) Параметр а есть функция координаты х: а = ϕ (х), неявно заданная уравнением F(x,a)=0.Можно рассматривать плоскость

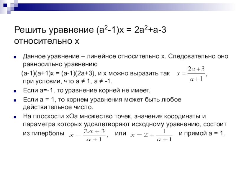
Слайд 33Решить уравнение (а2-1)х = 2а2+а-3 относительно х
Данное уравнение

– линейное относительно х. Следовательно оно равносильно уравнению
(а-1)(а+1)х = (а-1)(2а+3), и х можно выразить так при условии, что а ≠ 1, а ≠ -1.
Если а=-1, то уравнение корней не имеет.
Если а = 1, то корнем уравнения может быть любое действительное число.
На плоскости хОа множество точек, значения координаты и параметра которых удовлетворяют исходному уравнению, состоит
из гиперболы или и прямой а = 1.
Решить уравнение (а2-1)х = 2а2+а-3   относительно х Данное уравнение – линейное относительно х. Следовательно оно

Слайд 34








Ответ.При а

а=-1∈R нет корней; при

-11
Ответ.При а

Слайд 35Найти все значения параметра а, при которых уравнение х2-х-а=0 имеет хотя

бы одно решение, удовлетворяющее неравенству х>1/2.

Построим параболу а=х2-х, координаты каждой точки удовлетворяют исходному уравнению.
Эта парабола пересекает оси в точках х=0,а=0 и х=1,а=0.
Координаты вершины параболы х=1/2, a=-1/4.
Неравенству х>1/2 удовлетворяют все точки полуплоскости без границы х=1/2.
Значения а, при которых все точки параболы находятся в данной полуплоскости, являются искомыми.
Ответ. a >-1/4.

Найти все значения параметра а, при которых уравнение х2-х-а=0 имеет хотя бы одно решение, удовлетворяющее неравенству х>1/2.Построим

Слайд 36Найти все значения параметра а, при которых неравенство (х-3а)(х-а-3)

всех х таких, что 1≤ х ≤ 3.

На плоскости множество точек (х;а), удовлетворяющих исходному неравенству, состоит из областей , ограниченных прямыми х=3а и х= а+3.
Искомыми будут значения параметра 0

Найти все значения параметра а, при которых неравенство (х-3а)(х-а-3)

Что такое shareslide.ru?

Это сайт презентаций, где можно хранить и обмениваться своими презентациями, докладами, проектами, шаблонами в формате PowerPoint с другими пользователями. Мы помогаем школьникам, студентам, учителям, преподавателям хранить и обмениваться учебными материалами.


Для правообладателей

Яндекс.Метрика

Обратная связь

Email: Нажмите что бы посмотреть