Презентация, доклад по математике на тему Туындыны табу ережелері 11 класс

Содержание

Туындыны табу ережелері Сабақтың тақырыбы:

Слайд 1Жамбыл облысы Меркі ауданы Ойтал ауылы №12 Қ.Сарымолдаев атындағы орта мектеп математика пәнінің мұғалімі: Саркулова

Анар Кырыбековна Сынып: 10
Жамбыл облысы Меркі ауданы Ойтал ауылы №12 Қ.Сарымолдаев атындағы орта мектеп математика пәнінің мұғалімі: Саркулова Анар Кырыбековна

Слайд 2Туындыны табу
ережелері
Сабақтың тақырыбы:

Туындыны табу ережелері  Сабақтың тақырыбы:

Слайд 3Сабақтың мақсаты: Туындыны табу ережелерін

меңгеру және оны шешу жолдарын үйрету Білімділік: Бұл тақырыпты игере отырып, туындыны табудың ережелері мен дәрежелі функцияның туындысын табу формуласымен танысып, оларды есеп шығаруда қолдануды үйрету. Дамыту: Логикалық ойлау қабілеттерін дамыту, іскерлік дағдыларын қалыптастыру, ынтасын арттыру. Тәрбиелік: Алған біліміне жауапкершілікпен қарауға, өз мүмкіндігіне сенуге қорытынды шығара білуге тәрбиелеу.
Сабақтың мақсаты: Туындыны табу ережелерін

Слайд 7Сабақтың типі: Жаңа білім беру сабағы Сабақтың түрі: аралас Әдіс –

тәсілі: деңгейлеп саралап оқыту Көрнекілік: Интерактивті такта, үлестірмелі қағаздар Болжамдап отырған нәтиже: Туындының анықтамасын, функцияның және аргументтің өсімшесін, дәрежелік функцияны,туындыны табу ережелерін жақсы меңгерген тұлға қалыптастыру
Сабақтың типі: Жаңа білім беру сабағы    Сабақтың түрі: аралас  Әдіс – тәсілі: деңгейлеп

Слайд 81-ереже
2-ереже
3-ереже

1-ереже 2-ереже 3-ереже

Слайд 91-ереже. Егер және функцияларының x нүктесінде туындылары бар болса, онда

функциясының x нүктесіндегі туындысы бар және ол (1) формуласымен анықталады.






1-ереже. Егер  және функцияларының x нүктесінде туындылары бар болса, онда функциясының x нүктесіндегі туындысы бар және

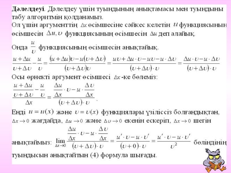
Слайд 10Дәлелдеуі. Дәлелдеу үшін туындының анықтамасы мен туындыны табу алгоритмін қолданамыз. Ол үшін

екі функцияның қосындысы функциясын алайық және аргумент x-ке өсімшесін берейік. Сонда аламыз. Функцияның өсімшесін аргумент өсімшесі -ке бөлсек, өрнегі шығады. Осы өрнектің ұмтылғандағы шегін табамыз:








Дәлелдеуі. Дәлелдеу үшін туындының анықтамасы мен туындыны табу алгоритмін қолданамыз. Ол үшін екі функцияның қосындысы

Слайд 111-мысал. функциясының туындысын табайық. Шешуі. Жауабы:



1-мысал.     функциясының туындысын табайық. Шешуі.    Жауабы:

Слайд 122-ереже. Егер u және функцияларының x нүктесінде туындылары бар болса, онда

берілген функциялардың көбейтіндісінің функциясының x нүктесіндегі туындысы бар және ол (2) формуласымен анықталады.





2-ереже. Егер u және функцияларының x нүктесінде туындылары бар болса, онда берілген функциялардың көбейтіндісінің   функциясының

Слайд 18Сәйкестендіру кестесі















Сәйкестендіру кестесі

Слайд 19Көп нүктені жалғастыр

I - топ


Көп нүктені жалғастырI - топ

Слайд 20Көп нүктені жалғастыр
ІІ- топ



Көп нүктені жалғастырІІ- топ

Слайд 21Кім жүйрік
І - Топ
ІІ - Топ
10
20
30
10
20
30

Кім жүйрікІ - ТопІІ - Топ102030102030

Слайд 22
Есепте
Жауабы

ЕсептеЖауабы

Слайд 23Есепте
Жауабы

ЕсептеЖауабы

Слайд 24Жауабы
Есепте

ЖауабыЕсепте

Слайд 28
Есепте
Жауабы

ЕсептеЖауабы

Слайд 29Жауабы
Есепте

ЖауабыЕсепте

Слайд 30Жауабы
Есепте

ЖауабыЕсепте

Слайд 34Деңгейлік тапсырма
І - Деңгей
ІІ - Деңгей
ІІІ- Деңгей
І –

Топ

І – Топ

І – Топ

ІІ - Топ

ІІ - Топ

ІІ - Топ







Деңгейлік тапсырмаІ - Деңгей ІІ - Деңгей ІІІ- Деңгей І – ТопІ – ТопІ – ТопІІ -

Слайд 35І – Деңгейдің жауаптары
І – Топ
ІІ - Топ


І – Деңгейдің жауаптарыІ – ТопІІ - Топ

Слайд 36ІІ – Деңгейдің жауаптары
І – Топ
ІІ - Топ


ІІ – Деңгейдің жауаптарыІ – ТопІІ - Топ

Слайд 37ІІІ – Деңгейдің жауаптары
І – Топ
ІІ - Топ


ІІІ – Деңгейдің жауаптарыІ – ТопІІ - Топ

Слайд 38

Үй тапсырмасын беру:
§ 14, №176 (а,ә); №177 (б,в); №178 (а,б);




Бағалау: Сабаққа белсене қатысқан оқушыларды мадақтап, жауап деңгейі төмендеу болған оқушыларға келесі сабаққа қосымша тапсырма беріп, баға қою.
Үй тапсырмасын беру:	§ 14,  №176 (а,ә); №177 (б,в); №178 (а,б);  Бағалау: Сабаққа белсене қатысқан оқушыларды

Слайд 39Қай топ жеңді?
І - топ
ІІ - топ

Қай топ  жеңді?І - топІІ - топ

Слайд 40Жеңістеріңмен!!! Білімдерің шыңдалсын!!!

Жеңістеріңмен!!! Білімдерің шыңдалсын!!!

Слайд 41Сабаққа белсенді қатысқандарыңызға рахмет!!!

Сабаққа белсенді  қатысқандарыңызға рахмет!!!

Что такое shareslide.ru?

Это сайт презентаций, где можно хранить и обмениваться своими презентациями, докладами, проектами, шаблонами в формате PowerPoint с другими пользователями. Мы помогаем школьникам, студентам, учителям, преподавателям хранить и обмениваться учебными материалами.


Для правообладателей

Яндекс.Метрика

Обратная связь

Email: Нажмите что бы посмотреть