Презентация, доклад по математике на тему Свойства логарифмов (10 класс)

lоg28 =lg 10 =lоg6 1=lоg40,25 =310-1Вычислите:

Слайд 1Определение. Логарифмом числа b по основанию а называется показатель степени, в

которую нужно возвести основание a, чтобы получить число b.

Основное логарифмическое тождество:

где a > 0 и a  1

Определение. Логарифмом числа b по основанию а называется показатель степени, в которую нужно возвести основание a, чтобы

Слайд 2lоg28 =
lg 10 =
lоg6 1=
lоg40,25 =
3
1
0
-1
Вычислите:

lоg28 =lg 10 =lоg6 1=lоg40,25 =310-1Вычислите:

Слайд 3Самостоятельная работа
1 вариант

2 вариант

Вычислите:

Самостоятельная работа1 вариант           2 вариантВычислите:

Слайд 4Домашняя работа:
п.5.2 учить свойства с. 151,
№ 5.11(а, б, в), №

5.17, № 5.18 с. 153

Свойства логарифмов

Домашняя работа:п.5.2 учить свойства с. 151, № 5.11(а, б, в), № 5.17, № 5.18 с. 153Свойства логарифмов

Слайд 5Основные свойства логарифмов
При a > 0 и a  1, х

> 0, у > 0

1. log а1 = 0

2. log а а = 1

Основные свойства логарифмовПри a > 0 и a  1, х > 0, у > 0 1.

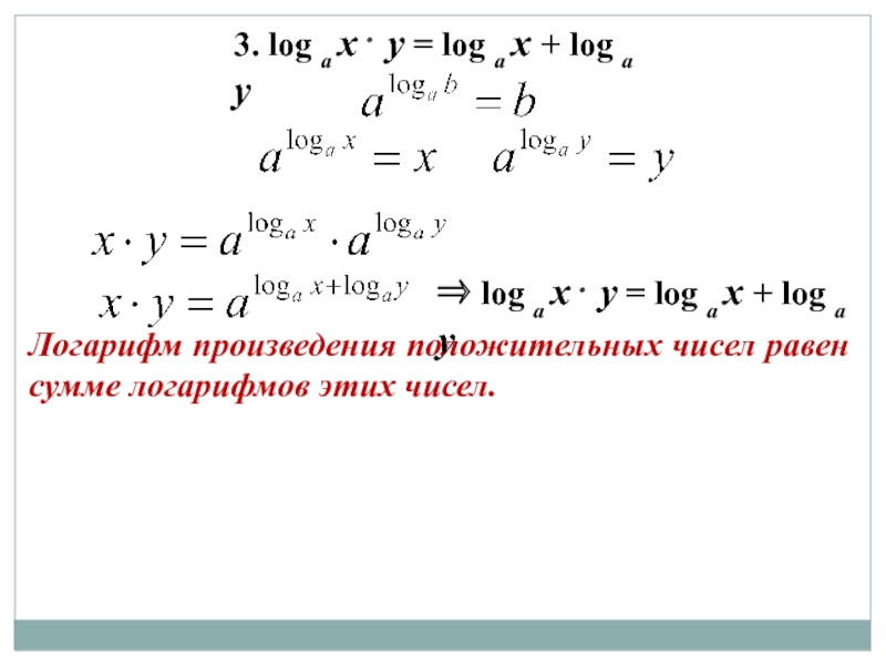
Слайд 63. log а х у = log а х + log

а у

 log а х у = log а х + log а у

Логарифм произведения положительных чисел равен сумме логарифмов этих чисел.

3. log а х у = log а х + log а у log а х у

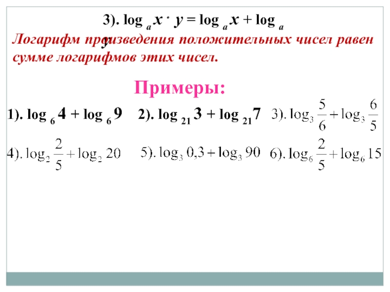
Слайд 73). log а х у = log а х + log

а у

Логарифм произведения положительных чисел равен сумме логарифмов этих чисел.

1). log 6 4 + log 6 9

2). log 21 3 + log 217

Примеры:

3). log а х у = log а х + log а уЛогарифм произведения положительных чисел равен

Слайд 8Логарифм частного положительных чисел равен разности логарифмов делимого и делителя.
log 2

4 = log 2 32 : 8 = log 2 32 – log 2 8 = 5 – 3 = 2

Примеры:

Логарифм частного положительных чисел равен разности логарифмов делимого и делителя.log 2 4 = log 2 32 :

Слайд 9Логарифм степени положительного числа равен произведению показателя степени на логарифм этого

числа.

Так как

, тогда

Логарифм степени положительного числа равен произведению показателя степени на логарифм этого числа.Так как, тогда

Слайд 10Логарифм степени положительного числа равен произведению показателя степени на логарифм этого

числа.

Примеры:

№ 5.11 (г, д, е)

Логарифм степени положительного числа равен произведению показателя степени на логарифм этого числа.Примеры:№ 5.11 (г, д, е)

Слайд 11Вычислите:
ЕГЭ

Вычислите:ЕГЭ

Слайд 123 = log 3 27
– 1 = log 3
– 3 =

log 3

1 = log 3

Запишите число в виде логарифма с основанием а:

б) 3, –1, –3, 1 при а = 3

3 = log 3 27– 1 = log 3– 3 = log 31 = log 3Запишите число

Слайд 133 = log 2 8
½ = log 2
0 = log 2
-1

= log 2

Запишите число в виде логарифма с основанием а:

в) 3, ½, 0, –1 при а = 2

3 = log 2 8½ = log 20 = log 2-1 = log 2Запишите число в виде

Слайд 141 = log 5 5
-2 = log 5
0 = log 5
3

= log 5

Запишите число в виде логарифма с основанием а:

г) 1, –2, 0, 3 при а = 5

1 = log 5 5-2 = log 50 = log 53 = log 5Запишите число в виде

Что такое shareslide.ru?

Это сайт презентаций, где можно хранить и обмениваться своими презентациями, докладами, проектами, шаблонами в формате PowerPoint с другими пользователями. Мы помогаем школьникам, студентам, учителям, преподавателям хранить и обмениваться учебными материалами.


Для правообладателей

Яндекс.Метрика

Обратная связь

Email: Нажмите что бы посмотреть